![]() |
The Gaudi Framework
v36r6 (b1ee9983)
|
#include <GaudiAlg/GaudiHistoAlg.h>


Additional Inherited Members | |
Public Types inherited from GaudiHistos< GaudiAlgorithm > | |
| typedef GaudiAlg::HistoID | HistoID |
| the actual type for histogram identifier More... | |
| typedef GaudiAlg::Histo1DMapID | Histo1DMapID |
| the actual type for (ID)->(1D histogram) mapping More... | |
| typedef GaudiAlg::Histo1DMapTitle | Histo1DMapTitle |
| the actual type for title->(1D histogram) mapping More... | |
| typedef GaudiAlg::Histo2DMapID | Histo2DMapID |
| the actual type for (ID)->(2D histogram) mapping More... | |
| typedef GaudiAlg::Histo2DMapTitle | Histo2DMapTitle |
| the actual type for title->(2D histogram) mapping More... | |
| typedef GaudiAlg::Histo3DMapID | Histo3DMapID |
| the actual type for (ID)->(3D histogram) mapping More... | |
| typedef GaudiAlg::Histo3DMapTitle | Histo3DMapTitle |
| the actual type for title->(3D histogram) mapping More... | |
| typedef GaudiAlg::Profile1DMapID | Profile1DMapID |
| the actual type for (ID)->(1D profile histogram) mapping More... | |
| typedef GaudiAlg::Profile1DMapTitle | Profile1DMapTitle |
| the actual type for title->(1D profile histogram) mapping More... | |
| typedef GaudiAlg::Profile2DMapID | Profile2DMapID |
| the actual type for (ID)->(2D profile histogram) mapping More... | |
| typedef GaudiAlg::Profile2DMapTitle | Profile2DMapTitle |
| the actual type for title->(2D profile histogram) mapping More... | |
| typedef GaudiAlg::HistoBinEdges | HistoBinEdges |
| Edges for variable binning. More... | |
Public Types inherited from Gaudi::Algorithm | |
| typedef Gaudi::PluginService::Factory< IAlgorithm *(const std::string &, ISvcLocator *)> | Factory |
Public Types inherited from extends< PropertyHolder< CommonMessaging< implements< IAlgorithm, IDataHandleHolder, IProperty, IStateful > > >, IDataHandleHolder > | |
| using | base_class = extends |
| Typedef to this class. More... | |
| using | extend_interfaces_base = extend_interfaces< Interfaces... > |
| Typedef to the base of this class. More... | |
Public Types inherited from PropertyHolder< CommonMessaging< implements< IAlgorithm, IDataHandleHolder, IProperty, IStateful > > > | |
| using | PropertyHolderImpl = PropertyHolder< CommonMessaging< implements< IAlgorithm, IDataHandleHolder, IProperty, IStateful > > > |
| Typedef used to refer to this class from derived classes, as in. More... | |
Public Types inherited from CommonMessaging< implements< IAlgorithm, IDataHandleHolder, IProperty, IStateful > > | |
| using | base_class = CommonMessaging |
Public Types inherited from extend_interfaces< Interfaces... > | |
| using | ext_iids = typename Gaudi::interface_list_cat< typename Interfaces::ext_iids... >::type |
| take union of the ext_iids of all Interfaces... More... | |
Public Member Functions inherited from GaudiHistos< GaudiAlgorithm > | |
| AIDA::IHistogram1D * | plot1D (const double value, const std::string &title, const double low, const double high, const unsigned long bins=100, const double weight=1.0) const |
| fill the 1D histogram (book on demand) More... | |
| AIDA::IHistogram1D * | plot1D (const double value, const Gaudi::Histo1DDef &hdef, const double weight=1.0) const |
| fill the 1D histogram (book on demand) More... | |
| AIDA::IHistogram1D * | plot1D (const double value, const HistoID &ID, const std::string &title, const double low, const double high, const unsigned long bins=100, const double weight=1.0) const |
| fill the 1D histogram with forced ID assignment (book on demand) More... | |
| AIDA::IHistogram1D * | plot1D (const double value, const HistoID &ID, const Gaudi::Histo1DDef &hdef, const double weight=1.0) const |
| fill the 1D histogram with forced ID assignment (book on demand) More... | |
| AIDA::IHistogram1D * | plot1D (const double value, const std::string &title, const HistoBinEdges &edges, const double weight=1.0) const |
| Fill the 1D variable binning histogram (book on demand) More... | |
| AIDA::IHistogram1D * | plot1D (const double value, const HistoID &ID, const std::string &title, const HistoBinEdges &edges, const double weight=1.0) const |
| fill the 1D variable binning histogram with forced ID assignment (book on demand) More... | |
| AIDA::IHistogram1D * | plot (const double value, const std::string &title, const double low, const double high, const unsigned long bins=100, const double weight=1.0) const |
| fill the 1D histogram (book on demand) More... | |
| AIDA::IHistogram1D * | plot (const double value, const Gaudi::Histo1DDef &hdef, const double weight=1.0) const |
| fill the 1D histogram (book on demand) More... | |
| AIDA::IHistogram1D * | plot (const double value, const HistoID &ID, const std::string &title, const double low, const double high, const unsigned long bins=100, const double weight=1.0) const |
| fill the 1D histogram with forced ID assignment (book on demand) More... | |
| AIDA::IHistogram1D * | plot (const double value, const HistoID &ID, const Gaudi::Histo1DDef &hdef, const double weight=1.0) const |
| fill the 1D histogram (book on demand) More... | |
| AIDA::IHistogram1D * | plot (const FUNCTION &func, OBJECT first, OBJECT last, const std::string &title, const double low, const double high, const unsigned long bins=100) const |
| fill the 1D histogram with information from [first,last) sequence More... | |
| AIDA::IHistogram1D * | plot (const FUNCTION &func, OBJECT first, OBJECT last, const HistoID &ID, const std::string &title, const double low, const double high, const unsigned long bins=100) const |
| fill the 1D histogram with forced ID and information from [first,last) sequence More... | |
| AIDA::IHistogram1D * | plot (const FUNCTION &func, OBJECT first, OBJECT last, const std::string &title, const double low, const double high, const unsigned long bins, const WEIGHT &weight) const |
| book and fill the 1D histogram with information from [first,last) sequence with given weight More... | |
| AIDA::IHistogram1D * | plot (const FUNCTION &func, OBJECT first, OBJECT last, const HistoID &ID, const std::string &title, const double low, const double high, const unsigned long bins, const WEIGHT &weight) const |
| book and fill the 1D histogram with forced ID and information from [first,last) sequence with given weight More... | |
| AIDA::IHistogram2D * | plot2D (const double valueX, const double valueY, const std::string &title, const double lowX, const double highX, const double lowY, const double highY, const unsigned long binsX=50, const unsigned long binsY=50, const double weight=1.0) const |
| fill the 2D histogram (book on demand) More... | |
| AIDA::IHistogram2D * | plot2D (const double valueX, const double valueY, const HistoID &ID, const std::string &title, const double lowX, const double highX, const double lowY, const double highY, const unsigned long binsX=50, const unsigned long binsY=50, const double weight=1.0) const |
| fill the 2D histogram with forced ID assignment (book on demand) More... | |
| AIDA::IHistogram2D * | plot2D (const double valueX, const double valueY, const std::string &title, const HistoBinEdges &edgesX, const HistoBinEdges &edgesY, const double weight=1.0) const |
| Fill the 2D variable binning histogram (book on demand) More... | |
| AIDA::IHistogram2D * | plot2D (const double valueX, const double valueY, const HistoID &ID, const std::string &title, const HistoBinEdges &edgesX, const HistoBinEdges &edgesY, const double weight=1.0) const |
| fill the 2D variable histogram with forced ID assignment (book on demand) More... | |
| AIDA::IHistogram3D * | plot3D (const double valueX, const double valueY, const double valueZ, const std::string &title, const double lowX, const double highX, const double lowY, const double highY, const double lowZ, const double highZ, const unsigned long binsX=10, const unsigned long binsY=10, const unsigned long binsZ=10, const double weight=1.0) const |
| fill the 3D histogram (book on demand) More... | |
| AIDA::IHistogram3D * | plot3D (const double valueX, const double valueY, const double valueZ, const HistoID &ID, const std::string &title, const double lowX, const double highX, const double lowY, const double highY, const double lowZ, const double highZ, const unsigned long binsX=10, const unsigned long binsY=10, const unsigned long binsZ=10, const double weight=1.0) const |
| fill the 3D histogram with forced ID assignment (book on demand) More... | |
| AIDA::IHistogram3D * | plot3D (const double valueX, const double valueY, const double valueZ, const std::string &title, const HistoBinEdges &edgesX, const HistoBinEdges &edgesY, const HistoBinEdges &edgesZ, const double weight=1.0) const |
| Fill the 3D variable binning histogram (book on demand) More... | |
| AIDA::IHistogram3D * | plot3D (const double valueX, const double valueY, const double valueZ, const HistoID &ID, const std::string &title, const HistoBinEdges &edgesX, const HistoBinEdges &edgesY, const HistoBinEdges &edgesZ, const double weight=1.0) const |
| fill the 3D histogram with forced ID assignment (book on demand) More... | |
| AIDA::IProfile1D * | profile1D (const double valueX, const double valueY, const std::string &title, const double lowX, const double highX, const unsigned long binsX=100, const std::string &opt="", const double lowY=-std::numeric_limits< double >::max(), const double highY=std::numeric_limits< double >::max(), const double weight=1.0) const |
| fill the 1D profile histogram (book on demand) More... | |
| AIDA::IProfile1D * | profile1D (const double valueX, const double valueY, const HistoID &ID, const std::string &title, const double lowX, const double highX, const unsigned long binsX=100, const std::string &opt="", const double lowY=-std::numeric_limits< double >::max(), const double highY=std::numeric_limits< double >::max(), const double weight=1.0) const |
| fill the 1D profile histogram with forced ID assignment (book on demand) More... | |
| AIDA::IProfile1D * | profile1D (const double valueX, const double valueY, const std::string &title, const HistoBinEdges &edges, const double weight=1.0) const |
| fill the 1D variable binning profile histogram (book on demand) More... | |
| AIDA::IProfile1D * | profile1D (const double valueX, const double valueY, const HistoID &ID, const std::string &title, const HistoBinEdges &edges, const double weight=1.0) const |
| fill the 1D variable binning profile histogram with forced ID assignment (book on demand) More... | |
| AIDA::IProfile1D * | profile1D (const std::string &title) const |
| access the EXISTING 1D profile histogram by title return the pointer to existing 1D profile histogram or NULL More... | |
| AIDA::IProfile1D * | profile1D (const HistoID &ID) const |
| access the EXISTING 1D profile histogram by ID return the pointer to existing 1D profile histogram or NULL More... | |
| AIDA::IProfile2D * | profile2D (const double valueX, const double valueY, const double valueZ, const std::string &title, const double lowX, const double highX, const double lowY, const double highY, const unsigned long binsX=50, const unsigned long binsY=50, const double weight=1.0) const |
| fill the 2D profile histogram (book on demand) More... | |
| AIDA::IProfile2D * | profile2D (const double valueX, const double valueY, const double valueZ, const HistoID &ID, const std::string &title, const double lowX, const double highX, const double lowY, const double highY, const unsigned long binsX=50, const unsigned long binsY=50, const double weight=1.0) const |
| fill the 2D profile histogram with forced ID assignment (book on demand) More... | |
| AIDA::IProfile2D * | profile2D (const double valueX, const double valueY, const double valueZ, const std::string &title, const HistoBinEdges &edgesX, const HistoBinEdges &edgesY, const double weight=1.0) const |
| fill the 2D variable binning profile histogram (book on demand) More... | |
| AIDA::IProfile2D * | profile2D (const double valueX, const double valueY, const double valueZ, const HistoID &ID, const std::string &title, const HistoBinEdges &edgesX, const HistoBinEdges &edgesY, const double weight=1.0) const |
| fill the 2D variable binning profile histogram with forced ID assignment (book on demand) More... | |
| AIDA::IProfile2D * | profile2D (const std::string &title) const |
| access the EXISTING 2D profile histogram by title return the pointer to existing 2D profile histogram or NULL More... | |
| AIDA::IProfile2D * | profile2D (const HistoID &ID) const |
| access the EXISTING 2D profile histogram by ID return the pointer to existing 2D profile histogram or NULL More... | |
| AIDA::IHistogram1D * | book1D (const std::string &title, const double low=0, const double high=100, const unsigned long bins=100) const |
| book the 1D histogram More... | |
| AIDA::IHistogram1D * | book1D (const HistoID &ID, const std::string &title, const double low=0, const double high=100, const unsigned long bins=100) const |
| book the 1D histogram with forced ID More... | |
| AIDA::IHistogram1D * | book1D (const std::string &title, const HistoBinEdges &edges) const |
| book the 1D variable binning histogram More... | |
| AIDA::IHistogram1D * | book1D (const HistoID &ID, const std::string &title, const HistoBinEdges &edges) const |
| book the 1D variable binning histogram with given ID More... | |
| AIDA::IHistogram1D * | book (const std::string &title, const double low=0, const double high=100, const unsigned long bins=100) const |
| book the 1D histogram More... | |
| AIDA::IHistogram1D * | book (const Gaudi::Histo1DDef &hdef) const |
| book the 1D histogram More... | |
| AIDA::IHistogram1D * | book (const HistoID &ID, const std::string &title, const double low=0, const double high=100, const unsigned long bins=100) const |
| book the 1D histogram with forced ID More... | |
| AIDA::IHistogram1D * | book (const HistoID &ID, const Gaudi::Histo1DDef &hdef) const |
| book the 1D histogram with forced ID More... | |
| AIDA::IHistogram2D * | book2D (const std::string &title, const double lowX=0, const double highX=100, const unsigned long binsX=50, const double lowY=0, const double highY=100, const unsigned long binsY=50) const |
| book the 2D histogram More... | |
| AIDA::IHistogram2D * | book2D (const HistoID &ID, const std::string &title, const double lowX=0, const double highX=100, const unsigned long binsX=50, const double lowY=0, const double highY=100, const unsigned long binsY=50) const |
| book the 2D histogram with forced ID More... | |
| AIDA::IHistogram2D * | book2D (const std::string &title, const HistoBinEdges &edgesX, const HistoBinEdges &edgesY) const |
| book the 2D variable binning histogram More... | |
| AIDA::IHistogram2D * | book2D (const HistoID &ID, const std::string &title, const HistoBinEdges &edgesX, const HistoBinEdges &edgesY) const |
| book the 2D variable binning histogram with given ID More... | |
| AIDA::IHistogram3D * | book3D (const std::string &title, const double lowX=0, const double highX=100, const unsigned long binsX=10, const double lowY=0, const double highY=100, const unsigned long binsY=10, const double lowZ=0, const double highZ=100, const unsigned long binsZ=10) const |
| book the 3D histogram More... | |
| AIDA::IHistogram3D * | book3D (const HistoID &ID, const std::string &title, const double lowX=0, const double highX=100, const unsigned long binsX=10, const double lowY=0, const double highY=100, const unsigned long binsY=10, const double lowZ=0, const double highZ=100, const unsigned long binsZ=10) const |
| book the 3D histogram with forced ID More... | |
| AIDA::IHistogram3D * | book3D (const std::string &title, const HistoBinEdges &edgesX, const HistoBinEdges &edgesY, const HistoBinEdges &edgesZ) const |
| book the 3D variable binning histogram More... | |
| AIDA::IHistogram3D * | book3D (const HistoID &ID, const std::string &title, const HistoBinEdges &edgesX, const HistoBinEdges &edgesY, const HistoBinEdges &edgesZ) const |
| book the 3D variable binning histogram with given ID More... | |
| AIDA::IProfile1D * | bookProfile1D (const std::string &title, const double low=0, const double high=100, const unsigned long bins=100, const std::string &opt="", const double lowY=-std::numeric_limits< double >::max(), const double highY=std::numeric_limits< double >::max()) const |
| book the 1D profile histogram More... | |
| AIDA::IProfile1D * | bookProfile1D (const HistoID &ID, const std::string &title, const double low=0, const double high=100, const unsigned long bins=100, const std::string &opt="", const double lowY=-std::numeric_limits< double >::max(), const double highY=std::numeric_limits< double >::max()) const |
| book the 1D profile histogram More... | |
| AIDA::IProfile1D * | bookProfile1D (const std::string &title, const HistoBinEdges &edges) const |
| book the 1D profile histogram More... | |
| AIDA::IProfile1D * | bookProfile1D (const HistoID &ID, const std::string &title, const HistoBinEdges &edges) const |
| book the 1D profile histogram More... | |
| AIDA::IProfile2D * | bookProfile2D (const std::string &title, const double lowX=0, const double highX=100, const unsigned long binsX=50, const double lowY=0, const double highY=100, const unsigned long binsY=50) const |
| book the 2D profile histogram More... | |
| AIDA::IProfile2D * | bookProfile2D (const HistoID &ID, const std::string &title, const double lowX=0, const double highX=100, const unsigned long binsX=50, const double lowY=0, const double highY=100, const unsigned long binsY=50) const |
| book the 2D profile histogram with forced ID More... | |
| AIDA::IProfile2D * | bookProfile2D (const std::string &title, const HistoBinEdges &edgesX, const HistoBinEdges &edgesY) const |
| book the 2D profile histogram More... | |
| AIDA::IProfile2D * | bookProfile2D (const HistoID &ID, const std::string &title, const HistoBinEdges &edgesX, const HistoBinEdges &edgesY) const |
| book the 2D profile histogram with forced ID More... | |
| AIDA::IHistogram1D * | fill (AIDA::IHistogram1D *histo, const double value, const double weight, const std::string &title="") const |
| fill the 1D histogram with the value and weight More... | |
| AIDA::IHistogram2D * | fill (AIDA::IHistogram2D *histo, const double valueX, const double valueY, const double weight, const std::string &title="") const |
| fill the 2D histogram with the value and weight More... | |
| AIDA::IHistogram3D * | fill (AIDA::IHistogram3D *histo, const double valueX, const double valueY, const double valueZ, const double weight, const std::string &title="") const |
| fill the 3D histogram with the value and weight More... | |
| AIDA::IProfile1D * | fill (AIDA::IProfile1D *histo, const double valueX, const double valueY, const double weight, const std::string &title="") const |
| fill the 1D profile histogram with the values and weight More... | |
| AIDA::IProfile2D * | fill (AIDA::IProfile2D *histo, const double valueX, const double valueY, const double valueZ, const double weight, const std::string &title="") const |
| fill the 2D profile histogram with the values and weight More... | |
| AIDA::IHistogram1D * | histo1D (const std::string &title) const |
| access the EXISTING 1D histogram by title return the pointer to existing 1D histogram or NULL More... | |
| AIDA::IHistogram1D * | histo1D (const HistoID &ID) const |
| access the EXISTING 1D histogram by ID return the pointer to existing 1D histogram or NULL More... | |
| AIDA::IHistogram1D * | histo (const std::string &title) const |
| access the EXISTING 1D histogram by title More... | |
| AIDA::IHistogram1D * | histo (const HistoID &ID) const |
| access the EXISTING 1D histogram by ID More... | |
| AIDA::IHistogram2D * | histo2D (const std::string &title) const |
| access the EXISTING 2D histogram by title return the pointer to existing 2D histogram or NULL More... | |
| AIDA::IHistogram2D * | histo2D (const HistoID &ID) const |
| access the EXISTING 2D histogram by ID return the pointer to existing 2D histogram or NULL More... | |
| AIDA::IHistogram3D * | histo3D (const std::string &title) const |
| access the EXISTING 3D histogram by title return the pointer to existing 3D histogram or NULL More... | |
| AIDA::IHistogram3D * | histo3D (const HistoID &ID) const |
| access the EXISTING 3D histogram by ID return the pointer to existing 3D histogram or NULL More... | |
| bool | histoExists (const std::string &title) const |
| check the existence AND validity of the histogram with given title More... | |
| bool | histoExists (const HistoID &ID) const |
| check the existence AND validity of the histogram with given title More... | |
| unsigned int | totalNumberOfHistos () const |
| Returns the total number of histograms (of all types) currently booked. More... | |
| bool | produceHistos () const |
| get the flag for histogram production (property "HistoProduce") More... | |
| bool | fullDetail () const |
| get flag to control output level of histograms More... | |
| bool | checkForNaN () const |
| get the flag for NaN checks (property "HistoCheckForNan") More... | |
| bool | splitHistoDir () const |
| get the flag for histogram path split (property "HistoSplitDir") More... | |
| HistoID::NumericID | histoOffSet () const |
| get the value for histogram offset (property "HistoOffSet") More... | |
| const std::string & | histoTopDir () const |
| get top-level histogram directory (property "HistoTopDir") More... | |
| const std::string & | histoDir () const |
| get histogram directory (property "HistoDir") More... | |
| std::string | histoPath () const |
| get the constructed histogram path More... | |
| bool | histosPrint () const |
| print histograms at finalization ? More... | |
| bool | histoCountersPrint () const |
| print histogram counters at finalization ? More... | |
| bool | useNumericAutoIDs () const |
| Use old style sequencial numerical automatically assigned IDs ? More... | |
| int | printHistos (const MSG::Level level=MSG::ALWAYS) const |
| perform the actual printout of histograms More... | |
| const Histo1DMapTitle & | histo1DMapTitle () const |
| get access to the map of all 1D histograms indexed via their title More... | |
| const Histo1DMapID & | histo1DMapID () const |
| get access to the map of all 1D histograms index via ID More... | |
| const Histo2DMapTitle & | histo2DMapTitle () const |
| get access to the map of all 2D histograms indexed via their title More... | |
| const Histo2DMapID & | histo2DMapID () const |
| get access to the map of 2D histograms index via ID More... | |
| const Histo3DMapTitle & | histo3DMapTitle () const |
| get access to the map of all 3D histograms indexed via their title More... | |
| const Histo3DMapID & | histo3DMapID () const |
| get access to the map of all 3D histograms index via a ID More... | |
| const Profile1DMapTitle & | profile1DMapTitle () const |
| get access to the map of all 1D profile histograms indexed via their title More... | |
| const Profile1DMapID & | profile1DMapID () const |
| get access to the map of 1D profile histograms index via a ID More... | |
| const Profile2DMapTitle & | profile2DMapTitle () const |
| get access to the map of all 2D profile histograms indexed via their title More... | |
| const Profile2DMapID & | profile2DMapID () const |
| get access to the map of 2D profile histograms index via a ID More... | |
| void | setProduceHistos (const bool val) |
| set the flag for histogram production (property "HistoProduce") More... | |
| void | setFullDetail (const bool val) |
| set flag to control output level of histograms More... | |
| void | setCheckForNaN (const bool val) |
| set the flag for NaN checks (property "HistoCheckForNan") More... | |
| void | setSplitHistoDir (const bool val) |
| set the flag for histogram path split (property "HistoSplitDir") More... | |
| void | setHistoOffSet (const HistoID::NumericID val) |
| set a value for histogram offset (property "HistoOffSet" More... | |
| void | setHistoTopDir (const std::string &val) |
| set top-level histogram directory (property "HistoTopDir") More... | |
| void | setHistoDir (const std::string &val) |
| set histogram directory (property "HistoDir") More... | |
| GaudiHistos (const std::string &name, ISvcLocator *pSvcLocator) | |
| Algorithm constructor - the SFINAE constraint below ensures that this is constructor is only defined if PBASE derives from GaudiAlgorithm. More... | |
| GaudiHistos (const std::string &type, const std::string &name, const IInterface *parent) | |
| Tool constructor - SFINAE-ed to insure this constructor is only defined if PBASE derives from GaudiTool. More... | |
Public Member Functions inherited from GaudiAlgorithm | |
| StatusCode | initialize () override |
| standard initialization method More... | |
| StatusCode | execute () override |
| standard execution method More... | |
| StatusCode | finalize () override |
| standard finalization method More... | |
| StatusCode | sysExecute (const EventContext &ctx) override |
| the generic actions for the execution. More... | |
| void | put (IDataProviderSvc *svc, DataObject *object, const std::string &address, const bool useRootInTES=true) const |
| Register a data object or container into Gaudi Event Transient Store. More... | |
| void | put (IDataProviderSvc *svc, std::unique_ptr< DataObject > object, const std::string &address, const bool useRootInTES=true) const |
| const DataObject * | put (DataObject *object, const std::string &address, const bool useRootInTES=true) const |
| Register a data object or container into Gaudi Event Transient Store. More... | |
| const DataObject * | put (std::unique_ptr< DataObject > object, const std::string &address, const bool useRootInTES=true) const |
| template<class TYPE > | |
| Gaudi::Utils::GetData< TYPE >::return_type | get (IDataProviderSvc *svc, const std::string &location, const bool useRootInTES=true) const |
| Templated access to the data in Gaudi Transient Store. More... | |
| template<class TYPE > | |
| Gaudi::Utils::GetData< TYPE >::return_type | getIfExists (IDataProviderSvc *svc, const std::string &location, const bool useRootInTES=true) const |
| Templated access to the data in Gaudi Transient Store. More... | |
| template<class TYPE > | |
| Gaudi::Utils::GetData< TYPE >::return_type | get (const std::string &location, const bool useRootInTES=true) const |
| Templated access to the data from Gaudi Event Transient Store. More... | |
| template<class TYPE > | |
| Gaudi::Utils::GetData< TYPE >::return_type | getIfExists (const std::string &location, const bool useRootInTES=true) const |
| Templated access to the data in Gaudi Transient Store. More... | |
| template<class TYPE > | |
| TYPE * | getDet (IDataProviderSvc *svc, const std::string &location) const |
| Templated access to the detector data from the Gaudi Detector Transient Store. More... | |
| template<class TYPE > | |
| Gaudi::Utils::GetData< TYPE >::return_type | getDetIfExists (IDataProviderSvc *svc, const std::string &location) const |
| Templated access to the detector data from the Gaudi Detector Transient Store. More... | |
| template<class TYPE > | |
| TYPE * | getDet (const std::string &location) const |
| Templated access to the detector data from the Gaudi Detector Transient Store. More... | |
| template<class TYPE > | |
| Gaudi::Utils::GetData< TYPE >::return_type | getDetIfExists (const std::string &location) const |
| Templated access to the detector data from the Gaudi Detector Transient Store. More... | |
| template<class TYPE > | |
| bool | exist (IDataProviderSvc *svc, const std::string &location, const bool useRootInTES=true) const |
| Check the existence of a data object or container in the Gaudi Transient Event Store. More... | |
| template<class TYPE > | |
| bool | exist (const std::string &location, const bool useRootInTES=true) const |
| Check the existence of a data object or container in the Gaudi Transient Event Store. More... | |
| template<class TYPE > | |
| bool | existDet (IDataProviderSvc *svc, const std::string &location) const |
| Check the existence of detector objects in the Gaudi Transient Detector Store. More... | |
| template<class TYPE > | |
| bool | existDet (const std::string &location) const |
| Check the existence of detector objects in the Gaudi Transient Detector Store. More... | |
| template<class TYPE , class TYPE2 > | |
| Gaudi::Utils::GetData< TYPE >::return_type | getOrCreate (IDataProviderSvc *svc, std::string_view location, const bool useRootInTES=true) const |
| Get the existing data object from Gaudi Event Transient store. More... | |
| template<class TYPE , class TYPE2 > | |
| Gaudi::Utils::GetData< TYPE >::return_type | getOrCreate (const std::string &location, const bool useRootInTES=true) const |
| Get the existing data object from Gaudi Event Transient store. More... | |
| GaudiAlgorithm (std::string name, ISvcLocator *pSvcLocator) | |
| Standard constructor. More... | |
| GaudiAlgorithm (const GaudiAlgorithm &)=delete | |
| GaudiAlgorithm & | operator= (const GaudiAlgorithm &)=delete |
| SmartIF< INTupleSvc > & | evtColSvc () const |
| Access the standard event collection service. More... | |
Public Member Functions inherited from GaudiCommon< Algorithm > | |
| Gaudi::Utils::GetData< TYPE >::return_type | get (IDataProviderSvc *svc, std::string_view location, const bool useRootInTES=true) const |
| Templated access to the data in Gaudi Transient Store. More... | |
| Gaudi::Utils::GetData< TYPE >::return_type | getIfExists (IDataProviderSvc *svc, std::string_view location, const bool useRootInTES=true) const |
| Quicker version of the get function which bypasses the check on the retrieved data. More... | |
| bool | exist (IDataProviderSvc *svc, std::string_view location, const bool useRootInTES=true) const |
| Check the existence of a data object or container in the Gaudi Transient Event Store. More... | |
| Gaudi::Utils::GetData< TYPE >::return_type | getOrCreate (IDataProviderSvc *svc, std::string_view location, const bool useRootInTES=true) const |
| Get the existing data object from Gaudi Event Transient store. More... | |
| DataObject * | put (IDataProviderSvc *svc, std::unique_ptr< DataObject > object, std::string_view location, const bool useRootInTES=true) const |
| Register a data object or container into Gaudi Event Transient Store. More... | |
| DataObject * | put (IDataProviderSvc *svc, DataObject *object, std::string_view location, const bool useRootInTES=true) const |
| TOOL * | tool (std::string_view type, std::string_view name, const IInterface *parent=0, bool create=true) const |
| Useful method for the easy location of tools. More... | |
| TOOL * | tool (std::string_view type, const IInterface *parent=0, bool create=true) const |
| A useful method for the easy location of tools. More... | |
| SmartIF< SERVICE > | svc (std::string_view name, const bool create=true) const |
| A useful method for the easy location of services. More... | |
| IUpdateManagerSvc * | updMgrSvc () const |
| Short-cut to locate the Update Manager Service. More... | |
| StatusCode | Error (std::string_view msg, const StatusCode st=StatusCode::FAILURE, const size_t mx=10) const |
| Print the error message and return with the given StatusCode. More... | |
| StatusCode | Warning (std::string_view msg, const StatusCode st=StatusCode::FAILURE, const size_t mx=10) const |
| Print the warning message and return with the given StatusCode. More... | |
| StatusCode | Info (std::string_view msg, const StatusCode st=StatusCode::SUCCESS, const size_t mx=10) const |
| Print the info message and return with the given StatusCode. More... | |
| StatusCode | Print (std::string_view msg, const StatusCode st=StatusCode::SUCCESS, const MSG::Level lev=MSG::INFO) const |
| Print the message and return with the given StatusCode. More... | |
| void | Assert (const bool ok, std::string_view message="", const StatusCode sc=StatusCode::FAILURE) const |
| Assertion - throw exception if the given condition is not fulfilled. More... | |
| void | Exception (std::string_view msg, const GaudiException &exc, const StatusCode sc=StatusCode::FAILURE) const |
| Create and (re)-throw a given GaudiException. More... | |
| void | Exception (std::string_view msg, const std::exception &exc, const StatusCode sc=StatusCode::FAILURE) const |
| Create and (re)-throw a given exception. More... | |
| void | Exception (std::string_view msg="no message", const StatusCode sc=StatusCode::FAILURE) const |
| Create and throw an exception with the given message. More... | |
| StatEntity & | counter (std::string_view tag) const |
| accessor to certain counter by name More... | |
| StatEntity & | counter (std::string_view tag) |
| long | printErrors (const MSG::Level level=MSG::ALWAYS) const |
| perform the actual printout of error counters More... | |
| long | printProps (const MSG::Level level=MSG::ALWAYS) const |
| perform the actual printout of properties More... | |
| void | registerCondition (const std::string &condition, StatusCode(CallerClass::*mf)()=nullptr) |
| register the current instance to the UpdateManagerSvc as a consumer for a condition. More... | |
| void | registerCondition (const std::string &condition, CondType *&condPtrDest, StatusCode(CallerClass::*mf)()=NULL) |
| register the current instance to the UpdateManagerSvc as a consumer for a condition. More... | |
| void | registerCondition (char *condition, StatusCode(CallerClass::*mf)()=NULL) |
| just to avoid conflicts with the version using a pointer to a template class. More... | |
| void | registerCondition (TargetClass *condition, StatusCode(CallerClass::*mf)()=NULL) |
| register the current instance to the UpdateManagerSvc as a consumer for a condition. More... | |
| StatusCode | runUpdate () |
| asks the UpdateManagerSvc to perform an update of the instance (if needed) without waiting the next BeginEvent incident. More... | |
| GaudiCommon (std::string name, ISvcLocator *pSvcLocator) | |
| Algorithm constructor - the SFINAE constraint below ensures that this is constructor is only defined if PBASE derives from Algorithm. More... | |
| GaudiCommon (std::string type, std::string name, const IInterface *ancestor) | |
| Tool constructor - SFINAE-ed to insure this constructor is only defined if PBASE derives from AlgTool. More... | |
| GaudiCommon ()=delete | |
| GaudiCommon (const GaudiCommon &)=delete | |
| StatusCode | initialize () override |
| standard initialization method More... | |
| StatusCode | finalize () override |
| standard finalization method More... | |
| GaudiCommon & | operator= (const GaudiCommon &)=delete |
| StatusCode | release (const IInterface *interface) const |
| Manual forced (and 'safe') release of the active tool or service. More... | |
| const Services & | services () const |
| get the list of aquired services More... | |
| const std::string & | context () const |
| Returns the "context" string. Used to identify different processing states. More... | |
Public Member Functions inherited from FixTESPath< Algorithm > | |
| FixTESPath (std::string name, ISvcLocator *pSvcLocator) | |
| Algorithm constructor - the SFINAE constraint below ensures that this is constructor is only defined if BASE derives from Algorithm. More... | |
| FixTESPath (std::string type, std::string name, const IInterface *ancestor) | |
| Tool constructor - SFINAE-ed to insure this constructor is only defined if BASE derives from AlgTool. More... | |
| StatusCode | initialize () override |
| const std::string & | rootInTES () const |
| Returns the "rootInTES" string. More... | |
| std::string | fullTESLocation (std::string_view location, bool useRootInTES) const |
| Returns the full correct event location given the rootInTes settings. More... | |
Public Member Functions inherited from Gaudi::details::LegacyAlgorithmAdapter | |
| LegacyAlgorithmAdapter (std::string name, ISvcLocator *svcloc, std::string version=PACKAGE_VERSION) | |
| const EventContext & | getContext () const |
| bool | isExecuted () const |
| Has this algorithm been executed since the last reset? More... | |
| void | setExecuted (bool state) const |
| Set the executed flag to the specified state. More... | |
| bool | filterPassed () const |
| Did this algorithm pass or fail its filter criterion for the last event? More... | |
| void | setFilterPassed (bool state) const |
| Set the filter passed flag to the specified state. More... | |
Public Member Functions inherited from Gaudi::Algorithm | |
| Algorithm (std::string name, ISvcLocator *svcloc, std::string version=PACKAGE_VERSION) | |
| Constructor. More... | |
| StatusCode | sysStart () override |
| Reinitialization method invoked by the framework. More... | |
| StatusCode | sysInitialize () override |
| Initialization method invoked by the framework. More... | |
| StatusCode | sysReinitialize () override |
| Reinitialization method invoked by the framework. More... | |
| StatusCode | sysRestart () override |
| Restart method invoked by the framework. More... | |
| StatusCode | sysExecute (const EventContext &ctx) override |
| The actions to be performed by the algorithm on an event. More... | |
| StatusCode | sysStop () override |
| System stop. More... | |
| StatusCode | sysFinalize () override |
| System finalization. More... | |
| const std::string & | name () const override |
| The identifying name of the algorithm object. More... | |
| const Gaudi::StringKey & | nameKey () const override |
| const std::string & | type () const override |
| The type of the algorithm object. More... | |
| void | setType (std::string type) override |
| const std::string & | version () const override |
| unsigned int | index () const override |
| StatusCode | configure () override |
| Dummy implementation of IStateful::configure() method. More... | |
| StatusCode | terminate () override |
| Dummy implementation of IStateful::terminate() method. More... | |
| StatusCode | initialize () override |
| the default (empty) implementation of IStateful::initialize() method More... | |
| StatusCode | start () override |
| the default (empty) implementation of IStateful::start() method More... | |
| StatusCode | stop () override |
| the default (empty) implementation of IStateful::stop() method More... | |
| StatusCode | finalize () override |
| the default (empty) implementation of IStateful::finalize() method More... | |
| StatusCode | reinitialize () override |
| the default (empty) implementation of IStateful::reinitialize() method More... | |
| StatusCode | restart () override |
| the default (empty) implementation of IStateful::restart() method More... | |
| Gaudi::StateMachine::State | FSMState () const override |
| returns the current state of the algorithm More... | |
| Gaudi::StateMachine::State | targetFSMState () const override |
| returns the state the algorithm will be in after the ongoing transition More... | |
| bool | isEnabled () const override |
| Is this algorithm enabled or disabled? More... | |
| bool | isSequence () const override |
| Are we a Sequence? More... | |
| unsigned int | errorCount () const |
| Get the number of failures of the algorithm. More... | |
| template<class T > | |
| StatusCode | service (std::string_view name, T *&psvc, bool createIf=true) const |
| Access a service by name, creating it if it doesn't already exist. More... | |
| template<class T > | |
| StatusCode | service (std::string_view svcType, std::string_view svcName, T *&psvc) const |
| Access a service by name and type, creating it if it doesn't already exist. More... | |
| SmartIF< IService > | service (std::string_view name, const bool createIf=true, const bool quiet=false) const |
| Return a pointer to the service identified by name (or "type/name") More... | |
| template<class T > | |
| SmartIF< T > | service (std::string_view name, bool createIf=true, bool quiet=false) const |
| SmartIF< IAuditorSvc > & | auditorSvc () const |
| The standard auditor service.May not be invoked before sysInitialize() has been invoked. More... | |
| SmartIF< IChronoStatSvc > & | chronoSvc () const |
| The standard Chrono & Stat service, Return a pointer to the service if present. More... | |
| SmartIF< IDataProviderSvc > & | detSvc () const |
| The standard detector data service. More... | |
| SmartIF< IConversionSvc > & | detCnvSvc () const |
| The standard detector data persistency conversion service. More... | |
| SmartIF< IDataProviderSvc > & | eventSvc () const |
| The standard event data service. More... | |
| SmartIF< IDataProviderSvc > & | evtSvc () const |
| shortcut for method eventSvc More... | |
| SmartIF< IConversionSvc > & | eventCnvSvc () const |
| The standard event data persistency conversion service. More... | |
| SmartIF< IHistogramSvc > & | histoSvc () const |
| The standard histogram service. More... | |
| SmartIF< INTupleSvc > & | ntupleSvc () const |
| The standard N tuple service. More... | |
| SmartIF< IRndmGenSvc > & | randSvc () const |
| The standard RandomGen service, Return a pointer to the service if present. More... | |
| SmartIF< IToolSvc > & | toolSvc () const |
| The standard ToolSvc service, Return a pointer to the service if present. More... | |
| SmartIF< IExceptionSvc > & | exceptionSvc () const |
| Get the exception Service. More... | |
| SmartIF< IAlgContextSvc > & | contextSvc () const |
| get Algorithm Context Service More... | |
| SmartIF< ITimelineSvc > & | timelineSvc () const |
| SmartIF< ISvcLocator > & | serviceLocator () const override |
| The standard service locator. More... | |
| SmartIF< ISvcLocator > & | svcLoc () const |
| shortcut for method serviceLocator More... | |
| SmartIF< IHiveWhiteBoard > & | whiteboard () const |
| SmartIF< IAlgExecStateSvc > & | algExecStateSvc () const |
| bool | registerContext () const |
| register for Algorithm Context Service? More... | |
| template<class T > | |
| Gaudi::Details::PropertyBase * | declareProperty (const std::string &name, ToolHandle< T > &hndl, const std::string &doc="none") |
| template<class T > | |
| Gaudi::Details::PropertyBase * | declareProperty (const std::string &name, ToolHandleArray< T > &hndlArr, const std::string &doc="none") |
| SmartIF< IMonitorSvc > & | monitorSvc () const |
| Access the monitor service. More... | |
| template<class T > | |
| void | declareInfo (const std::string &name, const T &var, const std::string &desc) const |
| Declare monitoring information. More... | |
| void | declareInfo (const std::string &name, const std::string &format, const void *var, int size, const std::string &desc) const |
| Declare monitoring information (special case) More... | |
| void | acceptDHVisitor (IDataHandleVisitor *) const override |
| void | registerTool (IAlgTool *tool) const |
| void | deregisterTool (IAlgTool *tool) const |
| template<class T > | |
| StatusCode | declareTool (ToolHandle< T > &handle, bool createIf=true) |
| template<class T > | |
| StatusCode | declareTool (ToolHandle< T > &handle, std::string toolTypeAndName, bool createIf=true) |
| template<class T > | |
| void | addToolsArray (ToolHandleArray< T > &hndlArr) |
| const std::vector< IAlgTool * > & | tools () const |
| bool | isBlocking () const |
| void | setBlocking (bool value) |
| unsigned int | cardinality () const override |
| Return the cardinality. More... | |
| const std::vector< std::string > & | neededResources () const override |
| AlgExecState & | execState (const EventContext &ctx) const override |
| reference to AlgExecState of Alg More... | |
| std::ostream & | toControlFlowExpression (std::ostream &os) const override |
| Produce string represention of the control flow expression. More... | |
Public Member Functions inherited from DataHandleHolderBase< PropertyHolder< CommonMessaging< implements< IAlgorithm, IDataHandleHolder, IProperty, IStateful > > > > | |
| std::vector< Gaudi::DataHandle * > | inputHandles () const override |
| std::vector< Gaudi::DataHandle * > | outputHandles () const override |
| virtual const DataObjIDColl & | extraInputDeps () const override |
| virtual const DataObjIDColl & | extraOutputDeps () const override |
| void | declare (Gaudi::DataHandle &handle) override |
| void | renounce (Gaudi::DataHandle &handle) override |
| bool | renounceInput (const DataObjID &id) override |
| const DataObjIDColl & | inputDataObjs () const override |
| const DataObjIDColl & | outputDataObjs () const override |
| void | addDependency (const DataObjID &id, const Gaudi::DataHandle::Mode &mode) override |
Public Member Functions inherited from extends< PropertyHolder< CommonMessaging< implements< IAlgorithm, IDataHandleHolder, IProperty, IStateful > > >, IDataHandleHolder > | |
| void * | i_cast (const InterfaceID &tid) const override |
| Implementation of IInterface::i_cast. More... | |
| StatusCode | queryInterface (const InterfaceID &ti, void **pp) override |
| Implementation of IInterface::queryInterface. More... | |
| std::vector< std::string > | getInterfaceNames () const override |
| Implementation of IInterface::getInterfaceNames. More... | |
Public Member Functions inherited from PropertyHolder< CommonMessaging< implements< IAlgorithm, IDataHandleHolder, IProperty, IStateful > > > | |
| PropertyHolder ()=default | |
| Gaudi::Details::PropertyBase & | declareProperty (Gaudi::Details::PropertyBase &prop) |
| Declare a property. More... | |
| Gaudi::Details::PropertyBase * | declareProperty (const std::string &name, TYPE &value, const std::string &doc="none") |
| Helper to wrap a regular data member and use it as a regular property. More... | |
| Gaudi::Details::PropertyBase * | declareProperty (const std::string &name, Gaudi::Property< TYPE, VERIFIER, HANDLERS > &prop, const std::string &doc="none") |
| Declare a PropertyBase instance setting name and documentation. More... | |
| Gaudi::Details::PropertyBase * | declareRemoteProperty (const std::string &name, IProperty *rsvc, const std::string &rname="") |
| Declare a remote property. More... | |
| StatusCode | setProperty (const std::string &name, const Gaudi::Details::PropertyBase &p) override |
| set the property from another property with a different name More... | |
| StatusCode | setProperty (const std::string &s) override |
| set the property from the formatted string More... | |
| StatusCode | setProperty (const Gaudi::Details::PropertyBase &p) |
| Set the property from a property. More... | |
| virtual StatusCode | setProperty (const std::string &name, const Gaudi::Details::PropertyBase &p)=0 |
| Set the property from a property with a different name. More... | |
| virtual StatusCode | setProperty (const std::string &s)=0 |
| Set the property by string. More... | |
| StatusCode | setProperty (const std::string &name, const char *v) |
| Special case for string literals. More... | |
| StatusCode | setProperty (const std::string &name, const std::string &v) |
| Special case for std::string. More... | |
| StatusCode | setProperty (const std::string &name, const TYPE &value) |
| set the property form the value More... | |
| StatusCode | setPropertyRepr (const std::string &n, const std::string &r) override |
| set the property from name and value string representation More... | |
| StatusCode | getProperty (Gaudi::Details::PropertyBase *p) const override |
| get the property More... | |
| const Gaudi::Details::PropertyBase & | getProperty (std::string_view name) const override |
| get the property by name More... | |
| StatusCode | getProperty (std::string_view n, std::string &v) const override |
| convert the property to the string More... | |
| const std::vector< Gaudi::Details::PropertyBase * > & | getProperties () const override |
| get all properties More... | |
| bool | hasProperty (std::string_view name) const override |
| Return true if we have a property with the given name. More... | |
| Gaudi::Details::PropertyBase * | property (std::string_view name) const |
| \fixme property and bindPropertiesTo should be protected More... | |
| void | bindPropertiesTo (Gaudi::Interfaces::IOptionsSvc &optsSvc) |
| PropertyHolder (const PropertyHolder &)=delete | |
| PropertyHolder & | operator= (const PropertyHolder &)=delete |
Public Member Functions inherited from CommonMessaging< implements< IAlgorithm, IDataHandleHolder, IProperty, IStateful > > | |
| MSG::Level | msgLevel () const |
| get the cached level (originally extracted from the embedded MsgStream) More... | |
| bool | msgLevel (MSG::Level lvl) const |
| get the output level from the embedded MsgStream More... | |
Public Attributes inherited from Gaudi::Algorithm | |
| friend | AlgorithmManager |
Protected Types inherited from GaudiCommon< Algorithm > | |
| using | base_class = FixTESPath< Algorithm > |
| typedef std::map< std::string, StatEntity, std::less<> > | StatisticsOwn |
| the actual type of general counters More... | |
| typedef std::map< std::string, std::reference_wrapper< Gaudi::Accumulators::PrintableCounter >, std::less<> > | Statistics |
| typedef std::map< std::string, unsigned int, std::less<> > | Counter |
| the actual type error/warning counter More... | |
| typedef std::vector< IAlgTool * > | AlgTools |
| storage for active tools More... | |
| typedef std::vector< SmartIF< IService > > | Services |
| storage for active services More... | |
Protected Member Functions inherited from GaudiHistos< GaudiAlgorithm > | |
| StatusCode | initialize () override |
| standard initialization method More... | |
| StatusCode | finalize () override |
| standard finalization method More... | |
| std::string | convertTitleToID (std::string title) const |
| Create an ID string from a title string. More... | |
Protected Member Functions inherited from GaudiCommon< Algorithm > | |
| StatusCode | releaseTool (const IAlgTool *tool) const |
| manual forced (and 'safe') release of the tool More... | |
| StatusCode | releaseSvc (const IInterface *svc) const |
| manual forced (and 'safe') release of the service More... | |
Protected Member Functions inherited from Gaudi::details::LegacyAlgorithmAdapter | |
| bool | isReEntrant () const override |
Protected Member Functions inherited from Gaudi::Algorithm | |
| std::vector< IAlgTool * > & | tools () |
| bool | isInitialized () const override |
| Has the Algorithm already been initialized? More... | |
| bool | isFinalized () const override |
| Has the Algorithm already been finalized? More... | |
| void | setIndex (const unsigned int &idx) override |
| set instantiation index of Alg More... | |
| bool | isReEntrant () const override |
Protected Member Functions inherited from DataHandleHolderBase< PropertyHolder< CommonMessaging< implements< IAlgorithm, IDataHandleHolder, IProperty, IStateful > > > > | |
| void | initDataHandleHolder () |
| initializes all handles - called by the sysInitialize method of any descendant of this More... | |
Protected Member Functions inherited from CommonMessaging< implements< IAlgorithm, IDataHandleHolder, IProperty, IStateful > > | |
| MSG::Level | setUpMessaging () const |
| Set up local caches. More... | |
| MSG::Level | resetMessaging () |
| Reinitialize internal states. More... | |
| void | updateMsgStreamOutputLevel (int level) |
| Update the output level of the cached MsgStream. More... | |
Protected Attributes inherited from GaudiCommon< Algorithm > | |
| SmartIF< ICounterSummarySvc > | m_counterSummarySvc |
| a pointer to the CounterSummarySvc More... | |
| Gaudi::Property< bool > | m_errorsPrint |
| Gaudi::Property< bool > | m_propsPrint |
| Gaudi::Property< bool > | m_typePrint |
| Gaudi::Property< std::string > | m_context |
| Gaudi::Property< std::vector< std::string > > | m_counterList |
Protected Attributes inherited from Gaudi::Algorithm | |
| std::unique_ptr< IDataHandleVisitor > | m_updateDataHandles |
| Hook for for derived classes to provide a custom visitor for data handles. More... | |
Protected Attributes inherited from DataHandleHolderBase< PropertyHolder< CommonMessaging< implements< IAlgorithm, IDataHandleHolder, IProperty, IStateful > > > > | |
| DataObjIDColl | m_inputDataObjs |
| DataObjIDColl | m_outputDataObjs |
Static Protected Attributes inherited from GaudiCommon< Algorithm > | |
| static const bool | IgnoreRootInTES |
| Simple definition to be used with the new useRootInTES argument get<TYPE> and put methods. More... | |
| static const bool | UseRootInTES |
| Simple definition to be used with the new useRootInTES argument get<TYPE> and put methods. More... | |
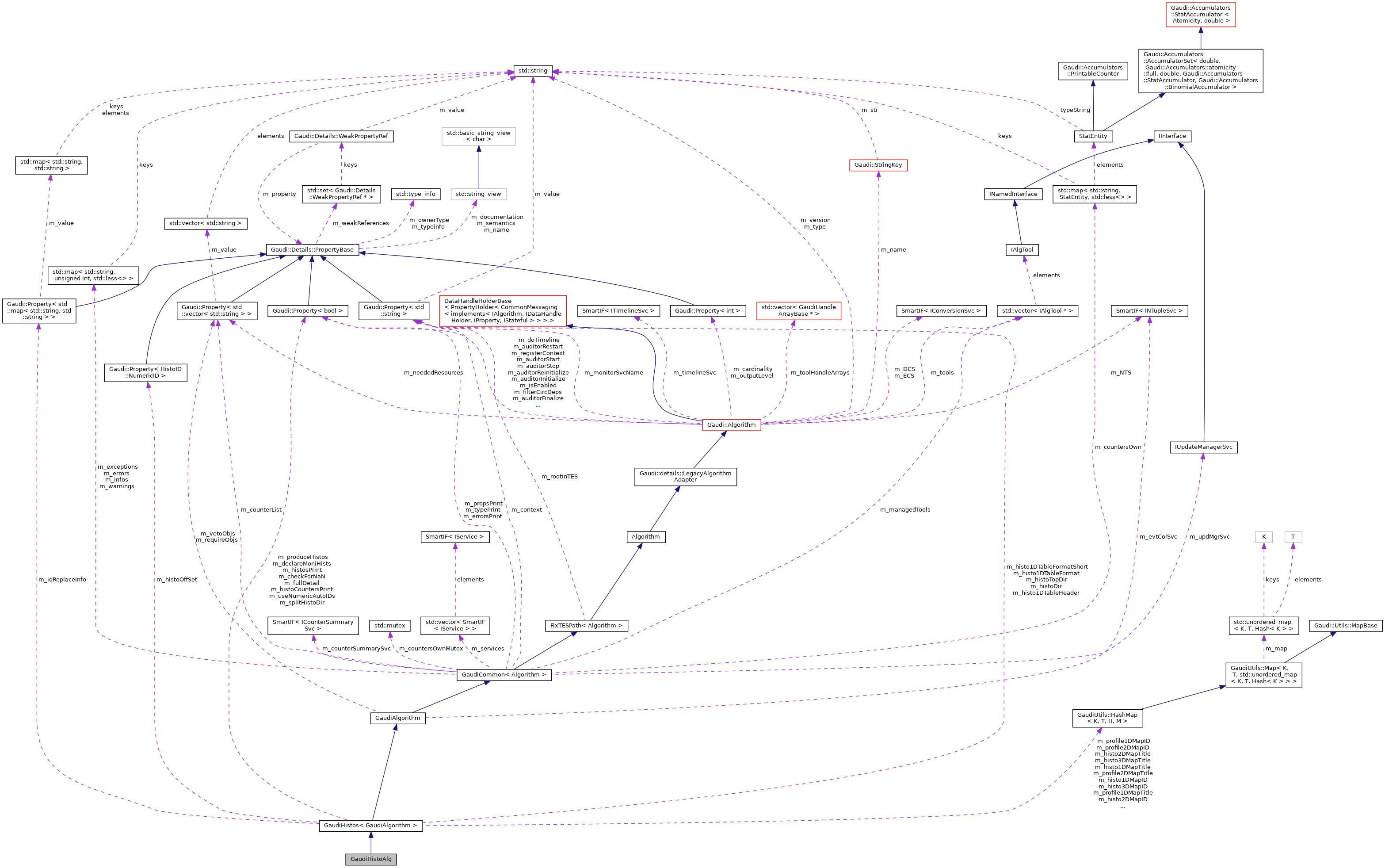
Simple class to extend the functionality of class GaudiAlgorithm.
Class is instrumented with a selection of plotting functions for easy creation of histograms.
Definition at line 47 of file GaudiHistoAlg.h.