The Gaudi Framework  v39r0 (5b8b5eda)
MapAlg Class Reference
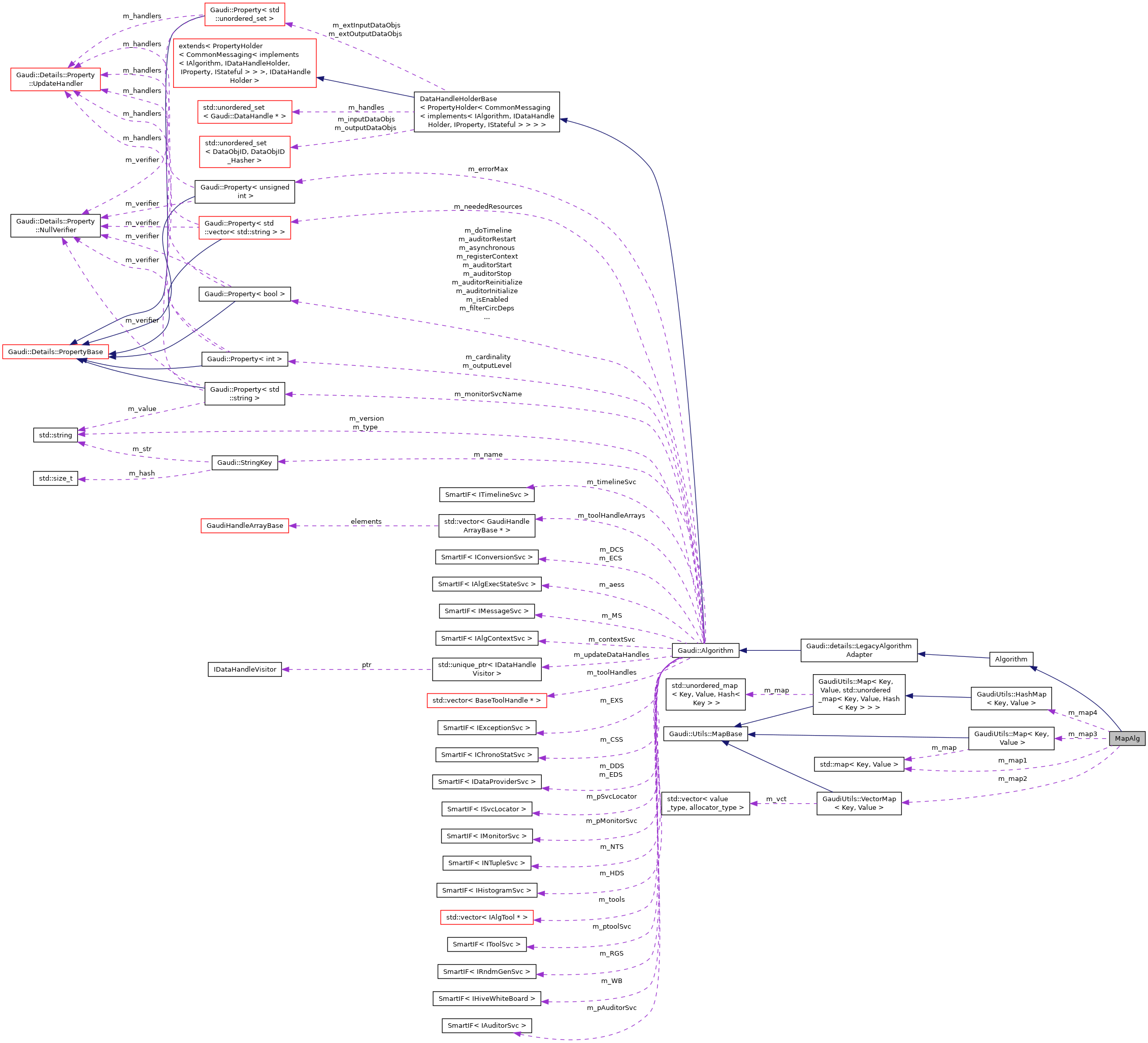
Inheritance diagram for MapAlg:
Collaboration diagram for MapAlg:

Public Types

typedef int Key
 
typedef double Value
 
- Public Types inherited from Gaudi::Algorithm
typedef Gaudi::PluginService::Factory< IAlgorithm *(const std::string &, ISvcLocator *)> Factory
 
- Public Types inherited from extends< PropertyHolder< CommonMessaging< implements< IAlgorithm, IDataHandleHolder, IProperty, IStateful > > >, IDataHandleHolder >
using base_class = extends
 Typedef to this class. More...
 
using extend_interfaces_base = extend_interfaces< Interfaces... >
 Typedef to the base of this class. More...
 
- Public Types inherited from PropertyHolder< CommonMessaging< implements< IAlgorithm, IDataHandleHolder, IProperty, IStateful > > >
using PropertyHolderImpl = PropertyHolder< CommonMessaging< implements< IAlgorithm, IDataHandleHolder, IProperty, IStateful > > >
 Typedef used to refer to this class from derived classes, as in. More...
 
- Public Types inherited from CommonMessaging< implements< IAlgorithm, IDataHandleHolder, IProperty, IStateful > >
using base_class = CommonMessaging
 
- Public Types inherited from extend_interfaces< Interfaces... >
using ext_iids = typename Gaudi::interface_list_cat< typename Interfaces::ext_iids... >::type
 take union of the ext_iids of all Interfaces... More...
 

Public Member Functions

StatusCode finalize () override
 finalization More...
 
StatusCode execute () override
 the main execution method More...
 
 MapAlg (const MapAlg &)=delete
 The copy constructor is disabled. More...
 
MapAlgoperator= (const MapAlg &)=delete
 The assignement is disabled. More...
 
- Public Member Functions inherited from Gaudi::details::LegacyAlgorithmAdapter
 LegacyAlgorithmAdapter (std::string name, ISvcLocator *svcloc, std::string version=PACKAGE_VERSION)
 
const EventContextgetContext () const
 
bool isExecuted () const
 Has this algorithm been executed since the last reset? More...
 
void setExecuted (bool state) const
 Set the executed flag to the specified state. More...
 
bool filterPassed () const
 Did this algorithm pass or fail its filter criterion for the last event? More...
 
void setFilterPassed (bool state) const
 Set the filter passed flag to the specified state. More...
 
- Public Member Functions inherited from Gaudi::Algorithm
 Algorithm (std::string name, ISvcLocator *svcloc, std::string version=PACKAGE_VERSION)
 Constructor. More...
 
StatusCode sysStart () override
 Reinitialization method invoked by the framework. More...
 
StatusCode sysInitialize () override
 Initialization method invoked by the framework. More...
 
StatusCode sysReinitialize () override
 Reinitialization method invoked by the framework. More...
 
StatusCode sysRestart () override
 Restart method invoked by the framework. More...
 
StatusCode sysExecute (const EventContext &ctx) override
 The actions to be performed by the algorithm on an event. More...
 
StatusCode sysStop () override
 System stop. More...
 
StatusCode sysFinalize () override
 System finalization. More...
 
const std::stringname () const override
 The identifying name of the algorithm object. More...
 
const Gaudi::StringKeynameKey () const override
 
const std::stringtype () const override
 The type of the algorithm object. More...
 
void setType (std::string type) override
 
const std::stringversion () const override
 
unsigned int index () const override
 
StatusCode configure () override
 Dummy implementation of IStateful::configure() method. More...
 
StatusCode terminate () override
 Dummy implementation of IStateful::terminate() method. More...
 
StatusCode initialize () override
 the default (empty) implementation of IStateful::initialize() method More...
 
StatusCode start () override
 the default (empty) implementation of IStateful::start() method More...
 
StatusCode stop () override
 the default (empty) implementation of IStateful::stop() method More...
 
StatusCode finalize () override
 the default (empty) implementation of IStateful::finalize() method More...
 
StatusCode reinitialize () override
 the default (empty) implementation of IStateful::reinitialize() method More...
 
StatusCode restart () override
 the default (empty) implementation of IStateful::restart() method More...
 
Gaudi::StateMachine::State FSMState () const override
 returns the current state of the algorithm More...
 
Gaudi::StateMachine::State targetFSMState () const override
 returns the state the algorithm will be in after the ongoing transition More...
 
bool isEnabled () const override
 Is this algorithm enabled or disabled? More...
 
bool isSequence () const override
 Are we a Sequence? More...
 
unsigned int errorCount () const
 Get the number of failures of the algorithm. More...
 
template<class T >
StatusCode service (std::string_view name, T *&psvc, bool createIf=true) const
 Access a service by name, creating it if it doesn't already exist. More...
 
template<class T >
StatusCode service (std::string_view svcType, std::string_view svcName, T *&psvc) const
 Access a service by name and type, creating it if it doesn't already exist. More...
 
SmartIF< IServiceservice (std::string_view name, const bool createIf=true, const bool quiet=false) const
 Return a pointer to the service identified by name (or "type/name") More...
 
template<class T >
SmartIF< T > service (std::string_view name, bool createIf=true, bool quiet=false) const
 
SmartIF< IAuditorSvc > & auditorSvc () const
 The standard auditor service.May not be invoked before sysInitialize() has been invoked. More...
 
SmartIF< IChronoStatSvc > & chronoSvc () const
 The standard Chrono & Stat service, Return a pointer to the service if present. More...
 
SmartIF< IDataProviderSvc > & detSvc () const
 The standard detector data service. More...
 
SmartIF< IConversionSvc > & detCnvSvc () const
 The standard detector data persistency conversion service. More...
 
SmartIF< IDataProviderSvc > & eventSvc () const
 The standard event data service. More...
 
SmartIF< IDataProviderSvc > & evtSvc () const
 shortcut for method eventSvc More...
 
SmartIF< IConversionSvc > & eventCnvSvc () const
 The standard event data persistency conversion service. More...
 
SmartIF< IHistogramSvc > & histoSvc () const
 The standard histogram service. More...
 
SmartIF< INTupleSvc > & ntupleSvc () const
 The standard N tuple service. More...
 
SmartIF< IRndmGenSvc > & randSvc () const
 The standard RandomGen service, Return a pointer to the service if present. More...
 
SmartIF< IToolSvc > & toolSvc () const
 The standard ToolSvc service, Return a pointer to the service if present. More...
 
SmartIF< IExceptionSvc > & exceptionSvc () const
 Get the exception Service. More...
 
SmartIF< IAlgContextSvc > & contextSvc () const
 get Algorithm Context Service More...
 
SmartIF< ITimelineSvc > & timelineSvc () const
 
SmartIF< ISvcLocator > & serviceLocator () const override
 The standard service locator. More...
 
SmartIF< ISvcLocator > & svcLoc () const
 shortcut for method serviceLocator More...
 
SmartIF< IHiveWhiteBoard > & whiteboard () const
 
SmartIF< IAlgExecStateSvc > & algExecStateSvc () const
 
bool registerContext () const
 register for Algorithm Context Service? More...
 
template<class T >
Gaudi::Details::PropertyBasedeclareProperty (const std::string &name, ToolHandle< T > &hndl, const std::string &doc="none")
 
template<class T >
Gaudi::Details::PropertyBasedeclareProperty (const std::string &name, ToolHandleArray< T > &hndlArr, const std::string &doc="none")
 
SmartIF< IMonitorSvc > & monitorSvc () const
 Access the monitor service. More...
 
template<class T >
void declareInfo (const std::string &name, const T &var, const std::string &desc) const
 Declare monitoring information. More...
 
void declareInfo (const std::string &name, const std::string &format, const void *var, int size, const std::string &desc) const
 Declare monitoring information (special case) More...
 
void acceptDHVisitor (IDataHandleVisitor *) const override
 
void registerTool (IAlgTool *tool) const
 
void deregisterTool (IAlgTool *tool) const
 
template<class T >
StatusCode declareTool (ToolHandle< T > &handle, bool createIf=true)
 
template<class T >
StatusCode declareTool (ToolHandle< T > &handle, std::string toolTypeAndName, bool createIf=true)
 
template<class T >
void addToolsArray (ToolHandleArray< T > &hndlArr)
 
const std::vector< IAlgTool * > & tools () const
 
bool isAsynchronous () const
 
void setAsynchronous (bool value)
 
unsigned int cardinality () const override
 Return the cardinality. More...
 
const std::vector< std::string > & neededResources () const override
 
AlgExecStateexecState (const EventContext &ctx) const override
 reference to AlgExecState of Alg More...
 
std::ostreamtoControlFlowExpression (std::ostream &os) const override
 Produce string represention of the control flow expression. More...
 
- Public Member Functions inherited from DataHandleHolderBase< PropertyHolder< CommonMessaging< implements< IAlgorithm, IDataHandleHolder, IProperty, IStateful > > > >
std::vector< Gaudi::DataHandle * > inputHandles () const override
 
std::vector< Gaudi::DataHandle * > outputHandles () const override
 
virtual const DataObjIDCollextraInputDeps () const override
 
virtual const DataObjIDCollextraOutputDeps () const override
 
void declare (Gaudi::DataHandle &handle) override
 
void renounce (Gaudi::DataHandle &handle) override
 
bool renounceInput (const DataObjID &id) override
 
const DataObjIDCollinputDataObjs () const override
 
const DataObjIDColloutputDataObjs () const override
 
void addDependency (const DataObjID &id, const Gaudi::DataHandle::Mode &mode) override
 
- Public Member Functions inherited from extends< PropertyHolder< CommonMessaging< implements< IAlgorithm, IDataHandleHolder, IProperty, IStateful > > >, IDataHandleHolder >
void * i_cast (const InterfaceID &tid) const override
 Implementation of IInterface::i_cast. More...
 
StatusCode queryInterface (const InterfaceID &ti, void **pp) override
 Implementation of IInterface::queryInterface. More...
 
std::vector< std::stringgetInterfaceNames () const override
 Implementation of IInterface::getInterfaceNames. More...
 
- Public Member Functions inherited from PropertyHolder< CommonMessaging< implements< IAlgorithm, IDataHandleHolder, IProperty, IStateful > > >
 PropertyHolder ()=default
 
Gaudi::Details::PropertyBasedeclareProperty (Gaudi::Details::PropertyBase &prop)
 Declare a property. More...
 
Gaudi::Details::PropertyBasedeclareProperty (const std::string &name, TYPE &value, const std::string &doc="none")
 Helper to wrap a regular data member and use it as a regular property. More...
 
Gaudi::Details::PropertyBasedeclareProperty (const std::string &name, Gaudi::Property< TYPE, VERIFIER, HANDLERS > &prop, const std::string &doc="none")
 Declare a PropertyBase instance setting name and documentation. More...
 
Gaudi::Details::PropertyBasedeclareRemoteProperty (const std::string &name, IProperty *rsvc, const std::string &rname="")
 Declare a remote property. More...
 
StatusCode setProperty (const std::string &name, const Gaudi::Details::PropertyBase &p) override
 set the property from another property with a different name More...
 
StatusCode setProperty (const std::string &s) override
 set the property from the formatted string More...
 
StatusCode setProperty (const Gaudi::Details::PropertyBase &p)
 Set the property from a property. More...
 
virtual StatusCode setProperty (const std::string &name, const Gaudi::Details::PropertyBase &p)=0
 Set the property from a property with a different name. More...
 
virtual StatusCode setProperty (const std::string &s)=0
 Set the property by string. More...
 
StatusCode setProperty (const std::string &name, const char *v)
 Special case for string literals. More...
 
StatusCode setProperty (const std::string &name, const std::string &v)
 Special case for std::string. More...
 
StatusCode setProperty (const std::string &name, const TYPE &value)
 set the property form the value More...
 
StatusCode setPropertyRepr (const std::string &n, const std::string &r) override
 set the property from name and value string representation More...
 
StatusCode getProperty (Gaudi::Details::PropertyBase *p) const override
 get the property More...
 
const Gaudi::Details::PropertyBasegetProperty (std::string_view name) const override
 get the property by name More...
 
StatusCode getProperty (std::string_view n, std::string &v) const override
 convert the property to the string More...
 
const std::vector< Gaudi::Details::PropertyBase * > & getProperties () const override
 get all properties More...
 
bool hasProperty (std::string_view name) const override
 Return true if we have a property with the given name. More...
 
Gaudi::Details::PropertyBaseproperty (std::string_view name) const
 \fixme property and bindPropertiesTo should be protected More...
 
void bindPropertiesTo (Gaudi::Interfaces::IOptionsSvc &optsSvc)
 
 PropertyHolder (const PropertyHolder &)=delete
 
PropertyHolderoperator= (const PropertyHolder &)=delete
 
- Public Member Functions inherited from CommonMessaging< implements< IAlgorithm, IDataHandleHolder, IProperty, IStateful > >
MSG::Level msgLevel () const
 get the cached level (originally extracted from the embedded MsgStream) More...
 
bool msgLevel (MSG::Level lvl) const
 get the output level from the embedded MsgStream More...
 

Private Types

typedef std::map< Key, ValueMap1
 
typedef GaudiUtils::VectorMap< Key, ValueMap2
 
typedef GaudiUtils::Map< Key, ValueMap3
 
typedef GaudiUtils::HashMap< Key, ValueMap4
 

Private Member Functions

void print1 (Key key) const
 const-printout More...
 
void print2 (Key key)
 non-const printout More...
 

Private Attributes

Map1 m_map1
 
Map2 m_map2
 
Map3 m_map3
 
Map4 m_map4
 

Additional Inherited Members

- Public Attributes inherited from Gaudi::Algorithm
friend AlgorithmManager
 
- Protected Member Functions inherited from Gaudi::details::LegacyAlgorithmAdapter
bool isReEntrant () const override
 
- Protected Member Functions inherited from Gaudi::Algorithm
std::vector< IAlgTool * > & tools ()
 
bool isInitialized () const override
 Has the Algorithm already been initialized? More...
 
bool isFinalized () const override
 Has the Algorithm already been finalized? More...
 
void setIndex (const unsigned int &idx) override
 set instantiation index of Alg More...
 
bool isReEntrant () const override
 
- Protected Member Functions inherited from DataHandleHolderBase< PropertyHolder< CommonMessaging< implements< IAlgorithm, IDataHandleHolder, IProperty, IStateful > > > >
void initDataHandleHolder ()
 initializes all handles - called by the sysInitialize method of any descendant of this More...
 
- Protected Member Functions inherited from CommonMessaging< implements< IAlgorithm, IDataHandleHolder, IProperty, IStateful > >
MSG::Level setUpMessaging () const
 Set up local caches. More...
 
MSG::Level resetMessaging ()
 Reinitialize internal states. More...
 
void updateMsgStreamOutputLevel (int level)
 Update the output level of the cached MsgStream. More...
 
- Protected Attributes inherited from Gaudi::Algorithm
std::unique_ptr< IDataHandleVisitorm_updateDataHandles
 Hook for for derived classes to provide a custom visitor for data handles. More...
 
- Protected Attributes inherited from DataHandleHolderBase< PropertyHolder< CommonMessaging< implements< IAlgorithm, IDataHandleHolder, IProperty, IStateful > > > >
DataObjIDColl m_inputDataObjs
 
DataObjIDColl m_outputDataObjs
 

Detailed Description

Simple algorithm which shows various "map-like" containers available in Gaudi

See also
GaudiUtils::VectorMap
GaudiUtils::Map
GaudiUtils::HshMap
Author
Vanya BELYAEV ibely.nosp@m.av@p.nosp@m.hysic.nosp@m.s.sy.nosp@m.r.edu
Date
2006-11-26

Definition at line 49 of file MapAlg.cpp.

Member Typedef Documentation

◆ Key

typedef int MapAlg::Key

Definition at line 51 of file MapAlg.cpp.

◆ Map1

typedef std::map<Key, Value> MapAlg::Map1
private

Definition at line 87 of file MapAlg.cpp.

◆ Map2

Definition at line 88 of file MapAlg.cpp.

◆ Map3

Definition at line 89 of file MapAlg.cpp.

◆ Map4

Definition at line 90 of file MapAlg.cpp.

◆ Value

typedef double MapAlg::Value

Definition at line 52 of file MapAlg.cpp.

Constructor & Destructor Documentation

◆ MapAlg()

MapAlg::MapAlg ( const MapAlg )
delete

The copy constructor is disabled.

Member Function Documentation

◆ execute()

StatusCode MapAlg::execute ( )
overridevirtual

the main execution method

Declaration of the Algorithm Factory.

Main execution

Implements Algorithm.

Definition at line 105 of file MapAlg.cpp.

105  {
106  using namespace Gaudi::Utils;
107 
108  Rndm::Numbers gauss( randSvc(), Rndm::Gauss( 0.0, 1.0 ) );
109  Rndm::Numbers gauss2( randSvc(), Rndm::Gauss( 0.0, 10.0 ) );
110 
111  const Key key = Key( gauss2() );
112  const Value value1 = Value( int( 100 * gauss() ) ) / 100.0;
113 
114  always() << " Inserting key " << toString( key ) << " 1st: "
115  << " " << toString( m_map1.insert( std::make_pair( key, value1 ) ).second ) << " "
116  << toString( m_map2.insert( std::make_pair( key, value1 ) ).second ) << " "
117  << toString( m_map3.insert( std::make_pair( key, value1 ) ).second ) << " "
118  << toString( m_map4.insert( std::make_pair( key, value1 ) ).second ) << endmsg;
119 
120  always() << "1 Map1: " << toString( m_map1 ) << endmsg;
121  always() << "1 Map2: " << toString( m_map2 ) << endmsg;
122  always() << "1 Map3: " << toString( m_map3 ) << endmsg;
123  always() << "1 Map4: " << toString( m_map4 ) << endmsg;
124 
125  print1( (Key)1 );
126 
127  always() << "2 Map1: " << toString( m_map1 ) << endmsg;
128  always() << "2 Map2: " << toString( m_map2 ) << endmsg;
129  always() << "2 Map3: " << toString( m_map3 ) << endmsg;
130  always() << "2 Map4: " << toString( m_map4 ) << endmsg;
131 
132  print2( (Key)7 );
133 
134  always() << "3 Map1: " << toString( m_map1 ) << endmsg;
135  always() << "3 Map2: " << toString( m_map2 ) << endmsg;
136  always() << "3 Map3: " << toString( m_map3 ) << endmsg;
137  always() << "3 Map4: " << toString( m_map4 ) << endmsg;
138 
139  const Value value2 = gauss();
140 
141  always() << " Inserting key " << toString( key ) << " 2nd: "
142  << " " << toString( m_map1.insert( std::make_pair( key, value2 ) ).second ) << " "
143  << toString( m_map2.insert( std::make_pair( key, value2 ) ).second ) << " "
144  << toString( m_map3.insert( std::make_pair( key, value2 ) ).second ) << " "
145  << toString( m_map4.insert( std::make_pair( key, value2 ) ).second ) << endmsg;
146 
147  always() << "4 Map1: " << toString( m_map1 ) << endmsg;
148  always() << "4 Map2: " << toString( m_map2 ) << endmsg;
149  always() << "4 Map3: " << toString( m_map3 ) << endmsg;
150  always() << "4 Map4: " << toString( m_map4 ) << endmsg;
151 
152  if ( 0 == ::labs( key ) % 2 ) {
153  always() << " Erased : "
154  << " " << toString( 0 != m_map1.erase( key ) ) << " " << toString( 0 != m_map2.erase( key ) ) << " "
155  << toString( 0 != m_map3.erase( key ) ) << " " << toString( 0 != m_map4.erase( key ) ) << endmsg;
156  }
157 
158  always() << "5 Map1: " << toString( m_map1 ) << endmsg;
159  always() << "5 Map2: " << toString( m_map2 ) << endmsg;
160  always() << "5 Map3: " << toString( m_map3 ) << endmsg;
161  always() << "5 Map4: " << toString( m_map4 ) << endmsg;
162 
163  always() << " Count key 0 : "
164  << " " << m_map1.count( 0 ) << " " << m_map2.count( 0 ) << " " << m_map3.count( 0 ) << " "
165  << m_map4.count( 0 ) << endmsg;
166  always() << " Count key 1 : "
167  << " " << m_map1.count( 1 ) << " " << m_map2.count( 1 ) << " " << m_map3.count( 1 ) << " "
168  << m_map4.count( 1 ) << endmsg;
169  always() << " Count key 7 : "
170  << " " << m_map1.count( 7 ) << " " << m_map2.count( 7 ) << " " << m_map3.count( 7 ) << " "
171  << m_map4.count( 7 ) << endmsg;
172  always() << " Count key -100 : "
173  << " " << m_map1.count( -100 ) << " " << m_map2.count( -100 ) << " " << m_map3.count( -100 ) << " "
174  << m_map4.count( -100 ) << endmsg;
175 
176  return StatusCode::SUCCESS;
177 }

◆ finalize()

StatusCode MapAlg::finalize ( )
inlineoverride

finalization

< finalize the base class

Definition at line 56 of file MapAlg.cpp.

56  {
57  always() << endmsg << " FINALIZE " << endmsg << " \tTested maps : " << endmsg << " \t1) "
58  << System::typeinfoName( typeid( m_map1 ) ) << endmsg << " \t2) "
59  << System::typeinfoName( typeid( m_map2 ) ) << endmsg << " \t3) "
60  << System::typeinfoName( typeid( m_map3 ) ) << endmsg << " \t4) "
61  << System::typeinfoName( typeid( m_map4 ) ) << endmsg;
62  // finalize the base class
63  return Algorithm::finalize();
64  };

◆ operator=()

MapAlg& MapAlg::operator= ( const MapAlg )
delete

The assignement is disabled.

◆ print1()

void MapAlg::print1 ( MapAlg::Key  key) const
private

const-printout

Definition at line 179 of file MapAlg.cpp.

179  {
180  always() << " CONST: "
181  << " map2['" << key << "']: " << m_map2[key] << ", map3['" << key << "']: " << m_map3[key] << ", map4['"
182  << key << "']: " << m_map4[key] << endmsg;
183 }

◆ print2()

void MapAlg::print2 ( MapAlg::Key  key)
private

non-const printout

Definition at line 185 of file MapAlg.cpp.

185  {
186  always() << " NON-CONST: "
187  << " map1['" << key << "']: " << m_map1[key] << ", map2['" << key << "']: " << m_map2[key] << ", map3['"
188  << key << "']: " << m_map3[key] << ", map4['" << key << "']: " << m_map4[key] << endmsg;
189 }

Member Data Documentation

◆ m_map1

Map1 MapAlg::m_map1
private

Definition at line 92 of file MapAlg.cpp.

◆ m_map2

Map2 MapAlg::m_map2
private

Definition at line 93 of file MapAlg.cpp.

◆ m_map3

Map3 MapAlg::m_map3
private

Definition at line 94 of file MapAlg.cpp.

◆ m_map4

Map4 MapAlg::m_map4
private

Definition at line 95 of file MapAlg.cpp.


The documentation for this class was generated from the following file:
MapAlg::Value
double Value
Definition: MapAlg.cpp:52
MapAlg::m_map4
Map4 m_map4
Definition: MapAlg.cpp:95
MapAlg::print2
void print2(Key key)
non-const printout
Definition: MapAlg.cpp:185
MapAlg::m_map2
Map2 m_map2
Definition: MapAlg.cpp:93
GaudiUtils::VectorMap::count
size_type count(const key_type &key) const
count number of elements with the certain key
Definition: VectorMap.h:461
Gaudi::Algorithm::randSvc
SmartIF< IRndmGenSvc > & randSvc() const
The standard RandomGen service, Return a pointer to the service if present.
Definition: Algorithm.cpp:565
GaudiUtils::Map::count
size_type count(const key_type &key) const
Definition: Map.h:160
System::typeinfoName
GAUDI_API const std::string typeinfoName(const std::type_info &)
Get platform independent information about the class type.
Definition: System.cpp:315
Gaudi::Utils
Definition: Property.h:652
MapAlg::Key
int Key
Definition: MapAlg.cpp:51
MapAlg::m_map1
Map1 m_map1
Definition: MapAlg.cpp:92
Rndm::Gauss
Parameters for the Gauss random number generation.
Definition: RndmGenerators.h:32
Rndm::Numbers
Random number accessor This small class encapsulates the use of the random number generator.
Definition: RndmGenerators.h:359
std::map::erase
T erase(T... args)
endmsg
MsgStream & endmsg(MsgStream &s)
MsgStream Modifier: endmsg. Calls the output method of the MsgStream.
Definition: MsgStream.h:203
GaudiUtils::Map::erase
iterator erase(const_iterator pos)
Definition: Map.h:192
Gaudi::Utils::toString
std::string toString(const TYPE &obj)
the generic implementation of the type conversion to the string
Definition: ToStream.h:354
Gaudi::Algorithm::finalize
StatusCode finalize() override
the default (empty) implementation of IStateful::finalize() method
Definition: Algorithm.h:184
Gaudi::Units::gauss
constexpr double gauss
Definition: SystemOfUnits.h:252
StatusCode::SUCCESS
constexpr static const auto SUCCESS
Definition: StatusCode.h:100
std::map::insert
T insert(T... args)
GaudiUtils::VectorMap::insert
result_type insert(const key_type &key, const mapped_type &mapped)
insert the (key,value) pair into the container
Definition: VectorMap.h:312
std::labs
T labs(T... args)
std::map::count
T count(T... args)
GaudiUtils::Map::insert
std::pair< iterator, bool > insert(ValueType &&val)
Definition: Map.h:178
std::make_pair
T make_pair(T... args)
ProduceConsume.key
key
Definition: ProduceConsume.py:81
MapAlg::print1
void print1(Key key) const
const-printout
Definition: MapAlg.cpp:179
MapAlg::m_map3
Map3 m_map3
Definition: MapAlg.cpp:94
GaudiUtils::VectorMap::erase
void erase(iterator pos)
erase the element using the iterator
Definition: VectorMap.h:209