|
Gaudi Framework, version v22r0 |
| Home | Generated: 9 Feb 2011 |
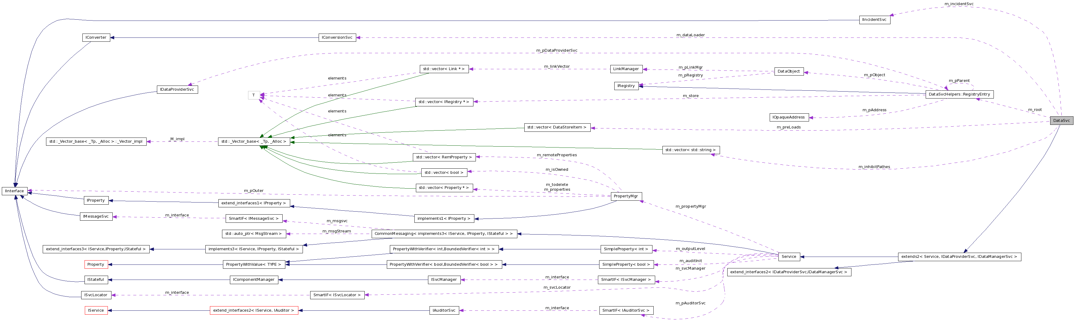
Data service base class. More...
#include <GaudiKernel/DataSvc.h>


Public Types | |
| typedef std::vector < DataStoreItem > | LoadItems |
| Define set of load items. | |
Public Member Functions | |
| virtual CLID | rootCLID () const |
| IDataManagerSvc: Accessor for root event CLID. | |
| virtual std::string | rootName () const |
| IDataManagerSvc: Accessor for root event name. | |
| virtual StatusCode | registerAddress (const std::string &fullPath, IOpaqueAddress *pAddress) |
| IDataManagerSvc: Register object address with the data store. | |
| virtual StatusCode | registerAddress (DataObject *parentObj, const std::string &objectPath, IOpaqueAddress *pAddress) |
| IDataManagerSvc: Register object address with the data store. | |
| virtual StatusCode | registerAddress (IRegistry *parentObj, const std::string &objectPath, IOpaqueAddress *pAddress) |
| IDataManagerSvc: Register object address with the data store. | |
| virtual StatusCode | unregisterAddress (const std::string &fullPath) |
| IDataManagerSvc: Unregister object address from the data store. | |
| virtual StatusCode | unregisterAddress (DataObject *pParent, const std::string &objPath) |
| IDataManagerSvc: Unregister object address from the data store. | |
| virtual StatusCode | unregisterAddress (IRegistry *pParent, const std::string &objPath) |
| IDataManagerSvc: Unregister object address from the data store. | |
| virtual StatusCode | objectLeaves (const DataObject *pObject, std::vector< IRegistry * > &refLeaves) |
| IDataManagerSvc: Explore the object store: retrieve all leaves attached to the object. | |
| virtual StatusCode | objectLeaves (const IRegistry *pRegistry, std::vector< IRegistry * > &refLeaves) |
| IDataManagerSvc: Explore the object store: retrieve all leaves attached to the object. | |
| virtual StatusCode | objectParent (const DataObject *pObject, IRegistry *&refpParent) |
| IDataManagerSvc: Explore the object store: retrieve the object's parent. | |
| virtual StatusCode | objectParent (const IRegistry *pRegistry, IRegistry *&refpParent) |
| IDataManagerSvc: Explore the object store: retrieve the object's parent. | |
| virtual StatusCode | clearSubTree (const std::string &sub_tree_path) |
| IDataManagerSvc: Remove all data objects below the sub tree identified by its full path name. | |
| virtual StatusCode | clearSubTree (DataObject *pObject) |
| IDataManagerSvc: Remove all data objects below the sub tree identified by the object. | |
| virtual StatusCode | clearStore () |
| IDataManagerSvc: Remove all data objects in the data store. | |
| virtual StatusCode | traverseSubTree (const std::string &sub_tree_path, IDataStoreAgent *pAgent) |
| IDataManagerSvc: Analyze by traversing all data objects below the sub tree identified by its full path name. | |
| virtual StatusCode | traverseSubTree (DataObject *pObject, IDataStoreAgent *pAgent) |
| IDataManagerSvc: Analyze by traversing all data objects below the sub tree. | |
| virtual StatusCode | traverseTree (IDataStoreAgent *pAgent) |
| IDataManagerSvc: Analyze by traversing all data objects in the data store. | |
| virtual StatusCode | setRoot (const std::string &root_name, DataObject *pRootObj) |
| Initialize data store for new event by giving new event path and root object. | |
| virtual StatusCode | i_setRoot (const std::string &root_name, DataObject *pRootObj) |
| Initialize data store for new event by giving new event path and root object. | |
| virtual StatusCode | setRoot (const std::string &root_path, IOpaqueAddress *pRootAddr) |
| Initialize data store for new event by giving new event path and address of root object. | |
| virtual StatusCode | i_setRoot (const std::string &root_path, IOpaqueAddress *pRootAddr) |
| Initialize data store for new event by giving new event path and address of root object. | |
| virtual StatusCode | setDataLoader (IConversionSvc *svc) |
| IDataManagerSvc: IDataManagerSvc: Pass a default data loader to the service. | |
| virtual StatusCode | addPreLoadItem (const DataStoreItem &item) |
| Add an item to the preload list. | |
| virtual StatusCode | addPreLoadItem (const std::string &itemPath) |
| Add an item to the preload list. | |
| virtual StatusCode | removePreLoadItem (const DataStoreItem &item) |
| Remove an item from the preload list. | |
| virtual StatusCode | removePreLoadItem (const std::string &itemPath) |
| Add an item to the preload list. | |
| virtual StatusCode | resetPreLoad () |
| Clear the preload list. | |
| virtual StatusCode | preLoad (int depth, int load_depth, DataObject *pObject) |
| Execute one level of preloading and recursively load until the final level is reached. | |
| virtual StatusCode | preLoad () |
| load all preload items of the list | |
| virtual StatusCode | registerObject (const std::string &fullPath, DataObject *pObject) |
| Register object with the data store. | |
| virtual StatusCode | registerObject (const std::string &parentPath, const std::string &objPath, DataObject *pObject) |
| Register object with the data store. | |
| virtual StatusCode | registerObject (const std::string &parentPath, int item, DataObject *pObject) |
| Register object with the data store. | |
| virtual StatusCode | registerObject (DataObject *parentObj, const std::string &objPath, DataObject *pObject) |
| Register object with the data store. | |
| virtual StatusCode | registerObject (DataObject *parentObj, int item, DataObject *pObject) |
| Register object with the data store. | |
| virtual StatusCode | unregisterObject (const std::string &fullPath) |
| Unregister object from the data store. | |
| virtual StatusCode | unregisterObject (const std::string &parentPath, const std::string &objectPath) |
| Unregister object from the data store. | |
| virtual StatusCode | unregisterObject (const std::string &parentPath, int item) |
| Unregister object from the data store. | |
| virtual StatusCode | unregisterObject (DataObject *pObject) |
| Unregister object from the data store. | |
| virtual StatusCode | unregisterObject (DataObject *pObject, const std::string &objectPath) |
| Unregister object from the data store. | |
| virtual StatusCode | unregisterObject (DataObject *pObject, int item) |
| Unregister object from the data store. | |
| virtual StatusCode | retrieveObject (IRegistry *pDirectory, const std::string &path, DataObject *&pObject) |
| Retrieve object from data store. | |
| virtual StatusCode | retrieveObject (const std::string &fullPath, DataObject *&pObject) |
| Retrieve object identified by its full path from the data store. | |
| virtual StatusCode | retrieveObject (const std::string &parentPath, const std::string &objPath, DataObject *&pObject) |
| Retrieve object from data store. | |
| virtual StatusCode | retrieveObject (const std::string &parentPath, int item, DataObject *&pObject) |
| Retrieve object from data store. | |
| virtual StatusCode | retrieveObject (DataObject *parentObj, const std::string &objPath, DataObject *&pObject) |
| Retrieve object from data store. | |
| virtual StatusCode | retrieveObject (DataObject *parentObj, int item, DataObject *&pObject) |
| Retrieve object from data store. | |
| virtual StatusCode | findObject (const std::string &fullPath, DataObject *&pObject) |
| Find object identified by its full path in the data store. | |
| virtual StatusCode | findObject (IRegistry *pDirectory, const std::string &path, DataObject *&pObject) |
| Find object identified by its full path in the data store. | |
| virtual StatusCode | findObject (const std::string &parentPath, const std::string &objPath, DataObject *&pObject) |
| Find object in the data store. | |
| virtual StatusCode | findObject (const std::string &parentPath, int item, DataObject *&pObject) |
| Find object in the data store. | |
| virtual StatusCode | findObject (DataObject *parentObj, const std::string &objPath, DataObject *&pObject) |
| Find object in the data store. | |
| virtual StatusCode | findObject (DataObject *parentObj, int item, DataObject *&pObject) |
| Find object in the data store. | |
| virtual StatusCode | linkObject (IRegistry *from, const std::string &objPath, DataObject *to) |
| Add a link to another object. | |
| virtual StatusCode | linkObject (const std::string &fromPath, const std::string &objPath, DataObject *to) |
| Add a link to another object. | |
| virtual StatusCode | linkObject (DataObject *from, const std::string &objPath, DataObject *to) |
| Add a link to another object. | |
| virtual StatusCode | linkObject (const std::string &fullPath, DataObject *to) |
| Add a link to another object. | |
| virtual StatusCode | unlinkObject (IRegistry *from, const std::string &objPath) |
| Remove a link to another object. | |
| virtual StatusCode | unlinkObject (const std::string &fromPath, const std::string &objPath) |
| Remove a link to another object. | |
| virtual StatusCode | unlinkObject (DataObject *fromObj, const std::string &objPath) |
| Remove a link to another object. | |
| virtual StatusCode | unlinkObject (const std::string &fullPath) |
| Remove a link to another object. | |
| virtual StatusCode | updateObject (IRegistry *pDirectory) |
| Update object identified by its directory entry. | |
| virtual StatusCode | updateObject (const std::string &updatePath) |
| Update object. | |
| virtual StatusCode | updateObject (DataObject *toUpdate) |
| Update object. | |
| virtual StatusCode | updateObject (const std::string &parentPath, const std::string &updatePath) |
| Update object. | |
| virtual StatusCode | updateObject (DataObject *pParent, const std::string &updatePath) |
| Update object. | |
| virtual StatusCode | initialize () |
| Service initialization. | |
| virtual StatusCode | reinitialize () |
| Service initialization. | |
| virtual StatusCode | finalize () |
| Service initialization. | |
| DataSvc (const std::string &name, ISvcLocator *svc) | |
| Standard Constructor. | |
| virtual | ~DataSvc () |
| Standard Destructor. | |
Protected Member Functions | |
| bool | checkRoot () |
| Check if root path is valid. | |
| virtual IConversionSvc * | getDataLoader (IRegistry *pReg) |
| Retrieve customizable data loader according to registry entry to be retrieved. | |
| virtual DataObject * | createDefaultObject () const |
| Create default objects in case forced creation of leaves is requested. | |
| virtual StatusCode | loadObject (IRegistry *pNode) |
| Invoke Persistency service to create transient object from its persistent representation. | |
| virtual StatusCode | loadObject (IConversionSvc *pLoader, IRegistry *pNode) |
| Invoke Persistency service to create transient object from its persistent representation. | |
| StatusCode | retrieveEntry (DataSvcHelpers::RegistryEntry *pNode, const std::string &path, DataSvcHelpers::RegistryEntry *&pEntry) |
| Retrieve registry entry from store. | |
| DataObject * | handleDataFault (IRegistry *pReg, const std::string &path="") |
| Invoke data fault handling if enabled. | |
Protected Attributes | |
| CLID | m_rootCLID |
| Integer Property corresponding to CLID of root entry. | |
| std::string | m_rootName |
| Name of root event. | |
| IConversionSvc * | m_dataLoader |
| Pointer to data loader service. | |
| IIncidentSvc * | m_incidentSvc |
| Pointer to incident service. | |
| LoadItems | m_preLoads |
| Items to be pre-loaded. | |
| bool | m_forceLeaves |
| Allow forced creation of default leaves on registerObject. | |
| bool | m_enableAccessHdlr |
| Flag to enable interrupts on data access requests. | |
| bool | m_enableFaultHdlr |
| Flag to enable interrupts on data creation requests. | |
| DataSvcHelpers::RegistryEntry * | m_root |
| Pointer to root entry. | |
| DataSvcHelpers::InhibitMap * | m_inhibitMap |
| Map with object paths to be inhibited from loading. | |
| std::vector< std::string > | m_inhibitPathes |
| Property for the inhibited leaves. | |
| std::string | m_accessName |
| Name of the data access incident. | |
| std::string | m_faultName |
| Name of the data fault incident. | |
Private Member Functions | |
| DataSvc (const DataSvc &) | |
| Fake copy constructor (never implemented). | |
| DataSvc & | operator= (const DataSvc &) |
| Fake assignment operator (never implemented). | |
Friends | |
| class | SvcFactory< DataSvc > |
| The class creator is of course a friend! | |
Data service base class.
A data service manages the transient data stores and implements the IDataProviderSvc and IDataManagerSvc interfaces.
Definition at line 42 of file DataSvc.h.
| typedef std::vector<DataStoreItem> DataSvc::LoadItems |
| DataSvc::DataSvc | ( | const std::string & | name, | |
| ISvcLocator * | svc | |||
| ) |
Standard Constructor.
Definition at line 1378 of file DataSvc.cpp.
01379 : base_class(name,svc), m_rootCLID( /*CLID_Event*/ 110), 01380 m_rootName( "/Event"), m_root(0) 01381 { 01382 m_dataLoader = 0; 01383 m_inhibitMap = 0; 01384 m_incidentSvc = 0; 01385 m_forceLeaves = false; 01386 m_enableFaultHdlr = false; 01387 m_enableAccessHdlr = false; 01388 m_faultName = "DataFault"; 01389 m_accessName = "DataAccess"; 01390 declareProperty("RootCLID", m_rootCLID); 01391 declareProperty("RootName", m_rootName); 01392 declareProperty("ForceLeaves", m_forceLeaves); 01393 declareProperty("InhibitPathes", m_inhibitPathes); 01394 declareProperty("DataFaultName", m_faultName); 01395 declareProperty("DataAccessName", m_accessName); 01396 declareProperty("EnableFaultHandler", m_enableFaultHdlr); 01397 declareProperty("EnableAccessHandler", m_enableAccessHdlr); 01398 }
| DataSvc::~DataSvc | ( | ) | [virtual] |
Standard Destructor.
Definition at line 1401 of file DataSvc.cpp.
01401 { 01402 setDataLoader(0).ignore(); 01403 resetPreLoad().ignore(); 01404 clearStore().ignore(); 01405 }
| DataSvc::DataSvc | ( | const DataSvc & | ) | [private] |
Fake copy constructor (never implemented).
| StatusCode DataSvc::addPreLoadItem | ( | const std::string & | itemPath | ) | [virtual] |
Add an item to the preload list.
Definition at line 1242 of file DataSvc.cpp.
01242 { 01243 return addPreLoadItem( DataStoreItem(itemPath,1) ); 01244 }
| StatusCode DataSvc::addPreLoadItem | ( | const DataStoreItem & | item | ) | [virtual] |
Add an item to the preload list.
Definition at line 1233 of file DataSvc.cpp.
01233 { 01234 LoadItems::iterator i = std::find(m_preLoads.begin(), m_preLoads.end(), item); 01235 if ( i == m_preLoads.end() ) { 01236 m_preLoads.push_back(item); 01237 } 01238 return StatusCode::SUCCESS; 01239 }
| bool DataSvc::checkRoot | ( | ) | [inline, protected] |
| StatusCode DataSvc::clearStore | ( | ) | [virtual] |
IDataManagerSvc: Remove all data objects in the data store.
Reimplemented in DetDataSvc.
Definition at line 93 of file DataSvc.cpp.
| StatusCode DataSvc::clearSubTree | ( | DataObject * | pObject | ) | [virtual] |
IDataManagerSvc: Remove all data objects below the sub tree identified by the object.
Definition at line 76 of file DataSvc.cpp.
00076 { 00077 if ( checkRoot() ) { 00078 RegEntry* entry = CAST_REGENTRY(RegEntry*,pObject->registry()); 00079 if ( 0 != entry ) { 00080 RegEntry* parent = entry->parentEntry(); 00081 if ( 0 != parent ) { 00082 parent->remove(entry); 00083 return SUCCESS; 00084 } 00085 return INVALID_PARENT; 00086 } 00087 return INVALID_OBJECT; 00088 } 00089 return INVALID_ROOT; 00090 }
| StatusCode DataSvc::clearSubTree | ( | const std::string & | sub_tree_path | ) | [virtual] |
IDataManagerSvc: Remove all data objects below the sub tree identified by its full path name.
Definition at line 55 of file DataSvc.cpp.
00055 { 00056 DataObject* pObject = 0; 00057 StatusCode status = findObject(sub_tree_path, pObject); 00058 if ( status.isSuccess() ) { 00059 RegEntry* node_entry = CAST_REGENTRY(RegEntry*,pObject->registry()); 00060 if ( 0 != node_entry ) { 00061 RegEntry* parent = node_entry->parentEntry(); 00062 if ( 0 != parent ) { 00063 parent->remove(node_entry); 00064 return StatusCode::SUCCESS; 00065 } 00066 return INVALID_PARENT; 00067 } 00068 return INVALID_OBJECT; 00069 } 00070 return status; 00071 }
| DataObject * DataSvc::createDefaultObject | ( | ) | const [protected, virtual] |
Create default objects in case forced creation of leaves is requested.
Definition at line 1366 of file DataSvc.cpp.
01366 { 01367 return new DataObject(); 01368 }
| StatusCode DataSvc::finalize | ( | ) | [virtual] |
Service initialization.
Service initialisation.
Reimplemented from Service.
Reimplemented in EvtDataSvc, RecordDataSvc, and DetDataSvc.
Definition at line 1343 of file DataSvc.cpp.
01343 { 01344 // Nothing to do: just call base class initialisation 01345 setDataLoader(0).ignore(); 01346 resetPreLoad().ignore(); 01347 clearStore().ignore(); 01348 if ( m_incidentSvc ) { 01349 m_incidentSvc->release(); 01350 m_incidentSvc = 0; 01351 } 01352 return Service::finalize(); 01353 }
| StatusCode DataSvc::findObject | ( | DataObject * | parentObj, | |
| int | item, | |||
| DataObject *& | pObject | |||
| ) | [virtual] |
Find object in the data store.
Find object identified by its full path in the data store.
Definition at line 974 of file DataSvc.cpp.
00976 { 00977 char buffer[32] = "/"; 00978 ::_itoa(item,&buffer[1],10); 00979 return findObject(parentObj, buffer, pObject); 00980 }
| StatusCode DataSvc::findObject | ( | DataObject * | parentObj, | |
| const std::string & | objPath, | |||
| DataObject *& | pObject | |||
| ) | [virtual] |
Find object in the data store.
Find object identified by its full path in the data store.
Definition at line 983 of file DataSvc.cpp.
00985 { 00986 IRegistry* pDir = (0==parentObj) ? 0 : parentObj->registry(); 00987 return findObject(pDir, path, pObject); 00988 }
| StatusCode DataSvc::findObject | ( | const std::string & | parentPath, | |
| int | item, | |||
| DataObject *& | pObject | |||
| ) | [virtual] |
Find object in the data store.
Retrieve object identified by its full path from the data store.
Definition at line 966 of file DataSvc.cpp.
00967 { 00968 char buffer[32] = "/"; 00969 ::_itoa(item,&buffer[1],10); 00970 return findObject(parentPath, buffer, pObject); 00971 }
| StatusCode DataSvc::findObject | ( | const std::string & | parentPath, | |
| const std::string & | objPath, | |||
| DataObject *& | pObject | |||
| ) | [virtual] |
Find object in the data store.
Retrieve object identified by its full path from the data store.
Definition at line 954 of file DataSvc.cpp.
00956 { 00957 DataObject* parent = 0; 00958 StatusCode status = findObject(parentPath, parent); 00959 if ( status.isSuccess() ) { 00960 status = findObject (parent, objectPath, pObject); 00961 } 00962 return status; 00963 }
| StatusCode DataSvc::findObject | ( | IRegistry * | pDirectory, | |
| const std::string & | path, | |||
| DataObject *& | pObject | |||
| ) | [virtual] |
Find object identified by its full path in the data store.
Retrieve object identified by its directory from the data store.
Definition at line 918 of file DataSvc.cpp.
00920 { 00921 pObject = 0; 00922 IRegistry* pReg = (0==pRegistry) ? m_root : pRegistry; 00923 RegEntry* root_entry = CAST_REGENTRY(RegEntry*, pReg); 00924 if ( 0 != root_entry ) { 00925 if ( path.length() > 0 ) { 00926 pReg = root_entry->find(path); 00927 } 00928 if ( 0 == pReg ) { 00929 return INVALID_OBJ_PATH; 00930 } 00931 pObject = pReg->object(); 00932 } 00933 return (0 == pObject) ? OBJ_NOT_LOADED : IDataProviderSvc_NO_ERROR; 00934 }
| StatusCode DataSvc::findObject | ( | const std::string & | fullPath, | |
| DataObject *& | pObject | |||
| ) | [virtual] |
Find object identified by its full path in the data store.
Definition at line 937 of file DataSvc.cpp.
00938 { 00939 pObject = 0; 00940 if ( checkRoot() ) { 00941 if ( path.length() == 0 || path == m_rootName ) { 00942 pObject = m_root->object(); 00943 return (0 == pObject) ? OBJ_NOT_LOADED : IDataProviderSvc_NO_ERROR; 00944 } 00945 else if ( path[0] != SEPARATOR ) { 00946 return findObject(m_rootName, path, pObject); 00947 } 00948 return findObject((IRegistry*)0, path, pObject); 00949 } 00950 return INVALID_ROOT; 00951 }
| IConversionSvc * DataSvc::getDataLoader | ( | IRegistry * | pReg | ) | [protected, virtual] |
Retrieve customizable data loader according to registry entry to be retrieved.
Definition at line 1373 of file DataSvc.cpp.
01373 { 01374 return m_dataLoader; 01375 }
| DataObject * DataSvc::handleDataFault | ( | IRegistry * | pReg, | |
| const std::string & | path = "" | |||
| ) | [protected] |
Invoke data fault handling if enabled.
| pReg | [IN] Pointer to missing registry entry | |
| path | [IN] Sub-path of requested object from pReg |
Definition at line 636 of file DataSvc.cpp.
00637 { 00638 if ( m_enableFaultHdlr ) { 00639 IRegistry* pLeaf = 0; 00640 if ( pReg && path.length() == 0 ) { 00641 DataIncident incident(name(), m_faultName, pReg->identifier()); 00642 m_incidentSvc->fireIncident(incident); 00643 return pReg->object(); 00644 } 00645 else if ( pReg ) { 00646 std::string p = pReg->identifier(); 00647 if (path[0] != SEPARATOR ) p += SEPARATOR; 00648 p += path; 00649 DataIncident incident(name(), m_faultName, p); 00650 m_incidentSvc->fireIncident(incident); 00651 pLeaf = m_root->findLeaf(p); 00652 } 00653 else { 00654 std::string p = m_root->identifier(); 00655 if (path[0] != SEPARATOR ) p += SEPARATOR; 00656 p += path; 00657 DataIncident incident(name(), m_faultName, p); 00658 m_incidentSvc->fireIncident(incident); 00659 pLeaf = m_root->findLeaf(p); 00660 } 00661 if ( pLeaf ) { 00662 return pLeaf->object(); 00663 } 00664 } 00665 return 0; 00666 }
| StatusCode DataSvc::i_setRoot | ( | const std::string & | root_path, | |
| IOpaqueAddress * | pRootAddr | |||
| ) | [virtual] |
Initialize data store for new event by giving new event path and address of root object.
Does not clear the store before reinitializing it. This could lead to errors and should be handle with care. Use setRoot if unsure
Definition at line 177 of file DataSvc.cpp.
| StatusCode DataSvc::i_setRoot | ( | const std::string & | root_path, | |
| DataObject * | pRootObj | |||
| ) | [virtual] |
Initialize data store for new event by giving new event path and root object.
Does not clear the store before reinitializing it. This could lead to errors and should be handle with care. Use setRoot if unsure
Definition at line 151 of file DataSvc.cpp.
| StatusCode DataSvc::initialize | ( | ) | [virtual] |
Service initialization.
Reimplemented from Service.
Reimplemented in EvtDataSvc, RecordDataSvc, and DetDataSvc.
Definition at line 1299 of file DataSvc.cpp.
01299 { 01300 // Nothing to do: just call base class initialisation 01301 StatusCode sc = Service::initialize(); 01302 if ( !sc.isSuccess() ) { 01303 return sc; 01304 } 01305 sc = service("IncidentSvc", m_incidentSvc, true); 01306 if ( !sc.isSuccess() ) { 01307 MsgStream log(msgSvc(), name()); 01308 log << MSG::ERROR << "Failed to access incident service." << endmsg; 01309 } 01310 return sc; 01311 }
| StatusCode DataSvc::linkObject | ( | const std::string & | fullPath, | |
| DataObject * | to | |||
| ) | [virtual] |
Add a link to another object.
Definition at line 1126 of file DataSvc.cpp.
01127 { 01128 if ( fullPath.length() > 0 ) { 01129 if ( fullPath[0] != SEPARATOR ) { 01130 return linkObject(m_rootName, fullPath, to); 01131 } 01132 std::string::size_type sep = fullPath.rfind(SEPARATOR); 01133 std::string objPath(fullPath, sep, fullPath.length()); 01134 std::string fromPath(fullPath, 0, sep); 01135 return linkObject( fromPath, objPath, to); 01136 } 01137 return INVALID_OBJ_PATH; 01138 }
| StatusCode DataSvc::linkObject | ( | DataObject * | from, | |
| const std::string & | objPath, | |||
| DataObject * | to | |||
| ) | [virtual] |
Add a link to another object.
Definition at line 1153 of file DataSvc.cpp.
01155 { 01156 if ( 0 != from ) { 01157 IRegistry* from_entry = from->registry(); 01158 if ( 0 != from_entry ) { 01159 return linkObject( from_entry, objPath, to); 01160 } 01161 } 01162 return INVALID_PARENT; 01163 }
| StatusCode DataSvc::linkObject | ( | const std::string & | fromPath, | |
| const std::string & | objPath, | |||
| DataObject * | to | |||
| ) | [virtual] |
Add a link to another object.
Definition at line 1141 of file DataSvc.cpp.
01143 { 01144 DataObject* pO = 0; 01145 StatusCode status = retrieveObject(from, pO); 01146 if ( status.isSuccess() ) { 01147 return linkObject(pO->registry(), objPath, to); 01148 } 01149 return status; 01150 }
| StatusCode DataSvc::linkObject | ( | IRegistry * | from, | |
| const std::string & | objPath, | |||
| DataObject * | to | |||
| ) | [virtual] |
Add a link to another object.
Definition at line 1088 of file DataSvc.cpp.
01089 { 01090 if ( checkRoot() ) { 01091 try { 01092 RegEntry* from_entry = CAST_REGENTRY(RegEntry*,from); 01093 if ( 0 != from_entry ) { 01094 // First check if both objects are already registered to the store 01095 RegEntry* to_entry = m_root->findLeaf(to); 01096 if ( 0 == to_entry ) { 01097 return INVALID_OBJECT; 01098 } 01099 else { 01100 std::string::size_type sep = objPath.rfind(SEPARATOR); 01101 if ( sep > 0 && sep != std::string::npos ) { // in case the objPath is a sub-directory itself 01102 DataObject* pO = 0; 01103 std::string fromPath(objPath, 0, sep); 01104 StatusCode sc = retrieveObject(from, fromPath, pO); 01105 if ( sc.isSuccess() ) { 01106 std::string toPath(objPath, sep, objPath.length()); 01107 sc = linkObject(pO->registry(), toPath, to); 01108 } 01109 return sc; 01110 } 01111 // Now register the soft link 01112 StatusCode status = from_entry->add( objPath, to, true); 01113 return status.isSuccess() ? 01114 IDataProviderSvc_NO_ERROR : DOUBL_OBJ_PATH; 01115 } 01116 } 01117 } 01118 catch (...) { 01119 } 01120 return INVALID_PARENT; 01121 } 01122 return INVALID_ROOT; 01123 }
| StatusCode DataSvc::loadObject | ( | IConversionSvc * | pLoader, | |
| IRegistry * | pNode | |||
| ) | [protected, virtual] |
Invoke Persistency service to create transient object from its persistent representation.
Definition at line 679 of file DataSvc.cpp.
00679 { 00680 StatusCode status = INVALID_OBJ_ADDR; 00681 DataObject* pObject = 0; 00682 if ( 0 == pLoader ) { // Precondition: Data loader must be present 00683 if (handleDataFault(pRegistry) != 0) return SUCCESS; 00684 else return NO_DATA_LOADER; 00685 } 00686 if ( 0 == pRegistry ) { // Precondition: Directory must be valid 00687 if (handleDataFault(pRegistry) != 0) return SUCCESS; 00688 else return INVALID_OBJ_ADDR; 00689 } 00690 00691 MsgStream log( msgSvc(), name() ); 00692 log << MSG::VERBOSE << "Requested object " << pRegistry->identifier() << endmsg; 00693 00694 if ( m_enableAccessHdlr ) { 00695 // Fire data access incident 00696 DataIncident incident(name(), m_accessName, pRegistry->identifier()); 00697 m_incidentSvc->fireIncident(incident); 00698 } 00699 if ( m_inhibitPathes.size() > 0 ) { 00700 const std::string& ident = pRegistry->identifier(); 00701 std::vector<std::string>::iterator inhibit = 00702 std::find(m_inhibitPathes.begin(), m_inhibitPathes.end(), ident); 00703 if ( inhibit != m_inhibitPathes.end() ) { 00704 return NO_ACCESS; 00705 } 00706 } 00707 IOpaqueAddress* pAddress = pRegistry->address(); 00708 if ( 0 == pAddress ) { // Precondition: 00709 return INVALID_OBJ_ADDR; // Address must be valid 00710 } 00711 try { 00712 status = pLoader->createObj(pAddress, pObject); // Call data loader 00713 if ( status.isSuccess() ) { 00714 00715 log << MSG::VERBOSE << "Object " << pRegistry->identifier() << " created" << endmsg; 00716 00717 RegEntry *pEntry = CAST_REGENTRY(RegEntry*,pRegistry); 00718 pEntry->setObject(pObject); 00719 00720 log << MSG::VERBOSE << "Filling object " << pRegistry->identifier() << endmsg; 00721 status = pLoader->fillObjRefs(pAddress, pObject); 00722 } 00723 } 00724 catch( const GaudiException& exc ) { 00725 if ( handleDataFault(pRegistry) != 0 ) { 00726 return SUCCESS; 00727 } 00728 throw GaudiException("GaudiException in loadObject() " + pRegistry->identifier(), 00729 name(), StatusCode::FAILURE, exc); 00730 } 00731 catch( const std::exception& x) { 00732 if ( handleDataFault(pRegistry) != 0 ) { 00733 return SUCCESS; 00734 } 00735 throw GaudiException("std::exception in loadObject() " + pRegistry->identifier() + 00736 ": " + System::typeinfoName(typeid(x)) + ", " + x.what(), 00737 name(), StatusCode::FAILURE); 00738 } 00739 catch(...) { 00740 if ( handleDataFault(pRegistry) != 0 ) { 00741 return SUCCESS; 00742 } 00743 throw GaudiException("UNKN exception in loadObject() " + pRegistry->identifier(), 00744 name(), StatusCode::FAILURE); 00745 } 00746 if ( !status.isSuccess() ) { 00747 if ( handleDataFault(pRegistry) != 0 ) { 00748 return StatusCode::SUCCESS; 00749 } 00750 } 00751 if ( status.isSuccess() ) { 00752 log << MSG::VERBOSE << "Object " << pRegistry->identifier() << " successfully loaded" << endmsg; 00753 } 00754 return status; 00755 }
| StatusCode DataSvc::loadObject | ( | IRegistry * | pNode | ) | [protected, virtual] |
Invoke Persistency service to create transient object from its persistent representation.
Definition at line 671 of file DataSvc.cpp.
00671 { 00672 IConversionSvc* pLoader = getDataLoader(pRegistry); 00673 return loadObject(pLoader, pRegistry); 00674 }
| StatusCode DataSvc::objectLeaves | ( | const IRegistry * | pRegistry, | |
| std::vector< IRegistry * > & | refLeaves | |||
| ) | [virtual] |
IDataManagerSvc: Explore the object store: retrieve all leaves attached to the object.
IDataManagerSvc: Explore an object identified by the pointer to the registry entry.
Definition at line 233 of file DataSvc.cpp.
00234 { 00235 if ( checkRoot() ) { 00236 const RegEntry* node_entry = CAST_REGENTRY(const RegEntry*,pRegistry); 00237 if ( node_entry ) { 00238 leaves = node_entry->leaves(); 00239 return StatusCode::SUCCESS; 00240 } 00241 return INVALID_OBJECT; 00242 } 00243 return INVALID_ROOT; 00244 }
| StatusCode DataSvc::objectLeaves | ( | const DataObject * | pObject, | |
| std::vector< IRegistry * > & | refLeaves | |||
| ) | [virtual] |
IDataManagerSvc: Explore the object store: retrieve all leaves attached to the object.
IDataManagerSvc: Explore an object identified by its pointer.
Definition at line 222 of file DataSvc.cpp.
00223 { 00224 if ( pObject ) { 00225 return objectLeaves(pObject->registry(), leaves); 00226 } 00227 return INVALID_OBJECT; 00228 }
| StatusCode DataSvc::objectParent | ( | const IRegistry * | pRegistry, | |
| IRegistry *& | refpParent | |||
| ) | [virtual] |
IDataManagerSvc: Explore the object store: retrieve the object's parent.
Definition at line 208 of file DataSvc.cpp.
00209 { 00210 if ( checkRoot() ) { 00211 const RegEntry* node_entry = CAST_REGENTRY(const RegEntry*,pRegistry); 00212 if ( node_entry ) { 00213 refpParent = node_entry->parent(); 00214 return StatusCode::SUCCESS; 00215 } 00216 return INVALID_OBJECT; 00217 } 00218 return INVALID_ROOT; 00219 }
| StatusCode DataSvc::objectParent | ( | const DataObject * | pObject, | |
| IRegistry *& | refpParent | |||
| ) | [virtual] |
IDataManagerSvc: Explore the object store: retrieve the object's parent.
Definition at line 200 of file DataSvc.cpp.
00201 { 00202 if ( pObject ) { 00203 return objectParent(pObject->registry(), refpParent); 00204 } 00205 return INVALID_OBJECT; 00206 }
Fake assignment operator (never implemented).
| StatusCode DataSvc::preLoad | ( | ) | [virtual] |
load all preload items of the list
Definition at line 1286 of file DataSvc.cpp.
01286 { 01287 DataObject* pObj = 0; 01288 for (LoadItems::iterator i = m_preLoads.begin(); i != m_preLoads.end(); i++) { 01289 StatusCode sc = retrieveObject( (*i).path(), pObj); 01290 int load_depth = (*i).depth(); 01291 if ( sc.isSuccess() && load_depth > 1 ) { 01292 preLoad(1, load_depth, pObj).ignore(); 01293 } 01294 } 01295 return StatusCode::SUCCESS; 01296 }
| StatusCode DataSvc::preLoad | ( | int | depth, | |
| int | load_depth, | |||
| DataObject * | pObject | |||
| ) | [virtual] |
Execute one level of preloading and recursively load until the final level is reached.
Preload one level deep, then recursively call the next level.
| depth | current level of loading from requested parent | |
| load_depth | maximum level of object loading | |
| pObject | pointer to next level root object |
Definition at line 1268 of file DataSvc.cpp.
01268 { 01269 //unused: StatusCode sc = StatusCode::FAILURE; 01270 if ( 0 != pObject && depth++ < load_depth ) { 01271 RegEntry* dir = CAST_REGENTRY(RegEntry*,pObject->registry()); 01272 if ( 0 != dir ) { 01273 for (RegEntry::Iterator i = dir->begin(); i != dir->end(); i++ ) { 01274 DataObject *pObj = 0; 01275 StatusCode status = retrieveObject(pObject, (*i)->name(), pObj); 01276 if ( status.isSuccess() && depth < load_depth ) { 01277 preLoad(depth, load_depth, pObj).ignore(); 01278 } 01279 } 01280 } 01281 } 01282 return StatusCode::SUCCESS; 01283 }
| StatusCode DataSvc::registerAddress | ( | IRegistry * | parentObj, | |
| const std::string & | objectPath, | |||
| IOpaqueAddress * | pAddress | |||
| ) | [virtual] |
IDataManagerSvc: Register object address with the data store.
Definition at line 268 of file DataSvc.cpp.
00270 { 00271 if ( checkRoot() ) { 00272 if ( objPath.length() > 0 ) { 00273 if ( 0 == parentObj ) { 00274 if ( objPath[0] != SEPARATOR ) { 00275 return registerAddress(m_root, objPath, pAddress); 00276 } 00277 std::string::size_type sep = objPath.find(SEPARATOR,1); 00278 if ( sep != std::string::npos ) { 00279 std::string p_path (objPath, 0, sep); 00280 if ( p_path == m_rootName ) { 00281 std::string o_path (objPath, sep, objPath.length()); 00282 return registerAddress(m_root, o_path, pAddress); 00283 } 00284 } 00285 return INVALID_PARENT; 00286 } 00287 if ( objPath[0] != SEPARATOR ) { 00288 std::string path; 00289 path = SEPARATOR; 00290 path += objPath; 00291 return registerAddress(parentObj, path, pAddress); 00292 } 00293 RegEntry* par_entry = CAST_REGENTRY(RegEntry*,parentObj); 00294 if ( 0 != par_entry ) { 00295 std::string::size_type sep = objPath.rfind(SEPARATOR); 00296 if ( sep > 0 && sep != std::string::npos ) { 00297 std::string p_path (objPath, 0, sep); 00298 std::string o_path (objPath, sep, objPath.length()); 00299 RegEntry* p_entry = par_entry->findLeaf(p_path); 00300 // Create default object leafs if the 00301 // intermediate nodes are not present 00302 if ( 0 == p_entry && m_forceLeaves ) { 00303 DataObject *pLeaf = createDefaultObject(); 00304 StatusCode sc = registerObject(par_entry->identifier(), 00305 p_path, 00306 pLeaf); 00307 if ( ! sc.isSuccess() ) { 00308 delete pLeaf; 00309 } 00310 p_entry = par_entry->findLeaf(p_path); 00311 } 00312 if ( 0 != p_entry ) { 00313 return registerAddress(p_entry, o_path, pAddress); 00314 } 00315 return INVALID_PARENT; 00316 } 00317 StatusCode status = par_entry->add(objPath, pAddress); 00318 if ( status.isSuccess() ) { 00319 return status; 00320 } 00321 return DOUBL_OBJ_PATH; 00322 } 00323 return INVALID_PARENT; 00324 } 00325 return INVALID_OBJ_PATH; 00326 } 00327 return INVALID_ROOT; 00328 }
| StatusCode DataSvc::registerAddress | ( | DataObject * | parentObj, | |
| const std::string & | objectPath, | |||
| IOpaqueAddress * | pAddress | |||
| ) | [virtual] |
IDataManagerSvc: Register object address with the data store.
Definition at line 260 of file DataSvc.cpp.
00262 { 00263 IRegistry* pRegistry = (0 == parentObj) ? 0 : parentObj->registry(); 00264 return registerAddress(pRegistry, objectPath, pAddress); 00265 }
| StatusCode DataSvc::registerAddress | ( | const std::string & | fullPath, | |
| IOpaqueAddress * | pAddress | |||
| ) | [virtual] |
IDataManagerSvc: Register object address with the data store.
Definition at line 247 of file DataSvc.cpp.
00248 { 00249 if ( fullPath.length() > 0 ) { 00250 if ( fullPath[0] != SEPARATOR ) { 00251 return registerAddress(m_root, fullPath, pAddress); 00252 } 00253 IRegistry* pRegistry = 0; 00254 return registerAddress(pRegistry, fullPath, pAddress); 00255 } 00256 return INVALID_OBJ_PATH; 00257 }
| StatusCode DataSvc::registerObject | ( | DataObject * | parentObj, | |
| int | item, | |||
| DataObject * | pObject | |||
| ) | [virtual] |
Register object with the data store.
Definition at line 432 of file DataSvc.cpp.
00434 { 00435 char buffer[32] = "/"; 00436 ::_itoa( item, &buffer[1] , 10 ); 00437 return registerObject(parentObj, buffer, pObject); 00438 }
| StatusCode DataSvc::registerObject | ( | DataObject * | parentObj, | |
| const std::string & | objPath, | |||
| DataObject * | pObject | |||
| ) | [virtual] |
Register object with the data store.
Definition at line 441 of file DataSvc.cpp.
00443 { 00444 if ( checkRoot() ) { 00445 if ( 0 == parentObj ) { 00446 if ( objPath.length() > 0 ) { 00447 if ( objPath[0] == SEPARATOR ) { 00448 std::string::size_type sep = objPath.find(SEPARATOR,1); 00449 if ( sep != std::string::npos ) { 00450 std::string p_path (objPath, 0, sep); 00451 std::string o_path (objPath, sep, objPath.length()); 00452 return registerObject(p_path, o_path, pObject); 00453 } 00454 } 00455 else { 00456 return registerObject(m_rootName, objPath, pObject); 00457 } 00458 } 00459 return INVALID_OBJ_PATH; 00460 } 00461 RegEntry* node_entry = CAST_REGENTRY(RegEntry*,parentObj->registry()); 00462 if ( 0 != node_entry ) { 00463 StatusCode status = INVALID_PARENT; 00464 std::string::size_type sep = objPath.find(SEPARATOR,1); 00465 if ( sep != std::string::npos ) { 00466 std::string p_path (objPath, 0, sep); 00467 std::string o_path (objPath, sep, objPath.length()); 00468 RegEntry* par_entry = node_entry->findLeaf(p_path); 00469 // Create default object leafs if the 00470 // intermediate nodes are not present 00471 if ( 0 == par_entry && m_forceLeaves ) { 00472 DataObject *pLeaf = createDefaultObject(); 00473 StatusCode sc = registerObject(parentObj, p_path, pLeaf); 00474 if ( ! sc.isSuccess() ) { 00475 delete pLeaf; 00476 } 00477 par_entry = node_entry->findLeaf(p_path); 00478 } 00479 else if ( 0 != par_entry && par_entry->object() == 0 ) { 00480 status = retrieveEntry( node_entry, p_path, par_entry); 00481 if ( !status.isSuccess() && !par_entry->address() && m_forceLeaves ) { 00482 DataObject *pLeaf = createDefaultObject(); 00483 StatusCode sc = registerObject(parentObj, p_path, pLeaf); 00484 if ( ! sc.isSuccess() ) { 00485 delete pLeaf; 00486 } 00487 par_entry = node_entry->findLeaf(p_path); 00488 } 00489 } 00490 node_entry = par_entry; 00491 if ( 0 != node_entry ) { 00492 DataObject* obj = node_entry->object(); 00493 if ( 0 != obj ) { 00494 status = registerObject( obj, o_path, pObject ); 00495 } 00496 } 00497 } 00498 else { 00499 RegEntry* leaf = node_entry->findLeaf(objPath); 00500 if ( 0 == leaf ) { 00501 status = node_entry->add( objPath, pObject ); 00502 } 00503 else { 00504 DataObject* obj = leaf->object(); 00505 if ( 0 == obj ) { 00506 if (0 == pObject) { 00507 MsgStream log(msgSvc(), name()); 00508 log << MSG::ERROR 00509 << "registerObject: trying to register null DataObject" << endmsg; 00510 return StatusCode::FAILURE; 00511 } 00512 else { 00513 pObject->setRegistry(leaf); 00514 } 00515 leaf->setAddress(0); 00516 leaf->setObject(pObject); 00517 status = StatusCode::SUCCESS; 00518 } 00519 else { 00520 status = DOUBL_OBJ_PATH; 00521 } 00522 } 00523 } 00524 return status; 00525 } 00526 return INVALID_PARENT; 00527 } 00528 return INVALID_ROOT; 00529 }
| StatusCode DataSvc::registerObject | ( | const std::string & | parentPath, | |
| int | item, | |||
| DataObject * | pObject | |||
| ) | [virtual] |
Register object with the data store.
Definition at line 423 of file DataSvc.cpp.
00425 { 00426 char buffer[32] = "/"; 00427 ::_itoa( item, &buffer[1] , 10 ); 00428 return registerObject(parentPath, buffer, pObject); 00429 }
| StatusCode DataSvc::registerObject | ( | const std::string & | parentPath, | |
| const std::string & | objPath, | |||
| DataObject * | pObject | |||
| ) | [virtual] |
Register object with the data store.
Definition at line 404 of file DataSvc.cpp.
00406 { 00407 DataObject* pO = 0; 00408 StatusCode status = retrieveObject(parentPath, pO); 00409 if ( !status.isSuccess() && m_forceLeaves ) { 00410 pO = createDefaultObject(); 00411 status = registerObject(parentPath, pO); 00412 if ( !status.isSuccess() ) { 00413 pO->release(); 00414 } 00415 } 00416 if ( status.isSuccess() ) { 00417 status = registerObject(pO, objPath, pObject); 00418 } 00419 return status; 00420 }
| StatusCode DataSvc::registerObject | ( | const std::string & | fullPath, | |
| DataObject * | pObject | |||
| ) | [virtual] |
Register object with the data store.
Definition at line 397 of file DataSvc.cpp.
00398 { 00399 return registerObject(0, fullPath, pObject); 00400 }
| StatusCode DataSvc::reinitialize | ( | ) | [virtual] |
Service initialization.
Service reinitialization.
Reimplemented from Service.
Reimplemented in EvtDataSvc, RecordDataSvc, and DetDataSvc.
Definition at line 1314 of file DataSvc.cpp.
01314 { 01315 StatusCode sc; 01316 // the finalize part is copied here 01317 setDataLoader(0).ignore(); 01318 resetPreLoad().ignore(); 01319 clearStore().ignore(); 01320 if ( m_incidentSvc ) { 01321 m_incidentSvc->release(); 01322 m_incidentSvc = 0; 01323 } 01324 // re-initialize the base class 01325 sc = Service::reinitialize(); 01326 if (!sc.isSuccess()) { 01327 MsgStream log(msgSvc(), name()); 01328 log << MSG::ERROR << "Unable to reinitialize base class" << endmsg; 01329 return sc; 01330 } 01331 // the initialize part is copied here 01332 sc = service("IncidentSvc", m_incidentSvc, true); 01333 if ( !sc.isSuccess() ) { 01334 MsgStream log(msgSvc(), name()); 01335 log << MSG::ERROR << "Failed to access incident service." << endmsg; 01336 return sc; 01337 } 01338 // return 01339 return StatusCode::SUCCESS; 01340 }
| StatusCode DataSvc::removePreLoadItem | ( | const std::string & | itemPath | ) | [virtual] |
Add an item to the preload list.
Definition at line 1257 of file DataSvc.cpp.
01257 { 01258 return removePreLoadItem( DataStoreItem(itemPath,1) ); 01259 }
| StatusCode DataSvc::removePreLoadItem | ( | const DataStoreItem & | item | ) | [virtual] |
Remove an item from the preload list.
Definition at line 1247 of file DataSvc.cpp.
01247 { 01248 LoadItems::iterator i = 01249 std::remove(m_preLoads.begin(), m_preLoads.end(), item); 01250 if ( i != m_preLoads.end() ) { 01251 m_preLoads.erase(i, m_preLoads.end()); 01252 } 01253 return StatusCode::SUCCESS; 01254 }
| StatusCode DataSvc::resetPreLoad | ( | ) | [virtual] |
Clear the preload list.
Definition at line 1262 of file DataSvc.cpp.
01262 { 01263 m_preLoads.erase(m_preLoads.begin(), m_preLoads.end()); 01264 return StatusCode::SUCCESS; 01265 }
| StatusCode DataSvc::retrieveEntry | ( | DataSvcHelpers::RegistryEntry * | pNode, | |
| const std::string & | path, | |||
| DataSvcHelpers::RegistryEntry *& | pEntry | |||
| ) | [protected] |
Retrieve registry entry from store.
Definition at line 758 of file DataSvc.cpp.
00760 { 00761 std::string::size_type sep = path.find(SEPARATOR,1); 00762 StatusCode status = StatusCode(INVALID_ROOT,true); 00763 pEntry = 0; 00764 // A.Valassi 16.08.2001 avoid core dump if store is empty 00765 if ( checkRoot() ) { 00766 if ( 0 == parentObj ) { 00767 if ( path.length() == 0 || path == m_rootName ) { 00768 return retrieveEntry(m_root, "", pEntry); 00769 } 00770 else if ( path[0] != SEPARATOR ) { 00771 return retrieveEntry(m_root, path, pEntry); 00772 } 00773 else if ( sep != std::string::npos ) { 00774 if ( m_root->object() == 0 ) { 00775 RegEntry* r = 0; 00776 status = retrieveEntry(m_root, "", r); 00777 if ( !status.isSuccess() ) { 00778 return status; 00779 } 00780 } 00781 std::string o_path (path, sep, path.length()); 00782 return retrieveEntry(m_root, o_path, pEntry); 00783 } 00784 return INVALID_OBJ_PATH; 00785 } 00786 if ( sep != std::string::npos ) { // the string contains a separator (after pos 0) 00787 std::string p_path (path,0,sep); 00788 std::string o_path (path,sep,path.length()); 00789 if (!parentObj->object()) { // if the parent object has not been loaded yet, load it now 00790 status = loadObject(parentObj); 00791 if ( !status.isSuccess() ) { 00792 return status; 00793 } 00794 } 00795 RegEntry* root_entry = parentObj->findLeaf(p_path); 00796 if ( !root_entry && m_enableFaultHdlr ) { 00797 // If not even the parent is there, an incident 00798 // to load the parent must be fired... 00799 handleDataFault(parentObj, p_path); 00800 root_entry = parentObj->findLeaf(p_path); 00801 } 00802 if ( root_entry ) { 00803 DataObject* pO = root_entry->object(); 00804 if ( 0 == pO ) { 00805 // Object is not loaded: load the object if at all possible 00806 status = loadObject(root_entry); 00807 if ( !status.isSuccess() ) { 00808 return status; 00809 } 00810 } 00811 if ( root_entry->isSoft() ) { 00812 root_entry = CAST_REGENTRY(RegEntry*,pO->registry()); 00813 } 00814 return retrieveEntry (root_entry, o_path, pEntry); 00815 } 00816 return status; 00817 } 00818 else if ( path.length() == 0 ) { 00819 pEntry = parentObj; 00820 } 00821 else { 00822 if (!parentObj->object()) { // if the parent object has not been loaded yet, load it now 00823 status = loadObject(parentObj); 00824 if ( !status.isSuccess() ) { 00825 return status; 00826 } 00827 } 00828 // last leave in search: find leaf and load 00829 pEntry = parentObj->findLeaf(path); 00830 // If no registry entry was found, trigger incident for action-on-demand 00831 if ( !pEntry && m_enableFaultHdlr ) { 00832 handleDataFault(parentObj, path); 00833 pEntry = (0==path.length()) ? parentObj : parentObj->findLeaf(path); 00834 } 00835 } 00836 // Check results and return 00837 if ( 0 == pEntry ) { 00838 status = INVALID_OBJ_PATH; 00839 } 00840 else if ( 0 == pEntry->object() ) { 00841 status = loadObject(pEntry); 00842 } 00843 else if ( m_enableAccessHdlr ) { 00844 // Fire data access incident 00845 // I do not know if this is a good idea.... 00846 // This fires too often! 00847 // 00848 //DataIncident incident(name(), m_accessName, pEntry->identifier()); 00849 //m_incidentSvc->fireIncident(incident); 00850 status = SUCCESS; 00851 } 00852 else { 00853 status = SUCCESS; 00854 } 00855 } 00856 return status; 00857 }
| StatusCode DataSvc::retrieveObject | ( | DataObject * | parentObj, | |
| int | item, | |||
| DataObject *& | pObject | |||
| ) | [virtual] |
Retrieve object from data store.
Retrieve registry entry from store.
Definition at line 909 of file DataSvc.cpp.
00911 { 00912 char buffer[32] = "/"; 00913 ::_itoa(item,&buffer[1],10); 00914 return retrieveObject(parentObj, buffer, pObject); 00915 }
| StatusCode DataSvc::retrieveObject | ( | DataObject * | parentObj, | |
| const std::string & | objPath, | |||
| DataObject *& | pObject | |||
| ) | [virtual] |
Retrieve object from data store.
Definition at line 901 of file DataSvc.cpp.
00903 { 00904 IRegistry* pRegistry = (0==parentObj) ? 0 : parentObj->registry(); 00905 return retrieveObject(pRegistry, path, pObject); 00906 }
| StatusCode DataSvc::retrieveObject | ( | const std::string & | parentPath, | |
| int | item, | |||
| DataObject *& | pObject | |||
| ) | [virtual] |
Retrieve object from data store.
Retrieve object identified by its full path from the data store.
Definition at line 892 of file DataSvc.cpp.
00894 { 00895 char buffer[32] = "/"; 00896 ::_itoa(item,&buffer[1],10); 00897 return retrieveObject(parentPath, buffer, pObject); 00898 }
| StatusCode DataSvc::retrieveObject | ( | const std::string & | parentPath, | |
| const std::string & | objPath, | |||
| DataObject *& | pObject | |||
| ) | [virtual] |
Retrieve object from data store.
Retrieve object identified by its full path from the data store.
Definition at line 880 of file DataSvc.cpp.
00882 { 00883 DataObject* parent = 0; 00884 StatusCode status = retrieveObject(parentPath, parent); 00885 if ( status.isSuccess() ) { 00886 status = retrieveObject (parent, objectPath, pObject); 00887 } 00888 return status; 00889 }
| StatusCode DataSvc::retrieveObject | ( | const std::string & | fullPath, | |
| DataObject *& | pObject | |||
| ) | [virtual] |
Retrieve object identified by its full path from the data store.
Definition at line 873 of file DataSvc.cpp.
00874 { 00875 IRegistry* nullDir = 0; 00876 return retrieveObject(nullDir, fullPath, pObject); 00877 }
| StatusCode DataSvc::retrieveObject | ( | IRegistry * | pDirectory, | |
| const std::string & | path, | |||
| DataObject *& | pObject | |||
| ) | [virtual] |
Retrieve object from data store.
Retrieve object identified by its directory from the data store.
Definition at line 860 of file DataSvc.cpp.
00862 { 00863 pObject = 0; 00864 RegEntry *result = 0, *parent = CAST_REGENTRY(RegEntry*,pRegistry); 00865 StatusCode status = retrieveEntry(parent, path, result); 00866 if ( status.isSuccess() ) { 00867 pObject = result->object(); 00868 } 00869 return status; 00870 }
| CLID DataSvc::rootCLID | ( | ) | const [virtual] |
IDataManagerSvc: Accessor for root event CLID.
CLID for root Event.
Definition at line 1356 of file DataSvc.cpp.
01356 { 01357 return( (CLID)m_rootCLID ); 01358 }
| std::string DataSvc::rootName | ( | ) | const [virtual] |
IDataManagerSvc: Accessor for root event name.
Name for root Event.
Definition at line 1361 of file DataSvc.cpp.
01361 { 01362 return( m_rootName ); 01363 }
| StatusCode DataSvc::setDataLoader | ( | IConversionSvc * | svc | ) | [virtual] |
IDataManagerSvc: IDataManagerSvc: Pass a default data loader to the service.
IDataManagerSvc: Pass a default data loader to the service.
Definition at line 189 of file DataSvc.cpp.
00189 { 00190 if ( 0 != pDataLoader ) pDataLoader->addRef(); 00191 if ( 0 != m_dataLoader ) m_dataLoader->release(); 00192 if ( 0 != pDataLoader ) { 00193 pDataLoader->setDataProvider(this).ignore(); 00194 } 00195 m_dataLoader = pDataLoader; 00196 return SUCCESS; 00197 }
| StatusCode DataSvc::setRoot | ( | const std::string & | root_path, | |
| IOpaqueAddress * | pRootAddr | |||
| ) | [virtual] |
Initialize data store for new event by giving new event path and address of root object.
Takes care to clear the store before reinitializing it
Definition at line 166 of file DataSvc.cpp.
00167 { 00168 clearStore().ignore(); 00169 return i_setRoot (root_path, pRootAddr); 00170 }
| StatusCode DataSvc::setRoot | ( | const std::string & | root_path, | |
| DataObject * | pRootObj | |||
| ) | [virtual] |
Initialize data store for new event by giving new event path and root object.
Takes care to clear the store before reinitializing it
Definition at line 140 of file DataSvc.cpp.
00141 { 00142 clearStore().ignore(); 00143 return i_setRoot (root_path, pRootObj); 00144 }
| StatusCode DataSvc::traverseSubTree | ( | DataObject * | pObject, | |
| IDataStoreAgent * | pAgent | |||
| ) | [virtual] |
IDataManagerSvc: Analyze by traversing all data objects below the sub tree.
IDataManagerSvc: Analyse by traversing all data objects below the sub tree.
Definition at line 116 of file DataSvc.cpp.
00117 { 00118 if ( checkRoot() ) { 00119 RegEntry* entry = CAST_REGENTRY(RegEntry*,pObject->registry()); 00120 if ( 0 != entry ) { 00121 return entry->traverseTree(pAgent); 00122 } 00123 return INVALID_OBJECT; 00124 } 00125 return INVALID_ROOT; 00126 }
| StatusCode DataSvc::traverseSubTree | ( | const std::string & | sub_tree_path, | |
| IDataStoreAgent * | pAgent | |||
| ) | [virtual] |
IDataManagerSvc: Analyze by traversing all data objects below the sub tree identified by its full path name.
IDataManagerSvc: Analyse by traversing all data objects below the sub tree identified by its full path name.
Definition at line 105 of file DataSvc.cpp.
00106 { 00107 DataObject* pO = 0; 00108 StatusCode status = findObject(sub_tree_path, pO); 00109 if ( status.isSuccess() ) { 00110 status = traverseSubTree(pO, pAgent); 00111 } 00112 return status; 00113 }
| StatusCode DataSvc::traverseTree | ( | IDataStoreAgent * | pAgent | ) | [virtual] |
IDataManagerSvc: Analyze by traversing all data objects in the data store.
IDataManagerSvc: Analyse by traversing all data objects in the data store.
Definition at line 129 of file DataSvc.cpp.
00129 { 00130 if ( checkRoot() ) { 00131 return m_root->traverseTree(pAgent); 00132 } 00133 return INVALID_ROOT; 00134 }
| StatusCode DataSvc::unlinkObject | ( | const std::string & | fullPath | ) | [virtual] |
Remove a link to another object.
Definition at line 1198 of file DataSvc.cpp.
01198 { 01199 if ( fullPath.length() > 0 ) { 01200 if ( fullPath[0] != SEPARATOR ) { 01201 return unlinkObject(m_rootName, fullPath); 01202 } 01203 std::string::size_type sep = fullPath.rfind(SEPARATOR); 01204 std::string objPath(fullPath, sep, fullPath.length()); 01205 std::string fromPath(fullPath, 0, sep); 01206 return unlinkObject(fromPath, objPath); 01207 } 01208 return INVALID_OBJ_PATH; 01209 }
| StatusCode DataSvc::unlinkObject | ( | DataObject * | fromObj, | |
| const std::string & | objPath | |||
| ) | [virtual] |
Remove a link to another object.
Definition at line 1223 of file DataSvc.cpp.
01224 { 01225 if ( checkRoot() ) { 01226 IRegistry* from_entry = m_root->findLeaf(from); 01227 return unlinkObject(from_entry, objPath); 01228 } 01229 return INVALID_ROOT; 01230 }
| StatusCode DataSvc::unlinkObject | ( | const std::string & | fromPath, | |
| const std::string & | objPath | |||
| ) | [virtual] |
Remove a link to another object.
Definition at line 1212 of file DataSvc.cpp.
01213 { 01214 DataObject* pObject = 0; 01215 StatusCode status = findObject(from, pObject); 01216 if ( status.isSuccess() ) { 01217 status = unlinkObject(pObject->registry(), objPath); 01218 } 01219 return status; 01220 }
| StatusCode DataSvc::unlinkObject | ( | IRegistry * | from, | |
| const std::string & | objPath | |||
| ) | [virtual] |
Remove a link to another object.
Definition at line 1166 of file DataSvc.cpp.
01167 { 01168 if ( checkRoot() ) { 01169 try { 01170 RegEntry* from_entry = CAST_REGENTRY(RegEntry*,from); 01171 if ( 0 != from_entry ) { 01172 std::string::size_type sep = objPath.rfind(SEPARATOR); 01173 if ( sep > 0 && sep != std::string::npos ) { // in case the objPath is a sub-directory itself 01174 DataObject* pO = 0; 01175 std::string fromPath(objPath, 0, sep); 01176 StatusCode sc = findObject(from, fromPath, pO); 01177 if ( sc.isSuccess() ) { 01178 std::string toPath(objPath, sep, objPath.length()); 01179 sc = unlinkObject(pO->registry(), toPath); 01180 } 01181 return sc; 01182 } 01183 StatusCode status = from_entry->remove( objPath ); 01184 if ( status.isSuccess() ) { 01185 return status; 01186 } 01187 return INVALID_OBJ_PATH; 01188 } 01189 } 01190 catch (...) { 01191 } 01192 return INVALID_PARENT; 01193 } 01194 return INVALID_ROOT; 01195 }
| StatusCode DataSvc::unregisterAddress | ( | IRegistry * | pParent, | |
| const std::string & | objPath | |||
| ) | [virtual] |
IDataManagerSvc: Unregister object address from the data store.
Definition at line 350 of file DataSvc.cpp.
00351 { 00352 if ( checkRoot() ) { 00353 if ( objPath.length() > 0 ) { 00354 if ( 0 == pParent ) { 00355 if ( objPath[0] != SEPARATOR ) { 00356 return unregisterAddress(m_root, objPath); 00357 } 00358 std::string::size_type sep = objPath.find(SEPARATOR,1); 00359 if ( sep != std::string::npos ) { 00360 std::string p_path (objPath, 0, sep); 00361 if ( p_path == m_rootName ) { 00362 std::string o_path (objPath, sep, objPath.length()); 00363 return unregisterAddress(m_root, o_path); 00364 } 00365 } 00366 return INVALID_PARENT; 00367 } 00368 if ( objPath[0] != SEPARATOR ) { 00369 std::string path; 00370 path = SEPARATOR; 00371 path += objPath; 00372 return unregisterAddress(pParent, path); 00373 } 00374 RegEntry* node_entry = CAST_REGENTRY(RegEntry*,pParent); 00375 if ( 0 != node_entry ) { 00376 RegEntry* leaf_entry = node_entry->findLeaf(objPath); 00377 if ( 0 != leaf_entry ) { 00378 std::string::size_type sep = objPath.rfind(SEPARATOR); 00379 if ( sep > 0 && sep != std::string::npos ) { 00380 std::string path = objPath.substr(sep); 00381 return unregisterAddress(leaf_entry->parent(), path); 00382 } 00383 StatusCode status = node_entry->remove(objPath); 00384 if ( status.isSuccess() ) { 00385 return status; 00386 } 00387 } 00388 } 00389 return INVALID_PARENT; 00390 } 00391 return INVALID_OBJ_PATH; 00392 } 00393 return INVALID_ROOT; 00394 }
| StatusCode DataSvc::unregisterAddress | ( | DataObject * | pParent, | |
| const std::string & | objPath | |||
| ) | [virtual] |
IDataManagerSvc: Unregister object address from the data store.
Definition at line 343 of file DataSvc.cpp.
00344 { 00345 IRegistry* pRegistry = (0 == pParent) ? 0 : pParent->registry(); 00346 return unregisterAddress(pRegistry, objPath); 00347 }
| StatusCode DataSvc::unregisterAddress | ( | const std::string & | fullPath | ) | [virtual] |
IDataManagerSvc: Unregister object address from the data store.
Definition at line 331 of file DataSvc.cpp.
00331 { 00332 if ( fullPath.length() > 0 ) { 00333 IRegistry* pRegistry = 0; 00334 if ( fullPath[0] != SEPARATOR ) { 00335 return unregisterAddress(m_root, fullPath); 00336 } 00337 return unregisterAddress(pRegistry, fullPath); 00338 } 00339 return INVALID_OBJ_PATH; 00340 }
| StatusCode DataSvc::unregisterObject | ( | DataObject * | pObject, | |
| int | item | |||
| ) | [virtual] |
Unregister object from the data store.
Definition at line 628 of file DataSvc.cpp.
00628 { 00629 char objPath[32] = "/"; 00630 ::_itoa( item, &objPath[1] , 10 ); 00631 return unregisterObject(pParentObj, objPath); 00632 }
| StatusCode DataSvc::unregisterObject | ( | DataObject * | pObject, | |
| const std::string & | objectPath | |||
| ) | [virtual] |
Unregister object from the data store.
Definition at line 600 of file DataSvc.cpp.
00601 { 00602 if ( checkRoot() ) { 00603 try { 00604 RegEntry* parent = CAST_REGENTRY(RegEntry*,pParentObj->registry()); 00605 if ( 0 != parent ) { 00606 RegEntry* entry = parent->findLeaf(objectPath); 00607 if ( 0 != entry ) { 00608 if ( entry->isEmpty() ) { 00609 if ( 0 != entry->object() ) { 00610 entry->object()->addRef(); 00611 } 00612 parent->remove(entry); 00613 return SUCCESS; 00614 } 00615 return DIR_NOT_EMPTY; 00616 } 00617 return INVALID_OBJECT; 00618 } 00619 } 00620 catch(...) { 00621 } 00622 return INVALID_PARENT; 00623 } 00624 return INVALID_ROOT; 00625 }
| StatusCode DataSvc::unregisterObject | ( | DataObject * | pObject | ) | [virtual] |
Unregister object from the data store.
Definition at line 575 of file DataSvc.cpp.
00575 { 00576 if ( checkRoot() ) { 00577 RegEntry* entry = m_root->findLeaf(pObject); 00578 if ( 0 != entry ) { 00579 RegEntry* parent = entry->parentEntry(); 00580 if ( 0 != parent ) { 00581 if ( entry->isEmpty() ) { 00582 if ( 0 != entry->object() ) { 00583 entry->object()->addRef(); 00584 } 00585 if ( 0 != parent ) { 00586 parent->remove(entry); 00587 } 00588 return SUCCESS; 00589 } 00590 return INVALID_PARENT; 00591 } 00592 return DIR_NOT_EMPTY; 00593 } 00594 return INVALID_OBJECT; 00595 } 00596 return INVALID_ROOT; 00597 }
| StatusCode DataSvc::unregisterObject | ( | const std::string & | parentPath, | |
| int | item | |||
| ) | [virtual] |
Unregister object from the data store.
Definition at line 568 of file DataSvc.cpp.
00568 { 00569 char objPath[32] = "/"; 00570 ::_itoa( item, &objPath[1] , 10 ); 00571 return unregisterObject(parentPath, objPath); 00572 }
| StatusCode DataSvc::unregisterObject | ( | const std::string & | parentPath, | |
| const std::string & | objectPath | |||
| ) | [virtual] |
Unregister object from the data store.
Definition at line 557 of file DataSvc.cpp.
00558 { 00559 DataObject* pO = 0; 00560 StatusCode status = findObject(parentPath, pO); 00561 if ( status.isSuccess() ) { 00562 status = unregisterObject(pO, objPath); 00563 } 00564 return status; 00565 }
| StatusCode DataSvc::unregisterObject | ( | const std::string & | fullPath | ) | [virtual] |
Unregister object from the data store.
Definition at line 532 of file DataSvc.cpp.
00532 { 00533 DataObject* pObject = 0; 00534 StatusCode status = findObject(fullPath, pObject); 00535 if ( status.isSuccess() ) { 00536 RegEntry* pEntry = CAST_REGENTRY(RegEntry*,pObject->registry()); 00537 if ( 0 != pEntry ) { 00538 if ( pEntry->isEmpty() ) { 00539 RegEntry* pParent = pEntry->parentEntry(); 00540 if ( 0 != pParent ) { 00541 if ( 0 != pObject ) { 00542 pObject->addRef(); 00543 } 00544 pParent->remove(pEntry); 00545 return StatusCode::SUCCESS; 00546 } 00547 return INVALID_PARENT; 00548 } 00549 return DIR_NOT_EMPTY; 00550 } 00551 return INVALID_ROOT; 00552 } 00553 return status; 00554 }
| StatusCode DataSvc::updateObject | ( | DataObject * | pParent, | |
| const std::string & | updatePath | |||
| ) | [virtual] |
Update object.
Definition at line 1077 of file DataSvc.cpp.
01078 { 01079 DataObject* pObject = 0; 01080 StatusCode status = findObject(parent, updatePath, pObject); 01081 if ( status.isSuccess() ) { 01082 status = updateObject(pObject); 01083 } 01084 return status; 01085 }
| StatusCode DataSvc::updateObject | ( | const std::string & | parentPath, | |
| const std::string & | updatePath | |||
| ) | [virtual] |
Update object.
Definition at line 1066 of file DataSvc.cpp.
01067 { 01068 DataObject* pParent = 0; 01069 StatusCode status = findObject(parentPath, pParent); 01070 if ( status.isSuccess() ) { 01071 status = updateObject( pParent, updatePath); 01072 } 01073 return status; 01074 }
| StatusCode DataSvc::updateObject | ( | DataObject * | toUpdate | ) | [virtual] |
Update object.
Reimplemented in DetDataSvc.
Definition at line 1013 of file DataSvc.cpp.
01013 { 01014 StatusCode status = INVALID_OBJ_ADDR; 01015 if ( 0 == toUpdate ) { // Precondition: 01016 return INVALID_OBJECT; // Address must be valid 01017 } 01018 IRegistry* pRegistry = toUpdate->registry(); // Precondition: 01019 if ( 0 == pRegistry ) { // Need valid registry 01020 return INVALID_OBJECT; 01021 } 01022 IOpaqueAddress* pAddress = pRegistry->address(); // Precondition: 01023 if ( 0 == pAddress ) { // Need valid address 01024 return INVALID_OBJ_ADDR; 01025 } 01026 IConversionSvc* pLoader = getDataLoader(pRegistry); 01027 if ( 0 == pLoader ) { // Precondition: 01028 return NO_DATA_LOADER; // Data loader must be present 01029 } 01030 if ( m_inhibitPathes.size() > 0 ) { 01031 const std::string& ident = pRegistry->identifier(); 01032 std::vector<std::string>::iterator inhibit = 01033 std::find(m_inhibitPathes.begin(), m_inhibitPathes.end(), ident); 01034 if ( inhibit != m_inhibitPathes.end() ) { 01035 return NO_ACCESS; 01036 } 01037 } 01038 try { 01039 status = pLoader->updateObj(pAddress, toUpdate); // Call data loader 01040 if ( status.isSuccess() ) { 01041 status = pLoader->updateObjRefs(pAddress, toUpdate); 01042 } 01043 } 01044 catch( const GaudiException& exc ) { 01045 throw GaudiException("GaudiException in updateObject() " + 01046 pRegistry->name(), 01047 name(), 01048 StatusCode::FAILURE, exc); 01049 } 01050 catch( const std::exception& x) { 01051 throw GaudiException("std::exception in updateObject() " + 01052 pRegistry->name() + ": " + 01053 System::typeinfoName(typeid(x)) + ", " + 01054 x.what(), 01055 name(), StatusCode::FAILURE); 01056 } 01057 catch(...) { 01058 throw GaudiException("UNKN exception in updateObject() " + 01059 pRegistry->name(), 01060 name(), StatusCode::FAILURE); 01061 } 01062 return status; 01063 }
| StatusCode DataSvc::updateObject | ( | const std::string & | updatePath | ) | [virtual] |
Update object.
Definition at line 991 of file DataSvc.cpp.
00991 { 00992 DataObject* pO = 0; 00993 StatusCode status = findObject(updatePath, pO); 00994 if ( status.isSuccess() ) { 00995 return updateObject(pO); 00996 } 00997 return retrieveObject(updatePath, pO); 00998 }
| StatusCode DataSvc::updateObject | ( | IRegistry * | pDirectory | ) | [virtual] |
Update object identified by its directory entry.
Update object.
Definition at line 1001 of file DataSvc.cpp.
01001 { 01002 if ( 0 == pRegistry ) { // Precondition: 01003 return INVALID_OBJ_ADDR; // Addres must be valid 01004 } 01005 DataObject* toUpdate = pRegistry->object(); 01006 if ( 0 == toUpdate ) { // Try first to load 01007 return loadObject(pRegistry); 01008 } 01009 return updateObject(toUpdate); 01010 }
friend class SvcFactory< DataSvc > [friend] |
std::string DataSvc::m_accessName [protected] |
IConversionSvc* DataSvc::m_dataLoader [protected] |
bool DataSvc::m_enableAccessHdlr [protected] |
bool DataSvc::m_enableFaultHdlr [protected] |
std::string DataSvc::m_faultName [protected] |
bool DataSvc::m_forceLeaves [protected] |
IIncidentSvc* DataSvc::m_incidentSvc [protected] |
DataSvcHelpers::InhibitMap* DataSvc::m_inhibitMap [protected] |
std::vector<std::string> DataSvc::m_inhibitPathes [protected] |
LoadItems DataSvc::m_preLoads [protected] |
DataSvcHelpers::RegistryEntry* DataSvc::m_root [protected] |
CLID DataSvc::m_rootCLID [protected] |
std::string DataSvc::m_rootName [protected] |