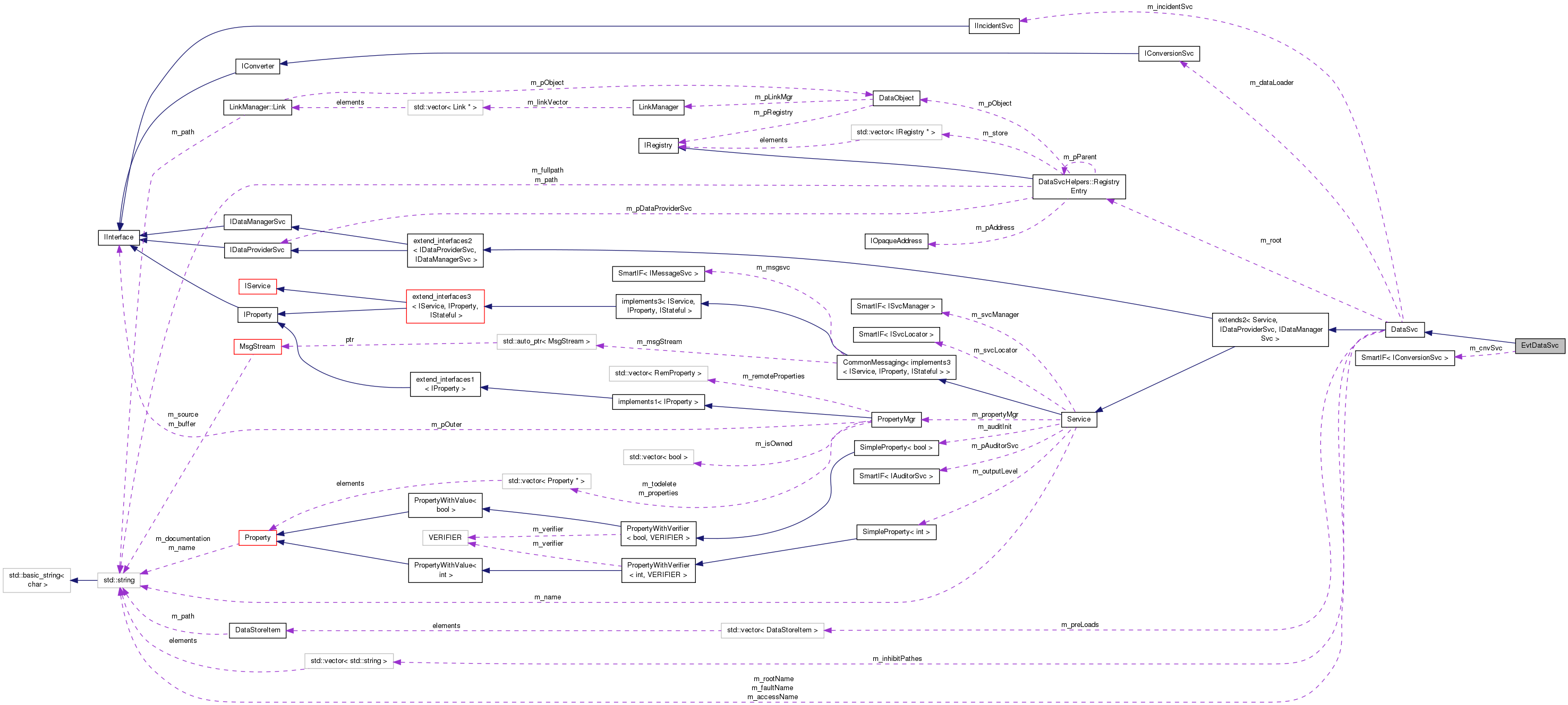
![]() |
The Gaudi Framework
v25r3
|
A EvtDataSvc is the base class for event services. More...
#include <src/DataSvc/EvtDataSvc.h>


Public Member Functions | |
| virtual StatusCode | initialize () |
| Service initialisation. More... | |
| virtual StatusCode | reinitialize () |
| Service reinitialisation. More... | |
| virtual StatusCode | finalize () |
| Service finalization. More... | |
| EvtDataSvc (const std::string &name, ISvcLocator *svc) | |
| Standard Constructor. More... | |
| virtual | ~EvtDataSvc () |
| Standard Destructor. More... | |
Public Member Functions inherited from DataSvc | |
| virtual CLID | rootCLID () const |
| IDataManagerSvc: Accessor for root event CLID. More... | |
| virtual std::string | rootName () const |
| IDataManagerSvc: Accessor for root event name. More... | |
| virtual StatusCode | registerAddress (const std::string &fullPath, IOpaqueAddress *pAddress) |
| IDataManagerSvc: Register object address with the data store. More... | |
| virtual StatusCode | registerAddress (DataObject *parentObj, const std::string &objectPath, IOpaqueAddress *pAddress) |
| IDataManagerSvc: Register object address with the data store. More... | |
| virtual StatusCode | registerAddress (IRegistry *parentObj, const std::string &objectPath, IOpaqueAddress *pAddress) |
| IDataManagerSvc: Register object address with the data store. More... | |
| virtual StatusCode | unregisterAddress (const std::string &fullPath) |
| IDataManagerSvc: Unregister object address from the data store. More... | |
| virtual StatusCode | unregisterAddress (DataObject *pParent, const std::string &objPath) |
| IDataManagerSvc: Unregister object address from the data store. More... | |
| virtual StatusCode | unregisterAddress (IRegistry *pParent, const std::string &objPath) |
| IDataManagerSvc: Unregister object address from the data store. More... | |
| virtual StatusCode | objectLeaves (const DataObject *pObject, std::vector< IRegistry * > &refLeaves) |
| IDataManagerSvc: Explore the object store: retrieve all leaves attached to the object. More... | |
| virtual StatusCode | objectLeaves (const IRegistry *pRegistry, std::vector< IRegistry * > &refLeaves) |
| IDataManagerSvc: Explore the object store: retrieve all leaves attached to the object. More... | |
| virtual StatusCode | objectParent (const DataObject *pObject, IRegistry *&refpParent) |
| IDataManagerSvc: Explore the object store: retrieve the object's parent. More... | |
| virtual StatusCode | objectParent (const IRegistry *pRegistry, IRegistry *&refpParent) |
| IDataManagerSvc: Explore the object store: retrieve the object's parent. More... | |
| virtual StatusCode | clearSubTree (const std::string &sub_tree_path) |
| IDataManagerSvc: Remove all data objects below the sub tree identified by its full path name. More... | |
| virtual StatusCode | clearSubTree (DataObject *pObject) |
| IDataManagerSvc: Remove all data objects below the sub tree identified by the object. More... | |
| virtual StatusCode | clearStore () |
| IDataManagerSvc: Remove all data objects in the data store. More... | |
| virtual StatusCode | traverseSubTree (const std::string &sub_tree_path, IDataStoreAgent *pAgent) |
| IDataManagerSvc: Analyze by traversing all data objects below the sub tree identified by its full path name. More... | |
| virtual StatusCode | traverseSubTree (DataObject *pObject, IDataStoreAgent *pAgent) |
| IDataManagerSvc: Analyze by traversing all data objects below the sub tree. More... | |
| virtual StatusCode | traverseTree (IDataStoreAgent *pAgent) |
| IDataManagerSvc: Analyze by traversing all data objects in the data store. More... | |
| virtual StatusCode | setRoot (const std::string &root_name, DataObject *pRootObj) |
| Initialize data store for new event by giving new event path and root object. More... | |
| virtual StatusCode | i_setRoot (const std::string &root_name, DataObject *pRootObj) |
| Initialize data store for new event by giving new event path and root object. More... | |
| virtual StatusCode | setRoot (const std::string &root_path, IOpaqueAddress *pRootAddr) |
| Initialize data store for new event by giving new event path and address of root object. More... | |
| virtual StatusCode | i_setRoot (const std::string &root_path, IOpaqueAddress *pRootAddr) |
| Initialize data store for new event by giving new event path and address of root object. More... | |
| virtual StatusCode | setDataLoader (IConversionSvc *svc) |
| IDataManagerSvc: IDataManagerSvc: Pass a default data loader to the service. More... | |
| virtual StatusCode | addPreLoadItem (const DataStoreItem &item) |
| Add an item to the preload list. More... | |
| virtual StatusCode | addPreLoadItem (const std::string &itemPath) |
| Add an item to the preload list. More... | |
| virtual StatusCode | removePreLoadItem (const DataStoreItem &item) |
| Remove an item from the preload list. More... | |
| virtual StatusCode | removePreLoadItem (const std::string &itemPath) |
| Add an item to the preload list. More... | |
| virtual StatusCode | resetPreLoad () |
| Clear the preload list. More... | |
| virtual StatusCode | preLoad (int depth, int load_depth, DataObject *pObject) |
| Execute one level of preloading and recursively load until the final level is reached. More... | |
| virtual StatusCode | preLoad () |
| load all preload items of the list More... | |
| virtual StatusCode | registerObject (const std::string &fullPath, DataObject *pObject) |
| Register object with the data store. More... | |
| virtual StatusCode | registerObject (const std::string &parentPath, const std::string &objPath, DataObject *pObject) |
| Register object with the data store. More... | |
| virtual StatusCode | registerObject (const std::string &parentPath, int item, DataObject *pObject) |
| Register object with the data store. More... | |
| virtual StatusCode | registerObject (DataObject *parentObj, const std::string &objPath, DataObject *pObject) |
| Register object with the data store. More... | |
| virtual StatusCode | registerObject (DataObject *parentObj, int item, DataObject *pObject) |
| Register object with the data store. More... | |
| virtual StatusCode | unregisterObject (const std::string &fullPath) |
| Unregister object from the data store. More... | |
| virtual StatusCode | unregisterObject (const std::string &parentPath, const std::string &objectPath) |
| Unregister object from the data store. More... | |
| virtual StatusCode | unregisterObject (const std::string &parentPath, int item) |
| Unregister object from the data store. More... | |
| virtual StatusCode | unregisterObject (DataObject *pObject) |
| Unregister object from the data store. More... | |
| virtual StatusCode | unregisterObject (DataObject *pObject, const std::string &objectPath) |
| Unregister object from the data store. More... | |
| virtual StatusCode | unregisterObject (DataObject *pObject, int item) |
| Unregister object from the data store. More... | |
| virtual StatusCode | retrieveObject (IRegistry *pDirectory, const std::string &path, DataObject *&pObject) |
| Retrieve object from data store. More... | |
| virtual StatusCode | retrieveObject (const std::string &fullPath, DataObject *&pObject) |
| Retrieve object identified by its full path from the data store. More... | |
| virtual StatusCode | retrieveObject (const std::string &parentPath, const std::string &objPath, DataObject *&pObject) |
| Retrieve object from data store. More... | |
| virtual StatusCode | retrieveObject (const std::string &parentPath, int item, DataObject *&pObject) |
| Retrieve object from data store. More... | |
| virtual StatusCode | retrieveObject (DataObject *parentObj, const std::string &objPath, DataObject *&pObject) |
| Retrieve object from data store. More... | |
| virtual StatusCode | retrieveObject (DataObject *parentObj, int item, DataObject *&pObject) |
| Retrieve object from data store. More... | |
| virtual StatusCode | findObject (const std::string &fullPath, DataObject *&pObject) |
| Find object identified by its full path in the data store. More... | |
| virtual StatusCode | findObject (IRegistry *pDirectory, const std::string &path, DataObject *&pObject) |
| Find object identified by its full path in the data store. More... | |
| virtual StatusCode | findObject (const std::string &parentPath, const std::string &objPath, DataObject *&pObject) |
| Find object in the data store. More... | |
| virtual StatusCode | findObject (const std::string &parentPath, int item, DataObject *&pObject) |
| Find object in the data store. More... | |
| virtual StatusCode | findObject (DataObject *parentObj, const std::string &objPath, DataObject *&pObject) |
| Find object in the data store. More... | |
| virtual StatusCode | findObject (DataObject *parentObj, int item, DataObject *&pObject) |
| Find object in the data store. More... | |
| virtual StatusCode | linkObject (IRegistry *from, const std::string &objPath, DataObject *to) |
| Add a link to another object. More... | |
| virtual StatusCode | linkObject (const std::string &fromPath, const std::string &objPath, DataObject *to) |
| Add a link to another object. More... | |
| virtual StatusCode | linkObject (DataObject *from, const std::string &objPath, DataObject *to) |
| Add a link to another object. More... | |
| virtual StatusCode | linkObject (const std::string &fullPath, DataObject *to) |
| Add a link to another object. More... | |
| virtual StatusCode | unlinkObject (IRegistry *from, const std::string &objPath) |
| Remove a link to another object. More... | |
| virtual StatusCode | unlinkObject (const std::string &fromPath, const std::string &objPath) |
| Remove a link to another object. More... | |
| virtual StatusCode | unlinkObject (DataObject *fromObj, const std::string &objPath) |
| Remove a link to another object. More... | |
| virtual StatusCode | unlinkObject (const std::string &fullPath) |
| Remove a link to another object. More... | |
| virtual StatusCode | updateObject (IRegistry *pDirectory) |
| Update object identified by its directory entry. More... | |
| virtual StatusCode | updateObject (const std::string &updatePath) |
| Update object. More... | |
| virtual StatusCode | updateObject (DataObject *toUpdate) |
| Update object. More... | |
| virtual StatusCode | updateObject (const std::string &parentPath, const std::string &updatePath) |
| Update object. More... | |
| virtual StatusCode | updateObject (DataObject *pParent, const std::string &updatePath) |
| Update object. More... | |
| DataSvc (const std::string &name, ISvcLocator *svc) | |
| Standard Constructor. More... | |
| virtual | ~DataSvc () |
| Standard Destructor. More... | |
Public Member Functions inherited from extends2< Service, IDataProviderSvc, IDataManagerSvc > | |
| extends2 (A1 a1, A2 a2, A3 a3) | |
| Templated constructor with 3 arguments. More... | |
| extends2 (A1 a1, A2 a2) | |
| Templated constructor with 2 arguments. More... | |
| extends2 (A1 a1) | |
| Templated constructor with 1 argument. More... | |
| extends2 () | |
| Default constructor. More... | |
| virtual void * | i_cast (const InterfaceID &tid) const |
| Implementation of IInterface::i_cast. More... | |
| virtual StatusCode | queryInterface (const InterfaceID &ti, void **pp) |
| Implementation of IInterface::queryInterface. More... | |
| virtual std::vector< std::string > | getInterfaceNames () const |
| Implementation of IInterface::getInterfaceNames. More... | |
| virtual | ~extends2 () |
| Virtual destructor. More... | |
Public Member Functions inherited from Service | |
| virtual unsigned long | release () |
| Release Interface instance. More... | |
| virtual const std::string & | name () const |
| Retrieve name of the service. More... | |
| virtual StatusCode | configure () |
| Configuration (from OFFLINE to CONFIGURED). More... | |
| virtual StatusCode | start () |
| Start (from INITIALIZED to RUNNING). More... | |
| virtual StatusCode | stop () |
| Stop (from RUNNING to INITIALIZED). More... | |
| virtual StatusCode | terminate () |
| Initialization (from CONFIGURED to OFFLINE). More... | |
| virtual Gaudi::StateMachine::State | FSMState () const |
| Get the current state. More... | |
| virtual Gaudi::StateMachine::State | targetFSMState () const |
| When we are in the middle of a transition, get the state where the transition is leading us. More... | |
| virtual StatusCode | restart () |
| Initialization (from RUNNING to RUNNING, via INITIALIZED). More... | |
| virtual StatusCode | sysInitialize () |
| Initialize Service. More... | |
| virtual StatusCode | sysStart () |
| Initialize Service. More... | |
| virtual StatusCode | sysStop () |
| Initialize Service. More... | |
| virtual StatusCode | sysFinalize () |
| Finalize Service. More... | |
| virtual StatusCode | sysReinitialize () |
| Re-initialize the Service. More... | |
| virtual StatusCode | sysRestart () |
| Re-initialize the Service. More... | |
| virtual StatusCode | setProperty (const Property &p) |
| Set the property by property. More... | |
| virtual StatusCode | setProperty (const std::string &s) |
| Set the property by string. More... | |
| virtual StatusCode | setProperty (const std::string &n, const std::string &v) |
| Set the property by std::string. More... | |
| virtual StatusCode | getProperty (Property *p) const |
| Get the property by property. More... | |
| virtual const Property & | getProperty (const std::string &name) const |
| Get the property by name. More... | |
| virtual StatusCode | getProperty (const std::string &n, std::string &v) const |
| Get the property by std::string. More... | |
| virtual const std::vector < Property * > & | getProperties () const |
| Get list of properties. More... | |
| template<class TYPE > | |
| StatusCode | setProperty (const std::string &name, const TYPE &value) |
| set the property form the value More... | |
| Service (const std::string &name, ISvcLocator *svcloc) | |
| Standard Constructor. More... | |
| SmartIF< ISvcLocator > & | serviceLocator () const |
| Retrieve pointer to service locator. More... | |
| StatusCode | setProperties () |
| Method for setting declared properties to the values specified for the job. More... | |
| template<class T > | |
| StatusCode | service (const std::string &name, const T *&psvc, bool createIf=true) const |
| Access a service by name, creating it if it doesn't already exist. More... | |
| template<class T > | |
| StatusCode | service (const std::string &name, T *&psvc, bool createIf=true) const |
| template<class T > | |
| StatusCode | service (const std::string &svcType, const std::string &svcName, T *&psvc) const |
| Access a service by name and type, creating it if it doesn't already exist. More... | |
| template<class T > | |
| Property * | declareProperty (const std::string &name, T &property, const std::string &doc="none") const |
| Declare the named property. More... | |
| Property * | declareRemoteProperty (const std::string &name, IProperty *rsvc, const std::string &rname="") const |
| Declare remote named properties. More... | |
| SmartIF< IAuditorSvc > & | auditorSvc () const |
| The standard auditor service.May not be invoked before sysInitialize() has been invoked. More... | |
Public Member Functions inherited from CommonMessaging< implements3< IService, IProperty, IStateful > > | |
| CommonMessaging (const A1 &a1, const A2 &a2, const A3 &a3) | |
| Templated constructor with 3 arguments. More... | |
| CommonMessaging (const A1 &a1, const A2 &a2) | |
| Templated constructor with 2 arguments. More... | |
| CommonMessaging (const A1 &a1) | |
| Templated constructor with 1 argument. More... | |
| CommonMessaging () | |
| Default constructor. More... | |
| virtual | ~CommonMessaging () |
| Virtual destructor. More... | |
| SmartIF< IMessageSvc > & | msgSvc () const |
| The standard message service. More... | |
| MsgStream & | msgStream () const |
| Return an uninitialized MsgStream. More... | |
| MsgStream & | msgStream (const MSG::Level level) const |
| Predefined configurable message stream for the efficient printouts. More... | |
| MsgStream & | always () const |
| shortcut for the method msgStream(MSG::ALWAYS) More... | |
| MsgStream & | fatal () const |
| shortcut for the method msgStream(MSG::FATAL) More... | |
| MsgStream & | err () const |
| shortcut for the method msgStream(MSG::ERROR) More... | |
| MsgStream & | error () const |
| shortcut for the method msgStream(MSG::ERROR) More... | |
| MsgStream & | warning () const |
| shortcut for the method msgStream(MSG::WARNING) More... | |
| MsgStream & | info () const |
| shortcut for the method msgStream(MSG::INFO) More... | |
| MsgStream & | debug () const |
| shortcut for the method msgStream(MSG::DEBUG) More... | |
| MsgStream & | verbose () const |
| shortcut for the method msgStream(MSG::VERBOSE) More... | |
| MsgStream & | msg () const |
| shortcut for the method msgStream(MSG::INFO) More... | |
| MSG::Level | msgLevel () const |
| get the output level from the embedded MsgStream More... | |
| bool | msgLevel (MSG::Level lvl) const |
| get the output level from the embedded MsgStream More... | |
Public Member Functions inherited from extend_interfaces3< IService, IProperty, IStateful > | |
| virtual | ~extend_interfaces3 () |
| Virtual destructor. More... | |
Public Member Functions inherited from IService | |
| DeclareInterfaceID (IService, 3, 0) | |
| InterfaceID. More... | |
| virtual | ~IService () |
| virtual destructor More... | |
Public Member Functions inherited from INamedInterface | |
| DeclareInterfaceID (INamedInterface, 1, 0) | |
| InterfaceID. More... | |
| virtual | ~INamedInterface () |
| Virtual destructor (always needed for abstract classes). More... | |
Public Member Functions inherited from IInterface | |
| virtual unsigned long | addRef ()=0 |
| Increment the reference count of Interface instance. More... | |
| virtual unsigned long | refCount () const =0 |
| Current reference count. More... | |
| virtual | ~IInterface () |
| Virtual destructor. More... | |
Public Member Functions inherited from IProperty | |
| DeclareInterfaceID (IProperty, 2, 0) | |
| InterfaceID. More... | |
Public Member Functions inherited from IStateful | |
| DeclareInterfaceID (IStateful, 1, 0) | |
| InterfaceID. More... | |
| virtual | ~IStateful () |
Public Member Functions inherited from extend_interfaces2< IDataProviderSvc, IDataManagerSvc > | |
| virtual | ~extend_interfaces2 () |
| Virtual destructor. More... | |
Public Member Functions inherited from IDataProviderSvc | |
| DeclareInterfaceID (IDataProviderSvc, 3, 0) | |
| InterfaceID. More... | |
| virtual | ~IDataProviderSvc () |
| virtual destructor More... | |
Public Member Functions inherited from IDataManagerSvc | |
| DeclareInterfaceID (IDataManagerSvc, 2, 0) | |
| InterfaceID. More... | |
Private Attributes | |
| SmartIF< IConversionSvc > | m_cnvSvc |
Additional Inherited Members | |
Public Types inherited from DataSvc | |
| typedef std::vector < DataStoreItem > | LoadItems |
| Define set of load items. More... | |
Public Types inherited from extends2< Service, IDataProviderSvc, IDataManagerSvc > | |
| typedef extends2 | base_class |
| Typedef to this class. More... | |
| typedef extend_interfaces2 < IDataProviderSvc, IDataManagerSvc > | extend_interfaces_base |
| Typedef to the base of this class. More... | |
| typedef extend_interfaces_base::ext_iids | interfaces |
| MPL set of all the implemented interfaces. More... | |
Public Types inherited from Service | |
| typedef Gaudi::PluginService::Factory2 < IService *, const std::string &, ISvcLocator * > | Factory |
Public Types inherited from CommonMessaging< implements3< IService, IProperty, IStateful > > | |
| typedef CommonMessaging | base_class |
Public Types inherited from implements3< IService, IProperty, IStateful > | |
| typedef implements3 | base_class |
| Typedef to this class. More... | |
| typedef extend_interfaces3 < IService, IProperty, IStateful > | extend_interfaces_base |
| Typedef to the base of this class. More... | |
| typedef extend_interfaces_base::ext_iids | interfaces |
| MPL set of all the implemented interfaces. More... | |
Public Types inherited from extend_interfaces3< IService, IProperty, IStateful > | |
| typedef mpl::fold< typename IService::iid::iids::type, typename mpl::fold< typename IProperty::iid::iids::type, typename IStateful::iid::iids::type, mpl::insert< mpl::_1, mpl::_2 > >::type, mpl::insert< mpl::_1, mpl::_2 > >::type | ext_iids |
| MPL set of interfaces extended by this one. More... | |
Public Types inherited from IInterface | |
| enum | Status { SUCCESS = 1, NO_INTERFACE, VERSMISMATCH, LAST_ERROR } |
| Return status. More... | |
| typedef Gaudi::InterfaceId < IInterface, 0, 0 > | iid |
| Interface ID. More... | |
| typedef mpl::set1< iid > | ext_iids |
| Extra interfaces. More... | |
Public Types inherited from extend_interfaces2< IDataProviderSvc, IDataManagerSvc > | |
| typedef mpl::fold< typename IDataProviderSvc::iid::iids::type, typename IDataManagerSvc::iid::iids::type, mpl::insert< mpl::_1, mpl::_2 > >::type | ext_iids |
| MPL set of interfaces extended by this one. More... | |
Public Types inherited from IDataProviderSvc | |
| enum | { SEPARATOR = '/' } |
| enum | Status { IDataProviderSvc_NO_ERROR = 1, DOUBL_OBJ_PATH, INVALID_OBJ_PATH, INVALID_ROOT, INVALID_OBJECT, INVALID_PARENT, OBJ_NOT_LOADED, NO_DATA_LOADER, INVALID_OBJ_ADDR, DIR_NOT_EMPTY, NO_MORE_LEVELS, NO_ACCESS, LAST } |
| Status code definitions. More... | |
Static Public Member Functions inherited from IInterface | |
| static const InterfaceID & | interfaceID () |
| Return an instance of InterfaceID identifying the interface. More... | |
Protected Member Functions inherited from DataSvc | |
| bool | checkRoot () |
| Check if root path is valid. More... | |
| virtual IConversionSvc * | getDataLoader (IRegistry *pReg) |
| Retrieve customizable data loader according to registry entry to be retrieved. More... | |
| virtual DataObject * | createDefaultObject () const |
| Create default objects in case forced creation of leaves is requested. More... | |
| virtual StatusCode | loadObject (IRegistry *pNode) |
| Invoke Persistency service to create transient object from its persistent representation. More... | |
| virtual StatusCode | loadObject (IConversionSvc *pLoader, IRegistry *pNode) |
| Invoke Persistency service to create transient object from its persistent representation. More... | |
| StatusCode | retrieveEntry (DataSvcHelpers::RegistryEntry *pNode, const std::string &path, DataSvcHelpers::RegistryEntry *&pEntry) |
| Retrieve registry entry from store. More... | |
| DataObject * | handleDataFault (IRegistry *pReg, const std::string &path="") |
| Invoke data fault handling if enabled. More... | |
Protected Member Functions inherited from Service | |
| virtual | ~Service () |
| Standard Destructor. More... | |
| int | outputLevel () const |
get the Service's output level More... | |
Protected Member Functions inherited from CommonMessaging< implements3< IService, IProperty, IStateful > > | |
| void | updateMsgStreamOutputLevel (int level) |
| Update the output level of the cached MsgStream. More... | |
Protected Attributes inherited from DataSvc | |
| CLID | m_rootCLID |
| Integer Property corresponding to CLID of root entry. More... | |
| std::string | m_rootName |
| Name of root event. More... | |
| IConversionSvc * | m_dataLoader |
| Pointer to data loader service. More... | |
| IIncidentSvc * | m_incidentSvc |
| Pointer to incident service. More... | |
| LoadItems | m_preLoads |
| Items to be pre-loaded. More... | |
| bool | m_forceLeaves |
| Allow forced creation of default leaves on registerObject. More... | |
| bool | m_enableAccessHdlr |
| Flag to enable interrupts on data access requests. More... | |
| bool | m_enableFaultHdlr |
| Flag to enable interrupts on data creation requests. More... | |
| DataSvcHelpers::RegistryEntry * | m_root |
| Pointer to root entry. More... | |
| DataSvcHelpers::InhibitMap * | m_inhibitMap |
| Map with object paths to be inhibited from loading. More... | |
| std::vector< std::string > | m_inhibitPathes |
| Property for the inhibited leaves. More... | |
| std::string | m_accessName |
| Name of the data access incident. More... | |
| std::string | m_faultName |
| Name of the data fault incident. More... | |
Protected Attributes inherited from Service | |
| IntegerProperty | m_outputLevel |
| Service output level. More... | |
| Gaudi::StateMachine::State | m_state |
| Service state. More... | |
| Gaudi::StateMachine::State | m_targetState |
| Service state. More... | |
Protected Attributes inherited from CommonMessaging< implements3< IService, IProperty, IStateful > > | |
| SmartIF< IMessageSvc > | m_msgsvc |
| Pointer to the message service;. More... | |
| std::auto_ptr< MsgStream > | m_msgStream |
| The predefined message stream. More... | |
| bool | m_streamWithService |
| Flag to create a new MsgStream if it was created without the message service. More... | |
A EvtDataSvc is the base class for event services.
Definition at line 15 of file EvtDataSvc.h.
| EvtDataSvc::EvtDataSvc | ( | const std::string & | name, |
| ISvcLocator * | svc | ||
| ) |
Standard Constructor.
Definition at line 53 of file EvtDataSvc.cpp.
|
virtual |
|
virtual |
Service finalization.
Reimplemented from DataSvc.
Definition at line 46 of file EvtDataSvc.cpp.
|
virtual |
Service initialisation.
Reimplemented from DataSvc.
Definition at line 30 of file EvtDataSvc.cpp.
|
virtual |
Service reinitialisation.
Reimplemented from DataSvc.
Definition at line 41 of file EvtDataSvc.cpp.
|
private |
Definition at line 27 of file EvtDataSvc.h.