The Gaudi Framework
v31r0 (aeb156f0)
Main Page
Related Pages
Modules
Namespaces
Classes
Files
File List
File Members
Classes
|
Namespaces
DataHandle.h File Reference
#include "
GaudiKernel/DataObjID.h
"
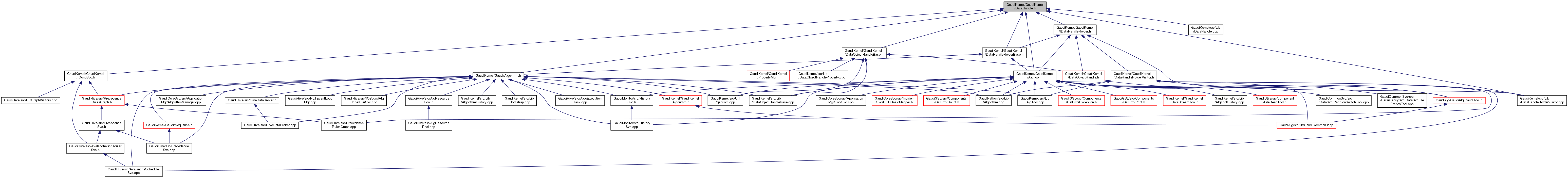
Include dependency graph for DataHandle.h:
This graph shows which files directly or indirectly include this file:
Go to the source code of this file.
Classes
class
Gaudi::DataHandle
Namespaces
Gaudi
Helper functions to set/get the application return code.
GaudiKernel
GaudiKernel
DataHandle.h
Generated on Mon Feb 11 2019 17:48:21 for The Gaudi Framework by
1.8.11