|
Gaudi Framework, version v23r5 |
| Home | Generated: Wed Nov 28 2012 |
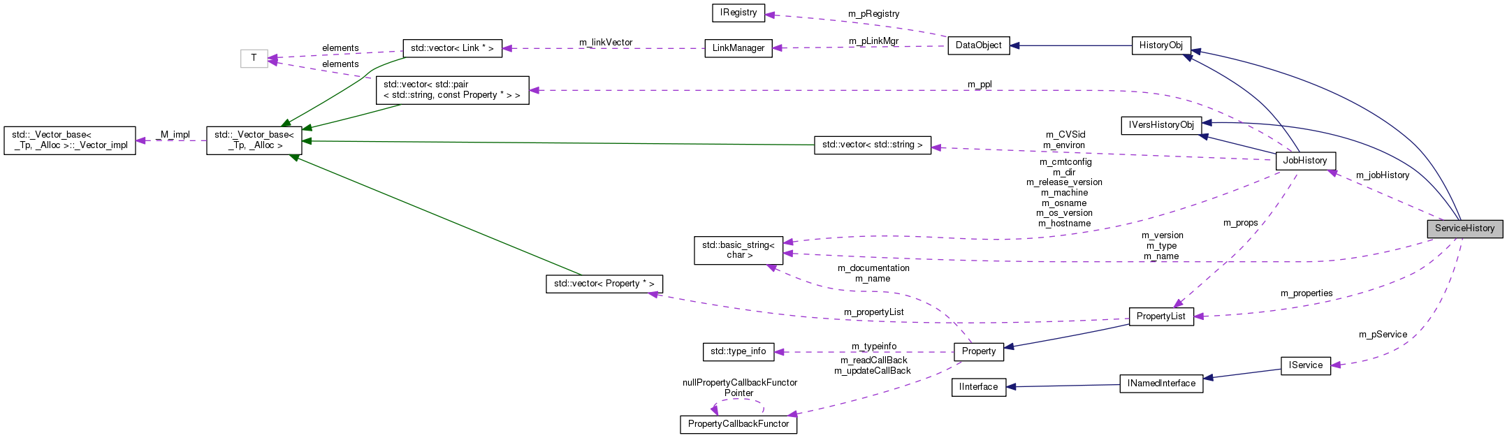
ServiceHistory class definition. More...
#include <ServiceHistory.h>


Public Member Functions | |
| ServiceHistory () | |
| ServiceHistory (const IService *, const JobHistory *) | |
| ServiceHistory (const IService &, const JobHistory *) | |
| virtual | ~ServiceHistory () |
| virtual const CLID & | clID () const |
| Retrieve reference to class definition structure. | |
| const PropertyList & | properties () const |
| const IService * | service () const |
| const JobHistory * | jobHistory () const |
| void | dump (std::ostream &, const bool isXML=false, int indent=0) const |
| const std::string & | name () const |
| const std::string & | type () const |
| const std::string & | version () const |
Public Member Functions inherited from HistoryObj | |
| HistoryObj () | |
| virtual | ~HistoryObj () |
Public Member Functions inherited from DataObject | |
| DataObject () | |
| Standard Constructor. | |
| DataObject (const DataObject &) | |
| Copy Constructor. | |
| virtual | ~DataObject () |
| Standard Destructor. | |
| virtual unsigned long | addRef () |
| Add reference to object. | |
| virtual unsigned long | release () |
| release reference to object | |
| const std::string & | name () const |
| Retreive DataObject name. It is the name when registered in the store. | |
| virtual StatusCode | update () |
| Provide empty placeholder for internal object reconfiguration callback. | |
| void | setRegistry (IRegistry *pRegistry) |
| Set pointer to Registry. | |
| IRegistry * | registry () const |
| Get pointer to Registry. | |
| LinkManager * | linkMgr () const |
| Retrieve Link manager. | |
| unsigned char | version () const |
| Retrieve version number of this object representation. | |
| void | setVersion (unsigned char vsn) |
| Set version number of this object representation. | |
| unsigned long | refCount () const |
| Return the refcount. | |
| virtual std::ostream & | fillStream (std::ostream &s) const |
| Fill the output stream (ASCII) | |
Public Member Functions inherited from IVersHistoryObj | |
| virtual | ~IVersHistoryObj () |
Static Public Member Functions | |
| static const CLID & | classID () |
Static Public Member Functions inherited from HistoryObj | |
| static const CLID & | classID () |
| static std::string | convert_string (const std::string &) |
Static Public Member Functions inherited from DataObject | |
| static const CLID & | classID () |
| Retrieve reference to class definition structure (static access) | |
Private Attributes | |
| const IService * | m_pService |
| const JobHistory * | m_jobHistory |
| std::string | m_name |
| std::string | m_type |
| std::string | m_version |
| PropertyList | m_properties |
Additional Inherited Members | |
Public Types inherited from IVersHistoryObj | |
| typedef std::vector< Property * > | PropertyList |
Protected Member Functions inherited from HistoryObj | |
| virtual void | indent (std::ostream &, int) const |
Friends inherited from DataObject | |
ServiceHistory class definition.
Definition at line 24 of file ServiceHistory.h.
| ServiceHistory::ServiceHistory | ( | ) |
Definition at line 27 of file ServiceHistory.cpp.
| ServiceHistory::ServiceHistory | ( | const IService * | isv, |
| const JobHistory * | job | ||
| ) |
Definition at line 39 of file ServiceHistory.cpp.
| ServiceHistory::ServiceHistory | ( | const IService & | isv, |
| const JobHistory * | job | ||
| ) |
Definition at line 56 of file ServiceHistory.cpp.
|
virtual |
Definition at line 72 of file ServiceHistory.cpp.
|
static |
Definition at line 79 of file ServiceHistory.cpp.
|
inlinevirtual |
Retrieve reference to class definition structure.
Retrieve Pointer to class definition structure.
Reimplemented from HistoryObj.
Definition at line 34 of file ServiceHistory.h.
|
virtual |
Implements HistoryObj.
Definition at line 89 of file ServiceHistory.cpp.
|
inline |
Definition at line 42 of file ServiceHistory.h.
|
inlinevirtual |
|
inlinevirtual |
Implements IVersHistoryObj.
Definition at line 38 of file ServiceHistory.h.
|
inline |
Definition at line 40 of file ServiceHistory.h.
|
inlinevirtual |
|
inlinevirtual |
|
private |
Definition at line 54 of file ServiceHistory.h.
|
private |
Definition at line 55 of file ServiceHistory.h.
|
private |
Definition at line 56 of file ServiceHistory.h.
|
private |
Definition at line 53 of file ServiceHistory.h.
|
private |
Definition at line 55 of file ServiceHistory.h.
|
private |
Definition at line 55 of file ServiceHistory.h.