|
Gaudi Framework, version v25r2 |
| Home | Generated: Wed Jun 4 2014 |
Base class for all conversion services. More...
#include <GaudiKernel/ConversionSvc.h>


Classes | |
| class | CnvTest |
| class | WorkerEntry |
Public Types | |
| typedef std::vector< WorkerEntry > | Workers |
Public Types inherited from extends2< Service, IConversionSvc, IAddressCreator > | |
| typedef extends2 | base_class |
| Typedef to this class. | |
| typedef extend_interfaces2 < IConversionSvc, IAddressCreator > | extend_interfaces_base |
| Typedef to the base of this class. | |
| typedef extend_interfaces_base::ext_iids | interfaces |
| MPL set of all the implemented interfaces. | |
Public Types inherited from Service | |
| typedef Gaudi::PluginService::Factory2 < IService *, const std::string &, ISvcLocator * > | Factory |
Public Types inherited from CommonMessaging< implements3< IService, IProperty, IStateful > > | |
| typedef CommonMessaging | base_class |
Public Types inherited from implements3< IService, IProperty, IStateful > | |
| typedef implements3 | base_class |
| Typedef to this class. | |
| typedef extend_interfaces3 < IService, IProperty, IStateful > | extend_interfaces_base |
| Typedef to the base of this class. | |
| typedef extend_interfaces_base::ext_iids | interfaces |
| MPL set of all the implemented interfaces. | |
Public Types inherited from extend_interfaces3< I1, I2, I3 > | |
| typedef mpl::fold< typename I1::iid::iids::type, typename mpl::fold< typename I2::iid::iids::type, typename I3::iid::iids::type, mpl::insert< mpl::_1, mpl::_2 > >::type, mpl::insert< mpl::_1, mpl::_2 > >::type | ext_iids |
| MPL set of interfaces extended by this one. | |
Public Types inherited from extend_interfaces2< I1, I2 > | |
| typedef mpl::fold< typename I1::iid::iids::type, typename I2::iid::iids::type, mpl::insert< mpl::_1, mpl::_2 > >::type | ext_iids |
| MPL set of interfaces extended by this one. | |
Public Member Functions | |
| virtual StatusCode | initialize () |
| Initialize the service. | |
| virtual StatusCode | finalize () |
| stop the service. | |
| virtual long | repSvcType () const |
| Retrieve the class type of the data store the converter uses. | |
| const CLID & | objType () const |
| Implementation of IConverter: dummy call. | |
| virtual StatusCode | setDataProvider (IDataProviderSvc *pService) |
| Implementation of IConverter: Set Data provider service. | |
| virtual SmartIF < IDataProviderSvc > & | dataProvider () const |
| Implementation of IConverter: Get Data provider service. | |
| virtual StatusCode | setConversionSvc (IConversionSvc *svc) |
| Implementation of IConverter: Set conversion service the converter is connected to. | |
| virtual SmartIF< IConversionSvc > & | conversionSvc () const |
| Implementation of IConverter: Get conversion service the converter is connected to. | |
| virtual StatusCode | setAddressCreator (IAddressCreator *creator) |
| Set address creator facility. | |
| virtual SmartIF < IAddressCreator > & | addressCreator () const |
| Retrieve address creator facility. | |
| virtual StatusCode | createObj (IOpaqueAddress *pAddress, DataObject *&refpObject) |
| Implementation of IConverter: Create the transient representation of an object. | |
| virtual StatusCode | fillObjRefs (IOpaqueAddress *pAddress, DataObject *pObject) |
| Implementation of IConverter: Resolve the references of the created transient object. | |
| virtual StatusCode | updateObj (IOpaqueAddress *pAddress, DataObject *refpObject) |
| Implementation of IConverter: Update the transient object from the other representation. | |
| virtual StatusCode | updateObjRefs (IOpaqueAddress *pAddress, DataObject *pObject) |
| Implementation of IConverter: Update the references of an updated transient object. | |
| virtual StatusCode | createRep (DataObject *pObject, IOpaqueAddress *&refpAddress) |
| Implementation of IConverter: Convert the transient object to the requested representation. | |
| virtual StatusCode | fillRepRefs (IOpaqueAddress *pAddress, DataObject *pObject) |
| Implementation of IConverter: Resolve the references of the converted object. | |
| virtual StatusCode | updateRep (IOpaqueAddress *pAddress, DataObject *pObject) |
| Implementation of IConverter: Update the converted representation of a transient object. | |
| virtual StatusCode | updateRepRefs (IOpaqueAddress *pAddress, DataObject *pObject) |
| Implementation of IConverter: Update the references of an already converted object. | |
| virtual StatusCode | addConverter (const CLID &clid) |
| Add converter object to conversion service. | |
| virtual StatusCode | addConverter (IConverter *pConverter) |
| Add converter object to conversion service. | |
| virtual StatusCode | removeConverter (const CLID &clid) |
| Remove converter object from conversion service (if present). | |
| virtual IConverter * | converter (const CLID &wanted) |
| Retrieve converter from list. | |
| virtual StatusCode | connectOutput (const std::string &outputFile, const std::string &openMode) |
| Connect the output file to the service with open mode. | |
| virtual StatusCode | connectOutput (const std::string &output) |
| Connect the output file to the service. | |
| virtual StatusCode | commitOutput (const std::string &output, bool do_commit) |
| Commit pending output. | |
| virtual StatusCode | createAddress (long svc_type, const CLID &clid, const std::string *par, const unsigned long *ip, IOpaqueAddress *&refpAddress) |
| Create a Generic address using explicit arguments to identify a single object. | |
| virtual StatusCode | convertAddress (const IOpaqueAddress *pAddress, std::string &refAddress) |
| Convert an address to string form. | |
| virtual StatusCode | createAddress (long svc_type, const CLID &clid, const std::string &refAddress, IOpaqueAddress *&refpAddress) |
| Convert an address in string form to object form. | |
| virtual StatusCode | updateServiceState (IOpaqueAddress *pAddress) |
| Update state of the service. | |
| ConversionSvc (const std::string &name, ISvcLocator *svc, long type) | |
| Standard Constructor. | |
Public Member Functions inherited from extends2< Service, IConversionSvc, IAddressCreator > | |
| extends2 (A1 a1, A2 a2, A3 a3) | |
| Templated constructor with 3 arguments. | |
| extends2 (A1 a1, A2 a2) | |
| Templated constructor with 2 arguments. | |
| extends2 (A1 a1) | |
| Templated constructor with 1 argument. | |
| extends2 () | |
| Default constructor. | |
| virtual void * | i_cast (const InterfaceID &tid) const |
| Implementation of IInterface::i_cast. | |
| virtual StatusCode | queryInterface (const InterfaceID &ti, void **pp) |
| Implementation of IInterface::queryInterface. | |
| virtual std::vector< std::string > | getInterfaceNames () const |
| Implementation of IInterface::getInterfaceNames. | |
| virtual | ~extends2 () |
| Virtual destructor. | |
Public Member Functions inherited from Service | |
| virtual unsigned long | release () |
| Release Interface instance. | |
| virtual const std::string & | name () const |
| Retrieve name of the service. | |
| virtual StatusCode | configure () |
| virtual StatusCode | start () |
| virtual StatusCode | stop () |
| virtual StatusCode | terminate () |
| virtual Gaudi::StateMachine::State | FSMState () const |
| virtual Gaudi::StateMachine::State | targetFSMState () const |
| virtual StatusCode | reinitialize () |
| virtual StatusCode | restart () |
| virtual StatusCode | sysInitialize () |
| Initialize Service. | |
| virtual StatusCode | sysStart () |
| Initialize Service. | |
| virtual StatusCode | sysStop () |
| Initialize Service. | |
| virtual StatusCode | sysFinalize () |
| Finalize Service. | |
| virtual StatusCode | sysReinitialize () |
| Re-initialize the Service. | |
| virtual StatusCode | sysRestart () |
| Re-initialize the Service. | |
| virtual StatusCode | setProperty (const Property &p) |
| virtual StatusCode | setProperty (const std::string &s) |
| virtual StatusCode | setProperty (const std::string &n, const std::string &v) |
| virtual StatusCode | getProperty (Property *p) const |
| virtual const Property & | getProperty (const std::string &name) const |
| virtual StatusCode | getProperty (const std::string &n, std::string &v) const |
| virtual const std::vector < Property * > & | getProperties () const |
| template<class TYPE > | |
| StatusCode | setProperty (const std::string &name, const TYPE &value) |
| set the property form the value | |
| Service (const std::string &name, ISvcLocator *svcloc) | |
| Standard Constructor. | |
| SmartIF< ISvcLocator > & | serviceLocator () const |
| Retrieve pointer to service locator. | |
| StatusCode | setProperties () |
| Method for setting declared properties to the values specified for the job. | |
| template<class T > | |
| StatusCode | service (const std::string &name, const T *&psvc, bool createIf=true) const |
| Access a service by name, creating it if it doesn't already exist. | |
| template<class T > | |
| StatusCode | service (const std::string &name, T *&psvc, bool createIf=true) const |
| template<class T > | |
| StatusCode | service (const std::string &svcType, const std::string &svcName, T *&psvc) const |
| Access a service by name and type, creating it if it doesn't already exist. | |
| template<class T > | |
| Property * | declareProperty (const std::string &name, T &property, const std::string &doc="none") const |
| Declare the named property. | |
| Property * | declareRemoteProperty (const std::string &name, IProperty *rsvc, const std::string &rname="") const |
| Declare remote named properties. | |
| SmartIF< IAuditorSvc > & | auditorSvc () const |
| The standard auditor service.May not be invoked before sysInitialize() has been invoked. | |
Public Member Functions inherited from CommonMessaging< implements3< IService, IProperty, IStateful > > | |
| CommonMessaging (const A1 &a1, const A2 &a2, const A3 &a3) | |
| Templated constructor with 3 arguments. | |
| CommonMessaging (const A1 &a1, const A2 &a2) | |
| Templated constructor with 2 arguments. | |
| CommonMessaging (const A1 &a1) | |
| Templated constructor with 1 argument. | |
| CommonMessaging () | |
| Default constructor. | |
| virtual | ~CommonMessaging () |
| Virtual destructor. | |
| SmartIF< IMessageSvc > & | msgSvc () const |
| The standard message service. | |
| MsgStream & | msgStream () const |
| Return an uninitialized MsgStream. | |
| MsgStream & | msgStream (const MSG::Level level) const |
| Predefined configurable message stream for the efficient printouts. | |
| MsgStream & | always () const |
| shortcut for the method msgStream(MSG::ALWAYS) | |
| MsgStream & | fatal () const |
| shortcut for the method msgStream(MSG::FATAL) | |
| MsgStream & | err () const |
| shortcut for the method msgStream(MSG::ERROR) | |
| MsgStream & | error () const |
| shortcut for the method msgStream(MSG::ERROR) | |
| MsgStream & | warning () const |
| shortcut for the method msgStream(MSG::WARNING) | |
| MsgStream & | info () const |
| shortcut for the method msgStream(MSG::INFO) | |
| MsgStream & | debug () const |
| shortcut for the method msgStream(MSG::DEBUG) | |
| MsgStream & | verbose () const |
| shortcut for the method msgStream(MSG::VERBOSE) | |
| MsgStream & | msg () const |
| shortcut for the method msgStream(MSG::INFO) | |
| MSG::Level | msgLevel () const |
| get the output level from the embedded MsgStream | |
| bool | msgLevel (MSG::Level lvl) const |
| get the output level from the embedded MsgStream | |
Public Member Functions inherited from extend_interfaces2< I1, I2 > | |
| virtual | ~extend_interfaces2 () |
| Virtual destructor. | |
Protected Member Functions | |
| virtual | ~ConversionSvc () |
| Standard Destructor. | |
| virtual IConverter * | createConverter (long typ, const CLID &clid, const ICnvFactory *fac) |
| Create new Converter using factory. | |
| virtual StatusCode | configureConverter (long typ, const CLID &clid, IConverter *cnv) |
| Configure the new converter before initialize is called. | |
| virtual StatusCode | initializeConverter (long typ, const CLID &clid, IConverter *cnv) |
| Initialize the new converter. | |
| virtual StatusCode | activateConverter (long typ, const CLID &clid, IConverter *cnv) |
| Activate the new converter after initialization. | |
| virtual void | loadConverter (DataObject *pObject) |
| Load converter or dictionary needed by the converter. | |
| virtual SmartIF < IAddressCreator > & | addressCreator () |
| Retrieve address creation interface. | |
| StatusCode | makeCall (int typ, bool ignore_add, bool ignore_obj, bool update, IOpaqueAddress *&pAddress, DataObject *&pObject) |
Protected Attributes | |
| SmartIF< IDataProviderSvc > | m_dataSvc |
| Pointer to data provider service. | |
| SmartIF< IAddressCreator > | m_addressCreator |
| Pointer to the address creation service interface. | |
| SmartIF< IConversionSvc > | m_cnvSvc |
| Pointer to the IConversionSvc interface of this. | |
| long | m_type |
| Conversion service type. | |
| Workers * | m_workers |
| List of conversion workers. | |
Private Member Functions | |
| ConversionSvc (const ConversionSvc &) | |
| Fake copy constructor (never implemented). | |
| ConversionSvc & | operator= (const ConversionSvc &) |
| Fake assignment operator (never implemented). | |
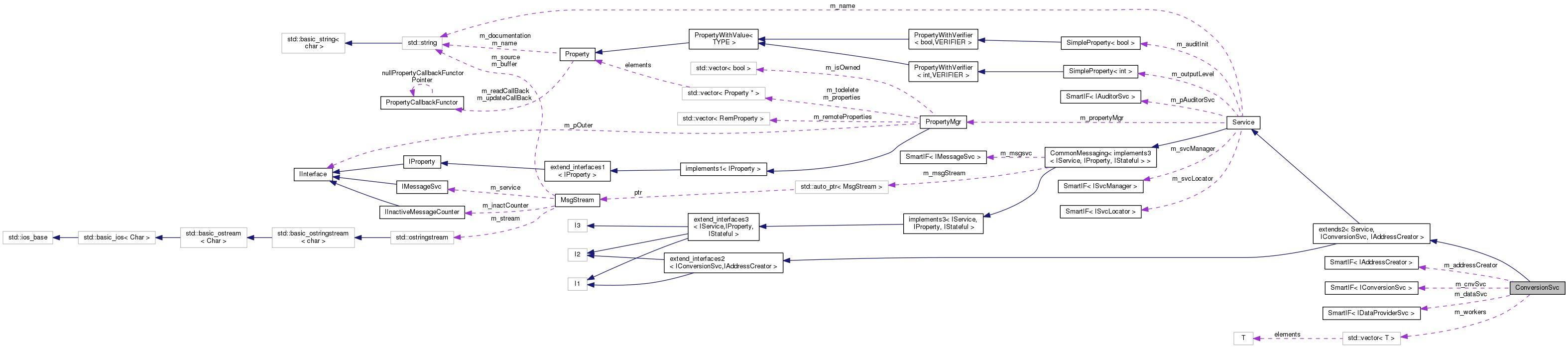
Base class for all conversion services.
It manages a set of Converters that are specialized for conversions of specific objects.
This supports self learning converters: User hooks include the following (overridable) entries:
configureConverter and activateConverter are user hooks, where the convetrer can be manipulated by the hosting service and knowledge can be supplied, which a "generic" converter cannot aquire itself.
These hooks allow any sub-classed conversion service to override the calls and create converters, which aquire the knowledge about their persistency type and the object type they convert during the initialization.
Only AFTER these three steps the converter must satisfy the storage type of the hosting service and the class type of the required object type.
Definition at line 47 of file ConversionSvc.h.
| typedef std::vector<WorkerEntry> ConversionSvc::Workers |
Definition at line 75 of file ConversionSvc.h.
| ConversionSvc::ConversionSvc | ( | const std::string & | name, |
| ISvcLocator * | svc, | ||
| long | type | ||
| ) |
Standard Constructor.
Definition at line 404 of file ConversionSvc.cpp.
|
protectedvirtual |
|
private |
Fake copy constructor (never implemented).
|
protectedvirtual |
Activate the new converter after initialization.
Activate the freshly created converter.
Definition at line 340 of file ConversionSvc.cpp.
|
virtual |
Add converter object to conversion service.
Definition at line 221 of file ConversionSvc.cpp.
|
virtual |
Add converter object to conversion service.
Definition at line 248 of file ConversionSvc.cpp.
|
virtual |
Retrieve address creator facility.
Access the transient store.
Definition at line 206 of file ConversionSvc.cpp.
|
inlineprotectedvirtual |
Retrieve address creation interface.
Definition at line 216 of file ConversionSvc.h.
|
virtual |
Commit pending output.
Reimplemented in Gaudi::RootCnvSvc.
Definition at line 371 of file ConversionSvc.cpp.
|
protectedvirtual |
Configure the new converter before initialize is called.
Configure the freshly created converter.
Definition at line 317 of file ConversionSvc.cpp.
|
virtual |
Connect the output file to the service with open mode.
Reimplemented in Gaudi::RootCnvSvc.
Definition at line 360 of file ConversionSvc.cpp.
|
virtual |
Connect the output file to the service.
Reimplemented in Gaudi::RootCnvSvc.
Definition at line 366 of file ConversionSvc.cpp.
|
virtual |
Implementation of IConverter: Get conversion service the converter is connected to.
Get conversion service the converter is connected to.
Definition at line 216 of file ConversionSvc.cpp.
|
virtual |
Convert an address to string form.
Definition at line 386 of file ConversionSvc.cpp.
|
virtual |
Retrieve converter from list.
Definition at line 145 of file ConversionSvc.cpp.
|
virtual |
Create a Generic address using explicit arguments to identify a single object.
Reimplemented in Gaudi::RootCnvSvc.
Definition at line 376 of file ConversionSvc.cpp.
|
virtual |
Convert an address in string form to object form.
Reimplemented in Gaudi::RootCnvSvc.
Definition at line 394 of file ConversionSvc.cpp.
|
protectedvirtual |
Create new Converter using factory.
Reimplemented in Gaudi::RootCnvSvc.
Definition at line 304 of file ConversionSvc.cpp.
|
virtual |
Implementation of IConverter: Create the transient representation of an object.
Create the transient representation of an object.
Definition at line 105 of file ConversionSvc.cpp.
|
virtual |
Implementation of IConverter: Convert the transient object to the requested representation.
Convert the transient object to the requested representation.
Reimplemented in RootHistCnv::PersSvc.
Definition at line 125 of file ConversionSvc.cpp.
|
virtual |
Implementation of IConverter: Get Data provider service.
Access the transient store.
Definition at line 184 of file ConversionSvc.cpp.
|
virtual |
Implementation of IConverter: Resolve the references of the created transient object.
Resolve the references of the created transient object.
Definition at line 110 of file ConversionSvc.cpp.
|
virtual |
Implementation of IConverter: Resolve the references of the converted object.
Resolve the references of the converted object.
Definition at line 130 of file ConversionSvc.cpp.
|
virtual |
stop the service.
Reimplemented from Service.
Reimplemented in Gaudi::RootCnvSvc, and RootHistCnv::PersSvc.
Definition at line 285 of file ConversionSvc.cpp.
|
virtual |
Initialize the service.
Reimplemented from Service.
Reimplemented in Gaudi::RootCnvSvc, and RootHistCnv::PersSvc.
Definition at line 279 of file ConversionSvc.cpp.
|
protectedvirtual |
Initialize the new converter.
Initialize new converter.
Definition at line 330 of file ConversionSvc.cpp.
|
protectedvirtual |
Load converter or dictionary needed by the converter.
Reimplemented in Gaudi::RootCnvSvc.
Definition at line 96 of file ConversionSvc.cpp.
|
protected |
Definition at line 24 of file ConversionSvc.cpp.
| const CLID & ConversionSvc::objType | ( | ) | const |
Implementation of IConverter: dummy call.
Retrieve the class type of objects the converter produces.
Definition at line 350 of file ConversionSvc.cpp.
|
private |
Fake assignment operator (never implemented).
|
virtual |
Remove converter object from conversion service (if present).
Definition at line 260 of file ConversionSvc.cpp.
|
virtual |
Retrieve the class type of the data store the converter uses.
Definition at line 355 of file ConversionSvc.cpp.
|
virtual |
Set address creator facility.
Definition at line 189 of file ConversionSvc.cpp.
|
virtual |
Implementation of IConverter: Set conversion service the converter is connected to.
Set conversion service the converter is connected to.
Definition at line 211 of file ConversionSvc.cpp.
|
virtual |
Implementation of IConverter: Set Data provider service.
Define transient data store.
| pService | Pointer to data provider service |
Definition at line 164 of file ConversionSvc.cpp.
|
virtual |
Implementation of IConverter: Update the transient object from the other representation.
Update the transient object from the other representation.
Definition at line 115 of file ConversionSvc.cpp.
|
virtual |
Implementation of IConverter: Update the references of an updated transient object.
Update the references of an updated transient object.
Definition at line 120 of file ConversionSvc.cpp.
|
virtual |
Implementation of IConverter: Update the converted representation of a transient object.
Update the converted representation of a transient object.
Definition at line 135 of file ConversionSvc.cpp.
|
virtual |
Implementation of IConverter: Update the references of an already converted object.
Update the references of an already converted object.
Definition at line 140 of file ConversionSvc.cpp.
|
virtual |
Update state of the service.
Reimplemented in Gaudi::RootCnvSvc.
Definition at line 100 of file ConversionSvc.cpp.
|
mutableprotected |
Pointer to the address creation service interface.
Definition at line 231 of file ConversionSvc.h.
|
mutableprotected |
Pointer to the IConversionSvc interface of this.
Definition at line 233 of file ConversionSvc.h.
|
mutableprotected |
Pointer to data provider service.
Definition at line 229 of file ConversionSvc.h.
|
protected |
Conversion service type.
Definition at line 235 of file ConversionSvc.h.
|
protected |
List of conversion workers.
Definition at line 237 of file ConversionSvc.h.