![]() |
The Gaudi Framework
v26r2
|
Extension of OutputStream to write run records after last event. More...
#include <src/PersistencySvc/RunRecordStream.h>


Public Member Functions | |
| RunRecordStream (const std::string &nam, ISvcLocator *svc) | |
| Standard algorithm Constructor. More... | |
| virtual | ~RunRecordStream () |
| Standard Destructor. More... | |
| virtual StatusCode | finalize () |
| Algorithm overload: finalization. More... | |
| virtual StatusCode | execute () |
| Runrecords do not get written for each event: Event processing hence dummy.... More... | |
Public Member Functions inherited from OutputStream | |
| OutputStream (const std::string &name, ISvcLocator *pSvcLocator) | |
| Standard algorithm Constructor. More... | |
| virtual | ~OutputStream () |
| Standard Destructor. More... | |
| virtual StatusCode | initialize () |
| Initialize OutputStream. More... | |
| virtual StatusCode | connectConversionSvc () |
| virtual bool | collect (IRegistry *dir, int level) |
| Store agent's classback. More... | |
| virtual StatusCode | collectObjects () |
| Collect all objects to be written to the output stream. More... | |
| void | clearItems (Items &itms) |
| Clear item list. More... | |
| void | addItem (Items &itms, const std::string &descriptor) |
| Add item to output streamer list. More... | |
| void | clearSelection () |
| Clear list of selected objects. More... | |
| IDataSelector * | selectedObjects () |
| Return the list of selected objects. More... | |
Public Member Functions inherited from Algorithm | |
| Algorithm (const std::string &name, ISvcLocator *svcloc, const std::string &version=PACKAGE_VERSION) | |
| Constructor. More... | |
| virtual | ~Algorithm () |
| Destructor. More... | |
| virtual StatusCode | sysStart () |
| Reinitialization method invoked by the framework. More... | |
| virtual StatusCode | sysInitialize () |
| Initialization method invoked by the framework. More... | |
| virtual StatusCode | sysReinitialize () |
| Reinitialization method invoked by the framework. More... | |
| virtual StatusCode | sysRestart () |
| Restart method invoked by the framework. More... | |
| virtual StatusCode | sysExecute () |
| The actions to be performed by the algorithm on an event. More... | |
| virtual StatusCode | sysStop () |
| System stop. More... | |
| virtual StatusCode | sysFinalize () |
| System finalization. More... | |
| virtual StatusCode | sysBeginRun () |
| beginRun method invoked by the framework. More... | |
| virtual StatusCode | sysEndRun () |
| endRun method invoked by the framework. More... | |
| virtual const std::string & | name () const |
| The identifying name of the algorithm object. More... | |
| virtual const std::string & | version () const |
| The version of the algorithm. More... | |
| virtual StatusCode | configure () |
| Dummy implementation of IStateful::configure() method. More... | |
| virtual StatusCode | terminate () |
| Dummy implementation of IStateful::terminate() method. More... | |
| virtual StatusCode | start () |
| the default (empty) implementation of IStateful::start() method More... | |
| virtual StatusCode | stop () |
| the default (empty) implementation of IStateful::stop() method More... | |
| virtual StatusCode | reinitialize () |
| the default (empty) implementation of IStateful::reinitialize() method More... | |
| virtual StatusCode | restart () |
| the default (empty) implementation of IStateful::restart() method More... | |
| virtual bool | isExecuted () const |
| Has this algorithm been executed since the last reset? More... | |
| virtual void | setExecuted (bool state) |
| Set the executed flag to the specified state. More... | |
| virtual void | resetExecuted () |
| Reset the executed state of the Algorithm for the duration of the current event. More... | |
| virtual StatusCode | beginRun () |
| Algorithm begin run. More... | |
| virtual StatusCode | endRun () |
| Algorithm end run. This method is called at the end of the event loop. More... | |
| virtual Gaudi::StateMachine::State | FSMState () const |
| returns the current state of the algorithm More... | |
| virtual Gaudi::StateMachine::State | targetFSMState () const |
| returns the state the algorithm will be in after the ongoing transition More... | |
| virtual bool | isEnabled () const |
| Is this algorithm enabled or disabled? More... | |
| virtual bool | filterPassed () const |
| Did this algorithm pass or fail its filter criterion for the last event? More... | |
| virtual void | setFilterPassed (bool state) |
| Set the filter passed flag to the specified state. More... | |
| int | errorCount () const |
| Get the number of failures of the algorithm. More... | |
| template<class T > | |
| StatusCode | service (const std::string &name, T *&psvc, bool createIf=true) const |
| Access a service by name, creating it if it doesn't already exist. More... | |
| template<class T > | |
| StatusCode | service (const std::string &svcType, const std::string &svcName, T *&psvc) const |
| Access a service by name and type, creating it if it doesn't already exist. More... | |
| SmartIF< IService > | service (const std::string &name, const bool createIf=true, const bool quiet=false) const |
| Return a pointer to the service identified by name (or "type/name") More... | |
| void | setOutputLevel (int level) |
| Set the output level for current algorithm. More... | |
| SmartIF< IAuditorSvc > & | auditorSvc () const |
| The standard auditor service.May not be invoked before sysInitialize() has been invoked. More... | |
| SmartIF< IChronoStatSvc > & | chronoSvc () const |
| The standard Chrono & Stat service, Return a pointer to the service if present. More... | |
| SmartIF< IChronoStatSvc > & | chronoStatService () const |
| Obsoleted name, kept due to the backwards compatibility. More... | |
| SmartIF< IDataProviderSvc > & | detSvc () const |
| The standard detector data service. More... | |
| SmartIF< IDataProviderSvc > & | detDataService () const |
| Obsoleted name, kept due to the backwards compatibility. More... | |
| SmartIF< IConversionSvc > & | detCnvSvc () const |
| The standard detector data persistency conversion service. More... | |
| SmartIF< IConversionSvc > & | detDataCnvService () const |
| Obsoleted name, kept due to the backwards compatibility. More... | |
| SmartIF< IDataProviderSvc > & | eventSvc () const |
| The standard event data service. More... | |
| SmartIF< IDataProviderSvc > & | evtSvc () const |
| shortcut for method eventSvc More... | |
| SmartIF< IDataProviderSvc > & | eventDataService () const |
| Obsoleted name, kept due to the backwards compatibility. More... | |
| SmartIF< IConversionSvc > & | eventCnvSvc () const |
| The standard event data persistency conversion service. More... | |
| SmartIF< IConversionSvc > & | eventDataCnvService () const |
| Obsoleted name, kept due to the backwards compatibility. More... | |
| SmartIF< IHistogramSvc > & | histoSvc () const |
| The standard histogram service. More... | |
| SmartIF< IHistogramSvc > & | histogramDataService () const |
| Obsoleted name, kept due to the backwards compatibility. More... | |
| SmartIF< IMessageSvc > & | msgSvc () const |
| The standard message service. More... | |
| SmartIF< IMessageSvc > & | messageService () const |
| Obsoleted name, kept due to the backwards compatibility. More... | |
| SmartIF< INTupleSvc > & | ntupleSvc () const |
| The standard N tuple service. More... | |
| SmartIF< INTupleSvc > & | ntupleService () const |
| Obsoleted name, kept due to the backwards compatibility. More... | |
| SmartIF< IRndmGenSvc > & | randSvc () const |
| AIDA-based NTuple service Returns a pointer to the AIDATuple service if present. More... | |
| SmartIF< IToolSvc > & | toolSvc () const |
| The standard ToolSvc service, Return a pointer to the service if present. More... | |
| SmartIF< IExceptionSvc > & | exceptionSvc () const |
| Get the exception Service. More... | |
| SmartIF< IAlgContextSvc > & | contextSvc () const |
| get Algorithm Context Service More... | |
| SmartIF< ISvcLocator > & | serviceLocator () const |
| The standard service locator. More... | |
| SmartIF< ISvcLocator > & | svcLoc () const |
| shortcut for method serviceLocator More... | |
| bool | registerContext () const |
| register for Algorithm Context Service? More... | |
| StatusCode | createSubAlgorithm (const std::string &type, const std::string &name, Algorithm *&pSubAlg) |
| Create a sub algorithm. More... | |
| std::vector< Algorithm * > * | subAlgorithms () const |
| List of sub-algorithms. Returns a pointer to a vector of (sub) Algorithms. More... | |
| virtual StatusCode | setProperty (const Property &p) |
| Implementation of IProperty::setProperty. More... | |
| virtual StatusCode | setProperty (const std::string &s) |
| Implementation of IProperty::setProperty. More... | |
| virtual StatusCode | setProperty (const std::string &n, const std::string &v) |
| Implementation of IProperty::setProperty. More... | |
| virtual StatusCode | getProperty (Property *p) const |
| Implementation of IProperty::getProperty. More... | |
| virtual const Property & | getProperty (const std::string &name) const |
| Implementation of IProperty::getProperty. More... | |
| virtual StatusCode | getProperty (const std::string &n, std::string &v) const |
| Implementation of IProperty::getProperty. More... | |
| virtual const std::vector< Property * > & | getProperties () const |
| Implementation of IProperty::getProperties. More... | |
| virtual bool | hasProperty (const std::string &name) const |
| Implementation of IProperty::hasProperty. More... | |
| StatusCode | setProperties () |
| Set the algorithm's properties. More... | |
| template<class T > | |
| Property * | declareProperty (const std::string &name, T &property, const std::string &doc="none") const |
| Declare the named property. More... | |
| Property * | declareRemoteProperty (const std::string &name, IProperty *rsvc, const std::string &rname="") const |
| Declare remote named properties. More... | |
| SmartIF< IMonitorSvc > & | monitorSvc () const |
| Access the monitor service. More... | |
| template<class T > | |
| void | declareInfo (const std::string &name, const T &var, const std::string &desc) const |
| Declare monitoring information. More... | |
| void | declareInfo (const std::string &name, const std::string &format, const void *var, int size, const std::string &desc) const |
| Declare monitoring information (special case) More... | |
| template<class TYPE > | |
| StatusCode | setProperty (const std::string &name, const TYPE &value) |
| set the property form the value More... | |
Public Member Functions inherited from extend_interfaces3< IAlgorithm, IProperty, IStateful > | |
| virtual | ~extend_interfaces3 () |
| Virtual destructor. More... | |
Public Member Functions inherited from IAlgorithm | |
| DeclareInterfaceID (IAlgorithm, 4, 0) | |
| InterfaceID. More... | |
Public Member Functions inherited from INamedInterface | |
| DeclareInterfaceID (INamedInterface, 1, 0) | |
| InterfaceID. More... | |
| virtual | ~INamedInterface () |
| Virtual destructor (always needed for abstract classes). More... | |
Public Member Functions inherited from IInterface | |
| virtual void * | i_cast (const InterfaceID &) const =0 |
| main cast function More... | |
| virtual std::vector< std::string > | getInterfaceNames () const =0 |
| Returns a vector of strings containing the names of all the implemented interfaces. More... | |
| virtual unsigned long | addRef ()=0 |
| Increment the reference count of Interface instance. More... | |
| virtual unsigned long | release ()=0 |
| Release Interface instance. More... | |
| virtual unsigned long | refCount () const =0 |
| Current reference count. More... | |
| virtual StatusCode | queryInterface (const InterfaceID &ti, void **pp)=0 |
| Set the void** to the pointer to the requested interface of the instance. More... | |
| virtual | ~IInterface () |
| Virtual destructor. More... | |
Public Member Functions inherited from IProperty | |
| DeclareInterfaceID (IProperty, 2, 1) | |
| InterfaceID. More... | |
Public Member Functions inherited from IStateful | |
| DeclareInterfaceID (IStateful, 1, 0) | |
| InterfaceID. More... | |
| virtual | ~IStateful () |
Additional Inherited Members | |
Public Types inherited from OutputStream | |
| typedef std::vector< DataStoreItem * > | Items |
| typedef std::vector< std::string > | ItemNames |
| typedef std::map< Algorithm *, Items > | AlgDependentItems |
| typedef std::map< std::string, ItemNames > | AlgDependentItemNames |
Public Types inherited from Algorithm | |
| typedef Gaudi::PluginService::Factory< IAlgorithm *, const std::string &, ISvcLocator * > | Factory |
Public Types inherited from implements3< IAlgorithm, IProperty, IStateful > | |
| typedef implements3 | base_class |
| Typedef to this class. More... | |
| typedef extend_interfaces3< IAlgorithm, IProperty, IStateful > | extend_interfaces_base |
| Typedef to the base of this class. More... | |
| typedef extend_interfaces_base::ext_iids | interfaces |
| MPL set of all the implemented interfaces. More... | |
Public Types inherited from extend_interfaces3< IAlgorithm, IProperty, IStateful > | |
| typedef mpl::fold< typename IAlgorithm::iid::iids::type, typename mpl::fold< typename IProperty::iid::iids::type, typename IStateful::iid::iids::type, mpl::insert< mpl::_1, mpl::_2 > >::type, mpl::insert< mpl::_1, mpl::_2 > >::type | ext_iids |
| MPL set of interfaces extended by this one. More... | |
Public Types inherited from IInterface | |
| enum | Status { SUCCESS = 1, NO_INTERFACE, VERSMISMATCH, LAST_ERROR } |
| Return status. More... | |
| typedef Gaudi::InterfaceId< IInterface, 0, 0 > | iid |
| Interface ID. More... | |
| typedef mpl::set1< iid > | ext_iids |
| Extra interfaces. More... | |
Static Public Member Functions inherited from IInterface | |
| static const InterfaceID & | interfaceID () |
| Return an instance of InterfaceID identifying the interface. More... | |
Protected Member Functions inherited from OutputStream | |
| StatusCode | decodeAcceptAlgs () |
| Decode list of Algorithms that this stream accepts. More... | |
| void | acceptAlgsHandler (Property &theProp) |
| Handler for AcceptAlgs Property. More... | |
| StatusCode | decodeRequireAlgs () |
| Decode list of Algorithms that this stream requires. More... | |
| void | requireAlgsHandler (Property &theProp) |
| Handler for RequireAlgs Property. More... | |
| StatusCode | decodeVetoAlgs () |
| Decode list of Algorithms that this stream is vetoed by. More... | |
| void | vetoAlgsHandler (Property &theProp) |
| Handler for VetoAlgs Property. More... | |
| Algorithm * | decodeAlgorithm (const std::string &theName) |
| Decode a single algorithm name. More... | |
| StatusCode | decodeAlgorithms (StringArrayProperty &theNames, std::vector< Algorithm * > *theAlgs) |
| Decode specified list of Algorithms. More... | |
| bool | isEventAccepted () const |
| Test whether this event should be output. More... | |
| DataStoreItem * | findItem (const std::string &path) |
| Find single item identified by its path (exact match) More... | |
| virtual StatusCode | writeObjects () |
| Select the different objects and write them to file. More... | |
| virtual bool | hasInput () const |
| Tell if the instance has been configured with input items or not. More... | |
Protected Member Functions inherited from Algorithm | |
| bool | isInitialized () const |
| Has the Algorithm already been initialized? More... | |
| bool | isFinalized () const |
| Has the Algorithm already been finalized? More... | |
| int | outputLevel () const |
| retrieve the Algorithm output level More... | |
| IntegerProperty & | outputLevelProperty () |
| Accessor for the Message level property. More... | |
| void | initOutputLevel (Property &prop) |
| callback for output level property More... | |
Protected Attributes inherited from OutputStream | |
| SmartIF< IIncidentSvc > | m_incidentSvc |
| Reference to the incident service. More... | |
| bool | m_doPreLoad |
| Flag indicating whether data pre-loading should be performed. More... | |
| bool | m_doPreLoadOpt |
| Flag indicating whether optional items should be preloaded. More... | |
| bool | m_verifyItems |
| Flag to indicate that item consistency should be checked. More... | |
| std::string | m_storeName |
| Name of the service managing the data store. More... | |
| std::string | m_persName |
| Name of the persistency service capable to write data from the store. More... | |
| std::string | m_output |
| Name of the output file specification. More... | |
| std::string | m_outputName |
| Name of the output file. More... | |
| std::string | m_outputType |
| Output type: NEW(NEW,CREATE,WRITE,RECREATE), UPDATE) More... | |
| OutputStreamAgent * | m_agent |
| Keep reference of agent. More... | |
| SmartIF< IDataProviderSvc > | m_pDataProvider |
| Keep reference to the data provider service. More... | |
| SmartIF< IDataManagerSvc > | m_pDataManager |
| Keep reference to the data manager service. More... | |
| SmartIF< IConversionSvc > | m_pConversionSvc |
| Keep reference to the data conversion service. More... | |
| DataStoreItem * | m_currentItem |
| Keep track of the current item. More... | |
| ItemNames | m_itemNames |
| Vector of item names. More... | |
| Items | m_itemList |
| Vector of items to be saved to this stream. More... | |
| ItemNames | m_optItemNames |
| Vector of item names. More... | |
| Items | m_optItemList |
| Vector of optional items to be saved to this stream. More... | |
| AlgDependentItemNames | m_algDependentItemList |
| Mapping between algorithm names, and a list of items for which, if the algorithm in question accepted the event, they should be also stored. More... | |
| AlgDependentItems | m_algDependentItems |
| Items to be saved for specific algorithms. More... | |
| IDataSelector | m_objects |
| Collection of objects being selected. More... | |
| int | m_events |
| Number of events written to this output stream. More... | |
| StringArrayProperty | m_acceptNames |
| Vector of names of Algorithms that this stream accepts. More... | |
| StringArrayProperty | m_requireNames |
| Vector of names of Algorithms that this stream requires. More... | |
| StringArrayProperty | m_vetoNames |
| Vector of names of Algorithms that this stream is vetoed by. More... | |
| std::vector< Algorithm * > * | m_acceptAlgs |
| Vector of Algorithms that this stream accepts. More... | |
| std::vector< Algorithm * > * | m_requireAlgs |
| Vector of Algorithms that this stream requires. More... | |
| std::vector< Algorithm * > * | m_vetoAlgs |
| Vector of Algorithms that this stream is vetoed by. More... | |
| bool | m_fireIncidents |
| should I fire incidents for writing opening/closing etc? More... | |
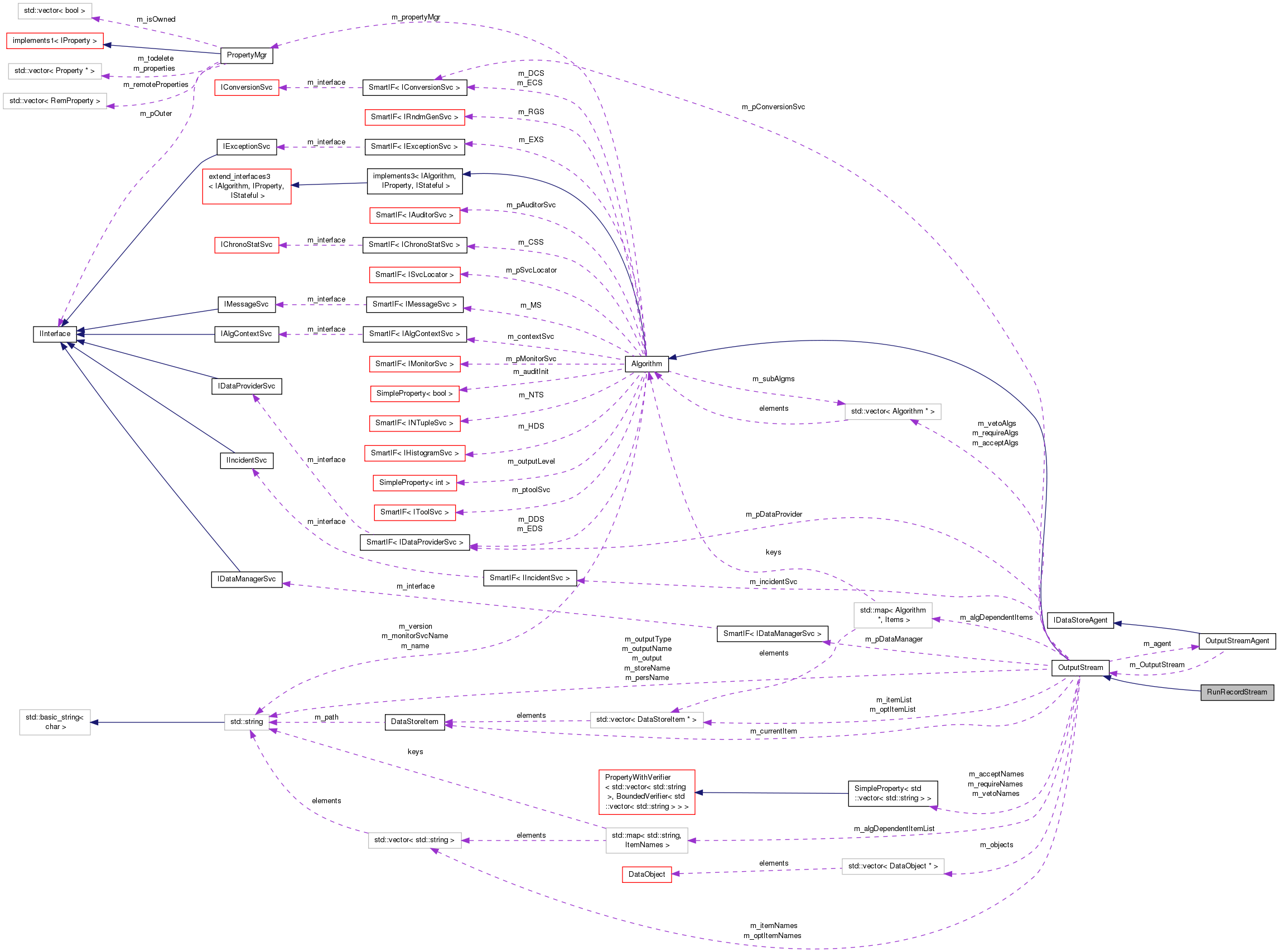
Extension of OutputStream to write run records after last event.
Definition at line 14 of file RunRecordStream.h.
|
inline |
Standard algorithm Constructor.
Definition at line 17 of file RunRecordStream.h.
|
inlinevirtual |
|
inlinevirtual |
Runrecords do not get written for each event: Event processing hence dummy....
Reimplemented from OutputStream.
Definition at line 23 of file RunRecordStream.h.
|
virtual |
Algorithm overload: finalization.
Reimplemented from OutputStream.
Definition at line 14 of file RunRecordStream.cpp.