![]() |
The Gaudi Framework
v26r2
|
The IAlgorithm is the interface implemented by the Algorithm base class. More...
#include <GaudiKernel/IAlgorithm.h>


Public Member Functions | |
| DeclareInterfaceID (IAlgorithm, 4, 0) | |
| InterfaceID. More... | |
| virtual const std::string & | version () const =0 |
| The version of the algorithm. More... | |
| virtual StatusCode | execute ()=0 |
| The action to be performed by the algorithm on an event. More... | |
| virtual bool | isInitialized () const =0 |
| check if the algorithm is initialized properly More... | |
| virtual bool | isFinalized () const =0 |
| check if the algorithm is finalized properly More... | |
| virtual bool | isExecuted () const =0 |
| check if the algorithm is already executed for the current event More... | |
| virtual StatusCode | configure ()=0 |
| Configuration (from OFFLINE to CONFIGURED). More... | |
| virtual StatusCode | initialize ()=0 |
| Initialization (from CONFIGURED to INITIALIZED). More... | |
| virtual StatusCode | start ()=0 |
| Start (from INITIALIZED to RUNNING). More... | |
| virtual StatusCode | stop ()=0 |
| Stop (from RUNNING to INITIALIZED). More... | |
| virtual StatusCode | finalize ()=0 |
| Finalize (from INITIALIZED to CONFIGURED). More... | |
| virtual StatusCode | terminate ()=0 |
| Initialization (from CONFIGURED to OFFLINE). More... | |
| virtual StatusCode | reinitialize ()=0 |
| Initialization (from INITIALIZED or RUNNING to INITIALIZED, via CONFIGURED). More... | |
| virtual StatusCode | restart ()=0 |
| Initialization (from RUNNING to RUNNING, via INITIALIZED). More... | |
| virtual Gaudi::StateMachine::State | FSMState () const =0 |
| Get the current state. More... | |
| virtual StatusCode | sysInitialize ()=0 |
| Initialization method invoked by the framework. More... | |
| virtual StatusCode | sysStart ()=0 |
| Startup method invoked by the framework. More... | |
| virtual StatusCode | sysReinitialize ()=0 |
| Re-initialization method invoked by the framework. More... | |
| virtual StatusCode | sysRestart ()=0 |
| Re-start method invoked by the framework. More... | |
| virtual StatusCode | sysExecute ()=0 |
| System execution. This method invokes the execute() method of a concrete algorithm. More... | |
| virtual StatusCode | sysStop ()=0 |
| System stop. More... | |
| virtual StatusCode | sysFinalize ()=0 |
| System finalization. More... | |
| virtual StatusCode | sysBeginRun ()=0 |
| beginRun method invoked by the framework. More... | |
| virtual StatusCode | sysEndRun ()=0 |
| endRun method invoked by the framework. More... | |
| virtual void | resetExecuted ()=0 |
| Reset the Algorithm executed state for the current event. More... | |
| virtual StatusCode | beginRun ()=0 |
| Algorithm begin run. More... | |
| virtual StatusCode | endRun ()=0 |
| Algorithm end run. More... | |
| virtual void | setExecuted (bool state)=0 |
| Set the executed flag to the specified state. More... | |
| virtual bool | isEnabled () const =0 |
| Is this algorithm enabled or disabled? More... | |
| virtual bool | filterPassed () const =0 |
| Did this algorithm pass or fail its filter criterion for the last event? More... | |
| virtual void | setFilterPassed (bool state)=0 |
| Set the filter passed flag to the specified state. More... | |
Public Member Functions inherited from INamedInterface | |
| DeclareInterfaceID (INamedInterface, 1, 0) | |
| InterfaceID. More... | |
| virtual const std::string & | name () const =0 |
| Retrieve the name of the instance. More... | |
| virtual | ~INamedInterface () |
| Virtual destructor (always needed for abstract classes). More... | |
Public Member Functions inherited from IInterface | |
| virtual void * | i_cast (const InterfaceID &) const =0 |
| main cast function More... | |
| virtual std::vector< std::string > | getInterfaceNames () const =0 |
| Returns a vector of strings containing the names of all the implemented interfaces. More... | |
| virtual unsigned long | addRef ()=0 |
| Increment the reference count of Interface instance. More... | |
| virtual unsigned long | release ()=0 |
| Release Interface instance. More... | |
| virtual unsigned long | refCount () const =0 |
| Current reference count. More... | |
| virtual StatusCode | queryInterface (const InterfaceID &ti, void **pp)=0 |
| Set the void** to the pointer to the requested interface of the instance. More... | |
| virtual | ~IInterface () |
| Virtual destructor. More... | |
Additional Inherited Members | |
Public Types inherited from IInterface | |
| enum | Status { SUCCESS = 1, NO_INTERFACE, VERSMISMATCH, LAST_ERROR } |
| Return status. More... | |
| typedef Gaudi::InterfaceId< IInterface, 0, 0 > | iid |
| Interface ID. More... | |
| typedef mpl::set1< iid > | ext_iids |
| Extra interfaces. More... | |
Static Public Member Functions inherited from IInterface | |
| static const InterfaceID & | interfaceID () |
| Return an instance of InterfaceID identifying the interface. More... | |
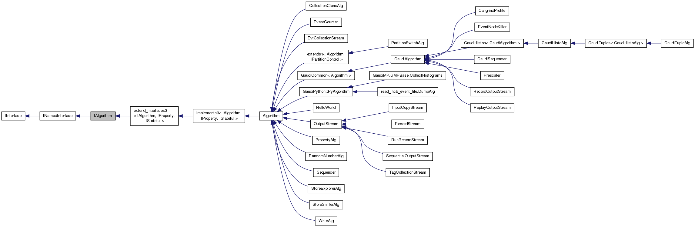
The IAlgorithm is the interface implemented by the Algorithm base class.
Concrete algorithms, derived from the Algorithm base class are controlled via this interface.
Definition at line 20 of file IAlgorithm.h.
|
pure virtual |
Algorithm begin run.
This method is called at the beginning of the event loop.
Implemented in Algorithm, Sequencer, GaudiPython::PyAlgorithm, GaudiSequencer, and HelloWorld.
|
pure virtual |
Configuration (from OFFLINE to CONFIGURED).
Implemented in Algorithm.
| IAlgorithm::DeclareInterfaceID | ( | IAlgorithm | , |
| 4 | , | ||
| 0 | |||
| ) |
|
pure virtual |
Algorithm end run.
This method is called at the end of the event loop.
Implemented in Algorithm, Sequencer, GaudiPython::PyAlgorithm, GaudiSequencer, and HelloWorld.
|
pure virtual |
The action to be performed by the algorithm on an event.
This method is invoked once per event for top level algorithms by the application manager.
Implemented in StoreExplorerAlg, CollectionCloneAlg, StoreSnifferAlg, OutputStream, GaudiAlgorithm, PartitionSwitchAlg, Sequencer, EvtCollectionStream, GaudiPython::PyAlgorithm, RandomNumberAlg, GaudiSequencer, RecordOutputStream, SequentialOutputStream, WriteAlg, ReplayOutputStream, Prescaler, EventNodeKiller, CallgrindProfile, RecordStream, RunRecordStream, EventCounter, HelloWorld, and PropertyAlg.
|
pure virtual |
Did this algorithm pass or fail its filter criterion for the last event?
Implemented in Algorithm.
|
pure virtual |
Finalize (from INITIALIZED to CONFIGURED).
Implemented in GaudiHistos< GaudiAlgorithm >, GaudiCommon< Algorithm >, GaudiTuples< GaudiHistoAlg >, StoreExplorerAlg, CollectionCloneAlg, Algorithm, OutputStream, GaudiAlgorithm, TagCollectionStream, StoreSnifferAlg, Sequencer, PartitionSwitchAlg, GaudiTupleAlg, GaudiHistoAlg, EvtCollectionStream, GaudiPython::PyAlgorithm, RandomNumberAlg, GaudiSequencer, InputCopyStream, RecordOutputStream, ReplayOutputStream, Prescaler, CallgrindProfile, WriteAlg, EventCounter, HelloWorld, PropertyAlg, RecordStream, and RunRecordStream.
|
pure virtual |
Get the current state.
Implemented in Algorithm.
|
pure virtual |
Initialization (from CONFIGURED to INITIALIZED).
Implemented in GaudiHistos< GaudiAlgorithm >, GaudiCommon< Algorithm >, GaudiTuples< GaudiHistoAlg >, StoreExplorerAlg, CollectionCloneAlg, Algorithm, OutputStream, TagCollectionStream, GaudiAlgorithm, StoreSnifferAlg, GaudiTupleAlg, GaudiHistoAlg, PartitionSwitchAlg, EvtCollectionStream, Sequencer, GaudiPython::PyAlgorithm, RandomNumberAlg, GaudiSequencer, InputCopyStream, RecordOutputStream, Prescaler, ReplayOutputStream, CallgrindProfile, WriteAlg, EventCounter, HelloWorld, and PropertyAlg.
|
pure virtual |
Is this algorithm enabled or disabled?
Implemented in Algorithm.
|
pure virtual |
check if the algorithm is already executed for the current event
Implemented in Algorithm.
|
pure virtual |
check if the algorithm is finalized properly
Implemented in Algorithm.
|
pure virtual |
check if the algorithm is initialized properly
Implemented in Algorithm.
|
pure virtual |
|
pure virtual |
Reset the Algorithm executed state for the current event.
Implemented in Algorithm, Sequencer, and GaudiSequencer.
|
pure virtual |
Initialization (from RUNNING to RUNNING, via INITIALIZED).
Implemented in Algorithm.
|
pure virtual |
Set the executed flag to the specified state.
Implemented in Algorithm.
|
pure virtual |
Set the filter passed flag to the specified state.
Implemented in Algorithm.
|
pure virtual |
Start (from INITIALIZED to RUNNING).
Implemented in Algorithm, Sequencer, GaudiPython::PyAlgorithm, and ReplayOutputStream.
|
pure virtual |
Stop (from RUNNING to INITIALIZED).
Implemented in Algorithm, Sequencer, GaudiPython::PyAlgorithm, and ReplayOutputStream.
|
pure virtual |
beginRun method invoked by the framework.
This method is responsible for any beginRun actions required by the framework itself. It will in turn invoke the beginRun() method of the derived algorithm, and of any sub-algorithms which it creates.
Implemented in Algorithm.
|
pure virtual |
|
pure virtual |
System execution. This method invokes the execute() method of a concrete algorithm.
Implemented in GaudiAlgorithm, and Algorithm.
|
pure virtual |
System finalization.
This method invokes the finalize() method of a concrete algorithm and the finalize() methods of all of that algorithm's sub algorithms.
Implemented in Algorithm.
|
pure virtual |
Initialization method invoked by the framework.
This method is responsible for any bookkeeping of initialization required by the framework itself. It will in turn invoke the initialize() method of the derived algorithm, and of any sub-algorithms which it creates.
Implemented in Algorithm.
|
pure virtual |
Re-initialization method invoked by the framework.
This method is responsible for any re-initialization required by the framework itself. It will in turn invoke the reinitialize() method of the derived algorithm, and of any sub-algorithms which it creates.
Implemented in Algorithm.
|
pure virtual |
|
pure virtual |
|
pure virtual |
|
pure virtual |
Initialization (from CONFIGURED to OFFLINE).
Implemented in Algorithm.
|
pure virtual |
The version of the algorithm.
Implemented in Algorithm.