![]() |
The Gaudi Framework
v26r2
|
A small to stream Data I/O. More...
#include <src/PersistencySvc/OutputStream.h>


Public Types | |
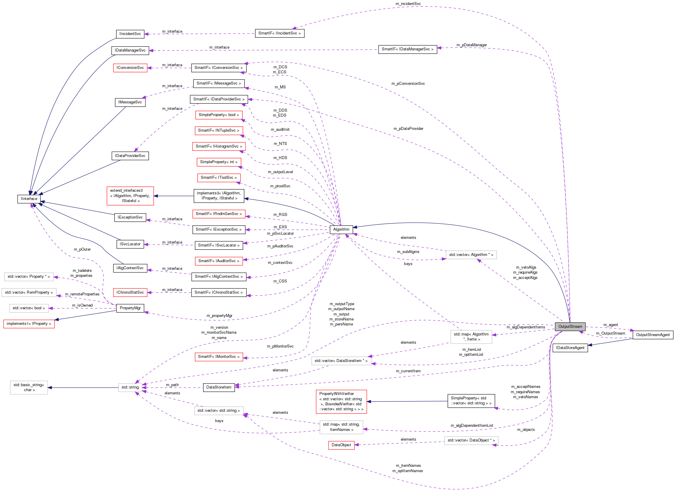
| typedef std::vector< DataStoreItem * > | Items |
| typedef std::vector< std::string > | ItemNames |
| typedef std::map< Algorithm *, Items > | AlgDependentItems |
| typedef std::map< std::string, ItemNames > | AlgDependentItemNames |
Public Types inherited from Algorithm | |
| typedef Gaudi::PluginService::Factory< IAlgorithm *, const std::string &, ISvcLocator * > | Factory |
Public Types inherited from implements3< IAlgorithm, IProperty, IStateful > | |
| typedef implements3 | base_class |
| Typedef to this class. More... | |
| typedef extend_interfaces3< IAlgorithm, IProperty, IStateful > | extend_interfaces_base |
| Typedef to the base of this class. More... | |
| typedef extend_interfaces_base::ext_iids | interfaces |
| MPL set of all the implemented interfaces. More... | |
Public Types inherited from extend_interfaces3< IAlgorithm, IProperty, IStateful > | |
| typedef mpl::fold< typename IAlgorithm::iid::iids::type, typename mpl::fold< typename IProperty::iid::iids::type, typename IStateful::iid::iids::type, mpl::insert< mpl::_1, mpl::_2 > >::type, mpl::insert< mpl::_1, mpl::_2 > >::type | ext_iids |
| MPL set of interfaces extended by this one. More... | |
Public Types inherited from IInterface | |
| enum | Status { SUCCESS = 1, NO_INTERFACE, VERSMISMATCH, LAST_ERROR } |
| Return status. More... | |
| typedef Gaudi::InterfaceId< IInterface, 0, 0 > | iid |
| Interface ID. More... | |
| typedef mpl::set1< iid > | ext_iids |
| Extra interfaces. More... | |
Public Member Functions | |
| OutputStream (const std::string &name, ISvcLocator *pSvcLocator) | |
| Standard algorithm Constructor. More... | |
| virtual | ~OutputStream () |
| Standard Destructor. More... | |
| virtual StatusCode | initialize () |
| Initialize OutputStream. More... | |
| virtual StatusCode | finalize () |
| Terminate OutputStream. More... | |
| virtual StatusCode | execute () |
| Working entry point. More... | |
| virtual StatusCode | connectConversionSvc () |
| virtual bool | collect (IRegistry *dir, int level) |
| Store agent's classback. More... | |
| virtual StatusCode | collectObjects () |
| Collect all objects to be written to the output stream. More... | |
| void | clearItems (Items &itms) |
| Clear item list. More... | |
| void | addItem (Items &itms, const std::string &descriptor) |
| Add item to output streamer list. More... | |
| void | clearSelection () |
| Clear list of selected objects. More... | |
| IDataSelector * | selectedObjects () |
| Return the list of selected objects. More... | |
Public Member Functions inherited from Algorithm | |
| Algorithm (const std::string &name, ISvcLocator *svcloc, const std::string &version=PACKAGE_VERSION) | |
| Constructor. More... | |
| virtual | ~Algorithm () |
| Destructor. More... | |
| virtual StatusCode | sysStart () |
| Reinitialization method invoked by the framework. More... | |
| virtual StatusCode | sysInitialize () |
| Initialization method invoked by the framework. More... | |
| virtual StatusCode | sysReinitialize () |
| Reinitialization method invoked by the framework. More... | |
| virtual StatusCode | sysRestart () |
| Restart method invoked by the framework. More... | |
| virtual StatusCode | sysExecute () |
| The actions to be performed by the algorithm on an event. More... | |
| virtual StatusCode | sysStop () |
| System stop. More... | |
| virtual StatusCode | sysFinalize () |
| System finalization. More... | |
| virtual StatusCode | sysBeginRun () |
| beginRun method invoked by the framework. More... | |
| virtual StatusCode | sysEndRun () |
| endRun method invoked by the framework. More... | |
| virtual const std::string & | name () const |
| The identifying name of the algorithm object. More... | |
| virtual const std::string & | version () const |
| The version of the algorithm. More... | |
| virtual StatusCode | configure () |
| Dummy implementation of IStateful::configure() method. More... | |
| virtual StatusCode | terminate () |
| Dummy implementation of IStateful::terminate() method. More... | |
| virtual StatusCode | start () |
| the default (empty) implementation of IStateful::start() method More... | |
| virtual StatusCode | stop () |
| the default (empty) implementation of IStateful::stop() method More... | |
| virtual StatusCode | reinitialize () |
| the default (empty) implementation of IStateful::reinitialize() method More... | |
| virtual StatusCode | restart () |
| the default (empty) implementation of IStateful::restart() method More... | |
| virtual bool | isExecuted () const |
| Has this algorithm been executed since the last reset? More... | |
| virtual void | setExecuted (bool state) |
| Set the executed flag to the specified state. More... | |
| virtual void | resetExecuted () |
| Reset the executed state of the Algorithm for the duration of the current event. More... | |
| virtual StatusCode | beginRun () |
| Algorithm begin run. More... | |
| virtual StatusCode | endRun () |
| Algorithm end run. This method is called at the end of the event loop. More... | |
| virtual Gaudi::StateMachine::State | FSMState () const |
| returns the current state of the algorithm More... | |
| virtual Gaudi::StateMachine::State | targetFSMState () const |
| returns the state the algorithm will be in after the ongoing transition More... | |
| virtual bool | isEnabled () const |
| Is this algorithm enabled or disabled? More... | |
| virtual bool | filterPassed () const |
| Did this algorithm pass or fail its filter criterion for the last event? More... | |
| virtual void | setFilterPassed (bool state) |
| Set the filter passed flag to the specified state. More... | |
| int | errorCount () const |
| Get the number of failures of the algorithm. More... | |
| template<class T > | |
| StatusCode | service (const std::string &name, T *&psvc, bool createIf=true) const |
| Access a service by name, creating it if it doesn't already exist. More... | |
| template<class T > | |
| StatusCode | service (const std::string &svcType, const std::string &svcName, T *&psvc) const |
| Access a service by name and type, creating it if it doesn't already exist. More... | |
| SmartIF< IService > | service (const std::string &name, const bool createIf=true, const bool quiet=false) const |
| Return a pointer to the service identified by name (or "type/name") More... | |
| void | setOutputLevel (int level) |
| Set the output level for current algorithm. More... | |
| SmartIF< IAuditorSvc > & | auditorSvc () const |
| The standard auditor service.May not be invoked before sysInitialize() has been invoked. More... | |
| SmartIF< IChronoStatSvc > & | chronoSvc () const |
| The standard Chrono & Stat service, Return a pointer to the service if present. More... | |
| SmartIF< IChronoStatSvc > & | chronoStatService () const |
| Obsoleted name, kept due to the backwards compatibility. More... | |
| SmartIF< IDataProviderSvc > & | detSvc () const |
| The standard detector data service. More... | |
| SmartIF< IDataProviderSvc > & | detDataService () const |
| Obsoleted name, kept due to the backwards compatibility. More... | |
| SmartIF< IConversionSvc > & | detCnvSvc () const |
| The standard detector data persistency conversion service. More... | |
| SmartIF< IConversionSvc > & | detDataCnvService () const |
| Obsoleted name, kept due to the backwards compatibility. More... | |
| SmartIF< IDataProviderSvc > & | eventSvc () const |
| The standard event data service. More... | |
| SmartIF< IDataProviderSvc > & | evtSvc () const |
| shortcut for method eventSvc More... | |
| SmartIF< IDataProviderSvc > & | eventDataService () const |
| Obsoleted name, kept due to the backwards compatibility. More... | |
| SmartIF< IConversionSvc > & | eventCnvSvc () const |
| The standard event data persistency conversion service. More... | |
| SmartIF< IConversionSvc > & | eventDataCnvService () const |
| Obsoleted name, kept due to the backwards compatibility. More... | |
| SmartIF< IHistogramSvc > & | histoSvc () const |
| The standard histogram service. More... | |
| SmartIF< IHistogramSvc > & | histogramDataService () const |
| Obsoleted name, kept due to the backwards compatibility. More... | |
| SmartIF< IMessageSvc > & | msgSvc () const |
| The standard message service. More... | |
| SmartIF< IMessageSvc > & | messageService () const |
| Obsoleted name, kept due to the backwards compatibility. More... | |
| SmartIF< INTupleSvc > & | ntupleSvc () const |
| The standard N tuple service. More... | |
| SmartIF< INTupleSvc > & | ntupleService () const |
| Obsoleted name, kept due to the backwards compatibility. More... | |
| SmartIF< IRndmGenSvc > & | randSvc () const |
| AIDA-based NTuple service Returns a pointer to the AIDATuple service if present. More... | |
| SmartIF< IToolSvc > & | toolSvc () const |
| The standard ToolSvc service, Return a pointer to the service if present. More... | |
| SmartIF< IExceptionSvc > & | exceptionSvc () const |
| Get the exception Service. More... | |
| SmartIF< IAlgContextSvc > & | contextSvc () const |
| get Algorithm Context Service More... | |
| SmartIF< ISvcLocator > & | serviceLocator () const |
| The standard service locator. More... | |
| SmartIF< ISvcLocator > & | svcLoc () const |
| shortcut for method serviceLocator More... | |
| bool | registerContext () const |
| register for Algorithm Context Service? More... | |
| StatusCode | createSubAlgorithm (const std::string &type, const std::string &name, Algorithm *&pSubAlg) |
| Create a sub algorithm. More... | |
| std::vector< Algorithm * > * | subAlgorithms () const |
| List of sub-algorithms. Returns a pointer to a vector of (sub) Algorithms. More... | |
| virtual StatusCode | setProperty (const Property &p) |
| Implementation of IProperty::setProperty. More... | |
| virtual StatusCode | setProperty (const std::string &s) |
| Implementation of IProperty::setProperty. More... | |
| virtual StatusCode | setProperty (const std::string &n, const std::string &v) |
| Implementation of IProperty::setProperty. More... | |
| virtual StatusCode | getProperty (Property *p) const |
| Implementation of IProperty::getProperty. More... | |
| virtual const Property & | getProperty (const std::string &name) const |
| Implementation of IProperty::getProperty. More... | |
| virtual StatusCode | getProperty (const std::string &n, std::string &v) const |
| Implementation of IProperty::getProperty. More... | |
| virtual const std::vector< Property * > & | getProperties () const |
| Implementation of IProperty::getProperties. More... | |
| virtual bool | hasProperty (const std::string &name) const |
| Implementation of IProperty::hasProperty. More... | |
| StatusCode | setProperties () |
| Set the algorithm's properties. More... | |
| template<class T > | |
| Property * | declareProperty (const std::string &name, T &property, const std::string &doc="none") const |
| Declare the named property. More... | |
| Property * | declareRemoteProperty (const std::string &name, IProperty *rsvc, const std::string &rname="") const |
| Declare remote named properties. More... | |
| SmartIF< IMonitorSvc > & | monitorSvc () const |
| Access the monitor service. More... | |
| template<class T > | |
| void | declareInfo (const std::string &name, const T &var, const std::string &desc) const |
| Declare monitoring information. More... | |
| void | declareInfo (const std::string &name, const std::string &format, const void *var, int size, const std::string &desc) const |
| Declare monitoring information (special case) More... | |
| template<class TYPE > | |
| StatusCode | setProperty (const std::string &name, const TYPE &value) |
| set the property form the value More... | |
Public Member Functions inherited from extend_interfaces3< IAlgorithm, IProperty, IStateful > | |
| virtual | ~extend_interfaces3 () |
| Virtual destructor. More... | |
Public Member Functions inherited from IAlgorithm | |
| DeclareInterfaceID (IAlgorithm, 4, 0) | |
| InterfaceID. More... | |
Public Member Functions inherited from INamedInterface | |
| DeclareInterfaceID (INamedInterface, 1, 0) | |
| InterfaceID. More... | |
| virtual | ~INamedInterface () |
| Virtual destructor (always needed for abstract classes). More... | |
Public Member Functions inherited from IInterface | |
| virtual void * | i_cast (const InterfaceID &) const =0 |
| main cast function More... | |
| virtual std::vector< std::string > | getInterfaceNames () const =0 |
| Returns a vector of strings containing the names of all the implemented interfaces. More... | |
| virtual unsigned long | addRef ()=0 |
| Increment the reference count of Interface instance. More... | |
| virtual unsigned long | release ()=0 |
| Release Interface instance. More... | |
| virtual unsigned long | refCount () const =0 |
| Current reference count. More... | |
| virtual StatusCode | queryInterface (const InterfaceID &ti, void **pp)=0 |
| Set the void** to the pointer to the requested interface of the instance. More... | |
| virtual | ~IInterface () |
| Virtual destructor. More... | |
Public Member Functions inherited from IProperty | |
| DeclareInterfaceID (IProperty, 2, 1) | |
| InterfaceID. More... | |
Public Member Functions inherited from IStateful | |
| DeclareInterfaceID (IStateful, 1, 0) | |
| InterfaceID. More... | |
| virtual | ~IStateful () |
Protected Member Functions | |
| StatusCode | decodeAcceptAlgs () |
| Decode list of Algorithms that this stream accepts. More... | |
| void | acceptAlgsHandler (Property &theProp) |
| Handler for AcceptAlgs Property. More... | |
| StatusCode | decodeRequireAlgs () |
| Decode list of Algorithms that this stream requires. More... | |
| void | requireAlgsHandler (Property &theProp) |
| Handler for RequireAlgs Property. More... | |
| StatusCode | decodeVetoAlgs () |
| Decode list of Algorithms that this stream is vetoed by. More... | |
| void | vetoAlgsHandler (Property &theProp) |
| Handler for VetoAlgs Property. More... | |
| Algorithm * | decodeAlgorithm (const std::string &theName) |
| Decode a single algorithm name. More... | |
| StatusCode | decodeAlgorithms (StringArrayProperty &theNames, std::vector< Algorithm * > *theAlgs) |
| Decode specified list of Algorithms. More... | |
| bool | isEventAccepted () const |
| Test whether this event should be output. More... | |
| DataStoreItem * | findItem (const std::string &path) |
| Find single item identified by its path (exact match) More... | |
| virtual StatusCode | writeObjects () |
| Select the different objects and write them to file. More... | |
| virtual bool | hasInput () const |
| Tell if the instance has been configured with input items or not. More... | |
Protected Member Functions inherited from Algorithm | |
| bool | isInitialized () const |
| Has the Algorithm already been initialized? More... | |
| bool | isFinalized () const |
| Has the Algorithm already been finalized? More... | |
| int | outputLevel () const |
| retrieve the Algorithm output level More... | |
| IntegerProperty & | outputLevelProperty () |
| Accessor for the Message level property. More... | |
| void | initOutputLevel (Property &prop) |
| callback for output level property More... | |
Protected Attributes | |
| SmartIF< IIncidentSvc > | m_incidentSvc |
| Reference to the incident service. More... | |
| bool | m_doPreLoad |
| Flag indicating whether data pre-loading should be performed. More... | |
| bool | m_doPreLoadOpt |
| Flag indicating whether optional items should be preloaded. More... | |
| bool | m_verifyItems |
| Flag to indicate that item consistency should be checked. More... | |
| std::string | m_storeName |
| Name of the service managing the data store. More... | |
| std::string | m_persName |
| Name of the persistency service capable to write data from the store. More... | |
| std::string | m_output |
| Name of the output file specification. More... | |
| std::string | m_outputName |
| Name of the output file. More... | |
| std::string | m_outputType |
| Output type: NEW(NEW,CREATE,WRITE,RECREATE), UPDATE) More... | |
| OutputStreamAgent * | m_agent |
| Keep reference of agent. More... | |
| SmartIF< IDataProviderSvc > | m_pDataProvider |
| Keep reference to the data provider service. More... | |
| SmartIF< IDataManagerSvc > | m_pDataManager |
| Keep reference to the data manager service. More... | |
| SmartIF< IConversionSvc > | m_pConversionSvc |
| Keep reference to the data conversion service. More... | |
| DataStoreItem * | m_currentItem |
| Keep track of the current item. More... | |
| ItemNames | m_itemNames |
| Vector of item names. More... | |
| Items | m_itemList |
| Vector of items to be saved to this stream. More... | |
| ItemNames | m_optItemNames |
| Vector of item names. More... | |
| Items | m_optItemList |
| Vector of optional items to be saved to this stream. More... | |
| AlgDependentItemNames | m_algDependentItemList |
| Mapping between algorithm names, and a list of items for which, if the algorithm in question accepted the event, they should be also stored. More... | |
| AlgDependentItems | m_algDependentItems |
| Items to be saved for specific algorithms. More... | |
| IDataSelector | m_objects |
| Collection of objects being selected. More... | |
| int | m_events |
| Number of events written to this output stream. More... | |
| StringArrayProperty | m_acceptNames |
| Vector of names of Algorithms that this stream accepts. More... | |
| StringArrayProperty | m_requireNames |
| Vector of names of Algorithms that this stream requires. More... | |
| StringArrayProperty | m_vetoNames |
| Vector of names of Algorithms that this stream is vetoed by. More... | |
| std::vector< Algorithm * > * | m_acceptAlgs |
| Vector of Algorithms that this stream accepts. More... | |
| std::vector< Algorithm * > * | m_requireAlgs |
| Vector of Algorithms that this stream requires. More... | |
| std::vector< Algorithm * > * | m_vetoAlgs |
| Vector of Algorithms that this stream is vetoed by. More... | |
| bool | m_fireIncidents |
| should I fire incidents for writing opening/closing etc? More... | |
Additional Inherited Members | |
Static Public Member Functions inherited from IInterface | |
| static const InterfaceID & | interfaceID () |
| Return an instance of InterfaceID identifying the interface. More... | |
A small to stream Data I/O.
Author: M.Frank author R. Lambert Version: 1.0
Definition at line 27 of file OutputStream.h.
| typedef std::map< std::string, ItemNames > OutputStream::AlgDependentItemNames |
Definition at line 32 of file OutputStream.h.
| typedef std::map< Algorithm*, Items > OutputStream::AlgDependentItems |
Definition at line 31 of file OutputStream.h.
| typedef std::vector<std::string> OutputStream::ItemNames |
Definition at line 30 of file OutputStream.h.
| typedef std::vector<DataStoreItem*> OutputStream::Items |
Definition at line 29 of file OutputStream.h.
| OutputStream::OutputStream | ( | const std::string & | name, |
| ISvcLocator * | pSvcLocator | ||
| ) |
Standard algorithm Constructor.
in the baseclass, always fire the incidents by default in e.g. RecordStream this will be set to false, and configurable
in the baseclass, always fire the incidents by default in RecordStream this will be set to false, and configurable
Definition at line 30 of file OutputStream.cpp.
|
virtual |
Standard Destructor.
Definition at line 74 of file OutputStream.cpp.
|
protected |
Handler for AcceptAlgs Property.
Definition at line 556 of file OutputStream.cpp.
| void OutputStream::addItem | ( | Items & | itms, |
| const std::string & | descriptor | ||
| ) |
Add item to output streamer list.
Definition at line 440 of file OutputStream.cpp.
| void OutputStream::clearItems | ( | Items & | itms | ) |
Clear item list.
Definition at line 420 of file OutputStream.cpp.
| void OutputStream::clearSelection | ( | ) |
Clear list of selected objects.
Definition at line 415 of file OutputStream.cpp.
|
virtual |
Store agent's classback.
Definition at line 310 of file OutputStream.cpp.
|
virtual |
Collect all objects to be written to the output stream.
Reimplemented in InputCopyStream.
Definition at line 328 of file OutputStream.cpp.
|
virtual |
Definition at line 471 of file OutputStream.cpp.
|
protected |
Decode list of Algorithms that this stream accepts.
Definition at line 549 of file OutputStream.cpp.
|
protected |
Decode a single algorithm name.
Definition at line 594 of file OutputStream.cpp.
|
protected |
Decode specified list of Algorithms.
Definition at line 632 of file OutputStream.cpp.
|
protected |
Decode list of Algorithms that this stream requires.
Definition at line 564 of file OutputStream.cpp.
|
protected |
Decode list of Algorithms that this stream is vetoed by.
Definition at line 579 of file OutputStream.cpp.
|
virtual |
Working entry point.
Implements IAlgorithm.
Reimplemented in SequentialOutputStream, RecordStream, and RunRecordStream.
Definition at line 204 of file OutputStream.cpp.
|
virtual |
Terminate OutputStream.
Reimplemented from Algorithm.
Reimplemented in TagCollectionStream, InputCopyStream, RecordStream, and RunRecordStream.
Definition at line 189 of file OutputStream.cpp.
|
protected |
Find single item identified by its path (exact match)
Definition at line 429 of file OutputStream.cpp.
|
protectedvirtual |
Tell if the instance has been configured with input items or not.
Reimplemented in InputCopyStream.
Definition at line 724 of file OutputStream.cpp.
|
virtual |
Initialize OutputStream.
Reimplemented from Algorithm.
Reimplemented in TagCollectionStream, and InputCopyStream.
Definition at line 82 of file OutputStream.cpp.
|
protected |
Test whether this event should be output.
Definition at line 678 of file OutputStream.cpp.
|
protected |
Handler for RequireAlgs Property.
Definition at line 571 of file OutputStream.cpp.
|
inline |
Return the list of selected objects.
Definition at line 148 of file OutputStream.h.
|
protected |
Handler for VetoAlgs Property.
Definition at line 586 of file OutputStream.cpp.
|
protectedvirtual |
Select the different objects and write them to file.
Reimplemented in TagCollectionStream, and SequentialOutputStream.
Definition at line 230 of file OutputStream.cpp.
|
protected |
Vector of Algorithms that this stream accepts.
Definition at line 86 of file OutputStream.h.
|
protected |
Vector of names of Algorithms that this stream accepts.
Definition at line 80 of file OutputStream.h.
|
protected |
Keep reference of agent.
Definition at line 53 of file OutputStream.h.
|
protected |
Mapping between algorithm names, and a list of items for which, if the algorithm in question accepted the event, they should be also stored.
Definition at line 72 of file OutputStream.h.
|
protected |
Items to be saved for specific algorithms.
Definition at line 74 of file OutputStream.h.
|
protected |
Keep track of the current item.
Definition at line 61 of file OutputStream.h.
|
protected |
Flag indicating whether data pre-loading should be performed.
Definition at line 37 of file OutputStream.h.
|
protected |
Flag indicating whether optional items should be preloaded.
Definition at line 39 of file OutputStream.h.
|
protected |
Number of events written to this output stream.
Definition at line 78 of file OutputStream.h.
|
protected |
should I fire incidents for writing opening/closing etc?
Definition at line 123 of file OutputStream.h.
|
protected |
Reference to the incident service.
Definition at line 35 of file OutputStream.h.
|
protected |
Vector of items to be saved to this stream.
Definition at line 65 of file OutputStream.h.
|
protected |
Vector of item names.
Definition at line 63 of file OutputStream.h.
|
protected |
Collection of objects being selected.
Definition at line 76 of file OutputStream.h.
|
protected |
Vector of optional items to be saved to this stream.
Definition at line 69 of file OutputStream.h.
|
protected |
Vector of item names.
Definition at line 67 of file OutputStream.h.
|
protected |
Name of the output file specification.
Definition at line 47 of file OutputStream.h.
|
protected |
Name of the output file.
Definition at line 49 of file OutputStream.h.
|
protected |
Output type: NEW(NEW,CREATE,WRITE,RECREATE), UPDATE)
Definition at line 51 of file OutputStream.h.
|
protected |
Keep reference to the data conversion service.
Definition at line 59 of file OutputStream.h.
|
protected |
Keep reference to the data manager service.
Definition at line 57 of file OutputStream.h.
|
protected |
Keep reference to the data provider service.
Definition at line 55 of file OutputStream.h.
|
protected |
Name of the persistency service capable to write data from the store.
Definition at line 45 of file OutputStream.h.
|
protected |
Vector of Algorithms that this stream requires.
Definition at line 88 of file OutputStream.h.
|
protected |
Vector of names of Algorithms that this stream requires.
Definition at line 82 of file OutputStream.h.
|
protected |
Name of the service managing the data store.
Definition at line 43 of file OutputStream.h.
|
protected |
Flag to indicate that item consistency should be checked.
Definition at line 41 of file OutputStream.h.
|
protected |
Vector of Algorithms that this stream is vetoed by.
Definition at line 90 of file OutputStream.h.
|
protected |
Vector of names of Algorithms that this stream is vetoed by.
Definition at line 84 of file OutputStream.h.