The Gaudi Framework  v30r1 (5d4f4ae2)
GaudiAlgorithm Class Reference

The useful base class for data processing algorithms. More...

#include <GaudiAlg/GaudiAlgorithm.h>

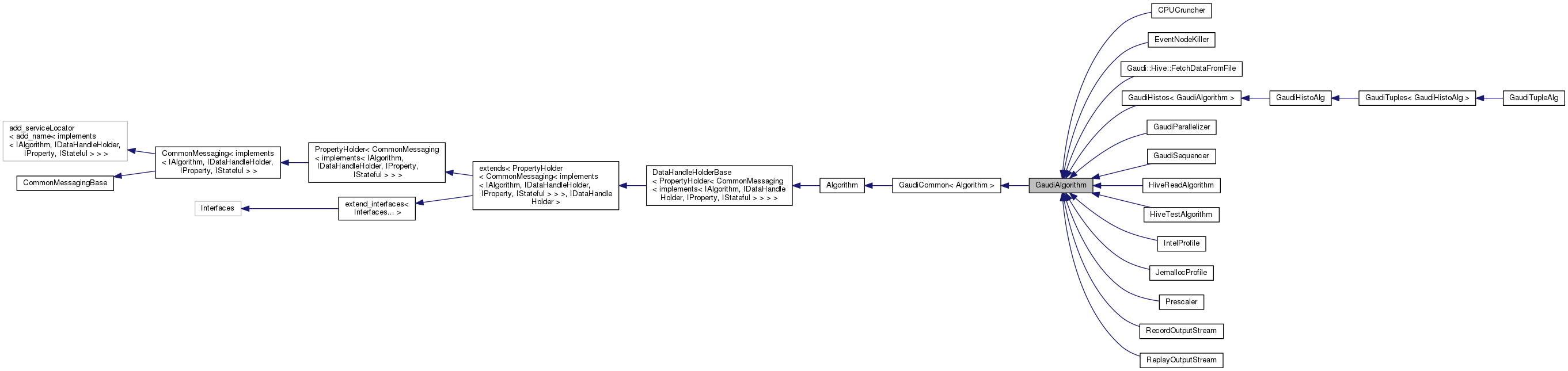
Inheritance diagram for GaudiAlgorithm:
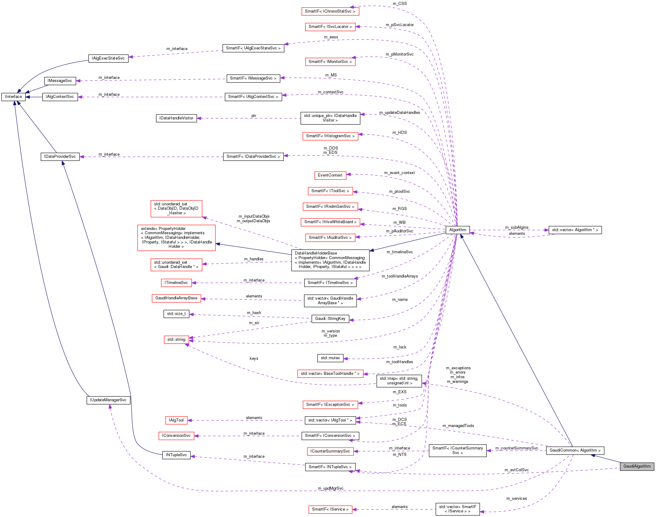
Collaboration diagram for GaudiAlgorithm:

Public Member Functions

StatusCode initialize () override
 standard initialization method More...
 
StatusCode execute () override
 standard execution method More...
 
StatusCode finalize () override
 standard finalization method More...
 
StatusCode sysExecute (const EventContext &ctx) override
 the generic actions for the execution. More...
 
void put (IDataProviderSvc *svc, DataObject *object, const std::string &address, const bool useRootInTES=true) const
 Register a data object or container into Gaudi Event Transient Store. More...
 
void put (DataObject *object, const std::string &address, const bool useRootInTES=true) const
 Register a data object or container into Gaudi Event Transient Store. More...
 
template<class TYPE >
Gaudi::Utils::GetData< TYPE >::return_type get (IDataProviderSvc *svc, const std::string &location, const bool useRootInTES=true) const
 Templated access to the data in Gaudi Transient Store. More...
 
template<class TYPE >
Gaudi::Utils::GetData< TYPE >::return_type getIfExists (IDataProviderSvc *svc, const std::string &location, const bool useRootInTES=true) const
 Templated access to the data in Gaudi Transient Store. More...
 
template<class TYPE >
Gaudi::Utils::GetData< TYPE >::return_type get (const std::string &location, const bool useRootInTES=true) const
 Templated access to the data from Gaudi Event Transient Store. More...
 
template<class TYPE >
Gaudi::Utils::GetData< TYPE >::return_type getIfExists (const std::string &location, const bool useRootInTES=true) const
 Templated access to the data in Gaudi Transient Store. More...
 
template<class TYPE >
TYPE * getDet (IDataProviderSvc *svc, const std::string &location) const
 Templated access to the detector data from the Gaudi Detector Transient Store. More...
 
template<class TYPE >
Gaudi::Utils::GetData< TYPE >::return_type getDetIfExists (IDataProviderSvc *svc, const std::string &location) const
 Templated access to the detector data from the Gaudi Detector Transient Store. More...
 
template<class TYPE >
TYPE * getDet (const std::string &location) const
 Templated access to the detector data from the Gaudi Detector Transient Store. More...
 
template<class TYPE >
Gaudi::Utils::GetData< TYPE >::return_type getDetIfExists (const std::string &location) const
 Templated access to the detector data from the Gaudi Detector Transient Store. More...
 
template<class TYPE >
bool exist (IDataProviderSvc *svc, const std::string &location, const bool useRootInTES=true) const
 Check the existence of a data object or container in the Gaudi Transient Event Store. More...
 
template<class TYPE >
bool exist (const std::string &location, const bool useRootInTES=true) const
 Check the existence of a data object or container in the Gaudi Transient Event Store. More...
 
template<class TYPE >
bool existDet (IDataProviderSvc *svc, const std::string &location) const
 Check the existence of detector objects in the Gaudi Transient Detector Store. More...
 
template<class TYPE >
bool existDet (const std::string &location) const
 Check the existence of detector objects in the Gaudi Transient Detector Store. More...
 
template<class TYPE , class TYPE2 >
Gaudi::Utils::GetData< TYPE >::return_type getOrCreate (IDataProviderSvc *svc, const std::string &location, const bool useRootInTES=true) const
 Get the existing data object from Gaudi Event Transient store. More...
 
template<class TYPE , class TYPE2 >
Gaudi::Utils::GetData< TYPE >::return_type getOrCreate (const std::string &location, const bool useRootInTES=true) const
 Get the existing data object from Gaudi Event Transient store. More...
 
 GaudiAlgorithm (const std::string &name, ISvcLocator *pSvcLocator)
 Standard constructor (protected) More...
 
SmartIF< INTupleSvc > & evtColSvc () const
 Access the standard event collection service. More...
 
 GaudiAlgorithm (const GaudiAlgorithm &)=delete
 
GaudiAlgorithmoperator= (const GaudiAlgorithm &)=delete
 
- Public Member Functions inherited from GaudiCommon< Algorithm >
Gaudi::Utils::GetData< TYPE >::return_type get (IDataProviderSvc *svc, const std::string &location, const bool useRootInTES=true) const
 Templated access to the data in Gaudi Transient Store. More...
 
Gaudi::Utils::GetData< TYPE >::return_type getIfExists (IDataProviderSvc *svc, const std::string &location, const bool useRootInTES=true) const
 Quicker version of the get function which bypasses the check on the retrieved data. More...
 
bool exist (IDataProviderSvc *svc, const std::string &location, const bool useRootInTES=true) const
 Check the existence of a data object or container in the Gaudi Transient Event Store. More...
 
Gaudi::Utils::GetData< TYPE >::return_type getOrCreate (IDataProviderSvc *svc, const std::string &location, const bool useRootInTES=true) const
 Get the existing data object from Gaudi Event Transient store. More...
 
DataObjectput (IDataProviderSvc *svc, DataObject *object, const std::string &location, const bool useRootInTES=true) const
 Register a data object or container into Gaudi Event Transient Store. More...
 
TOOL * tool (const std::string &type, const std::string &name, const IInterface *parent=0, bool create=true) const
 Useful method for the easy location of tools. More...
 
TOOL * tool (const std::string &type, const IInterface *parent=0, bool create=true) const
 A useful method for the easy location of tools. More...
 
SmartIF< SERVICE > svc (const std::string &name, const bool create=true) const
 A useful method for the easy location of services. More...
 
IUpdateManagerSvcupdMgrSvc () const
 Short-cut to locate the Update Manager Service. More...
 
WARN_UNUSED StatusCode Error (const std::string &msg, const StatusCode st=StatusCode::FAILURE, const size_t mx=10) const
 Print the error message and return with the given StatusCode. More...
 
WARN_UNUSED StatusCode Warning (const std::string &msg, const StatusCode st=StatusCode::FAILURE, const size_t mx=10) const
 Print the warning message and return with the given StatusCode. More...
 
WARN_UNUSED StatusCode Info (const std::string &msg, const StatusCode st=StatusCode::SUCCESS, const size_t mx=10) const
 Print the info message and return with the given StatusCode. More...
 
WARN_UNUSED StatusCode Print (const std::string &msg, const StatusCode st=StatusCode::SUCCESS, const MSG::Level lev=MSG::INFO) const
 Print the message and return with the given StatusCode. More...
 
void Assert (const bool ok, const std::string &message="", const StatusCode sc=StatusCode(StatusCode::FAILURE, true)) const
 Assertion - throw exception if the given condition is not fulfilled. More...
 
void Assert (const bool ok, const char *message, const StatusCode sc=StatusCode(StatusCode::FAILURE, true)) const
 Assertion - throw exception if the given condition is not fulfilled. More...
 
void Exception (const std::string &msg, const GaudiException &exc, const StatusCode sc=StatusCode(StatusCode::FAILURE, true)) const
 Create and (re)-throw a given GaudiException. More...
 
void Exception (const std::string &msg, const std::exception &exc, const StatusCode sc=StatusCode(StatusCode::FAILURE, true)) const
 Create and (re)-throw a given exception. More...
 
void Exception (const std::string &msg="no message", const StatusCode sc=StatusCode(StatusCode::FAILURE, true)) const
 Create and throw an exception with the given message. More...
 
const Statisticscounters () const
 accessor to all counters More...
 
StatEntitycounter (const std::string &tag) const
 accessor to certain counter by name More...
 
bool typePrint () const
 Insert the actual C++ type of the algorithm/tool in the messages ? More...
 
bool propsPrint () const
 Print properties at initialization ? More...
 
bool statPrint () const
 Print statistical counters at finalization ? More...
 
bool errorsPrint () const
 Print error counters at finalization ? More...
 
long printStat (const MSG::Level level=MSG::ALWAYS) const
 perform the actual printout of statistical counters More...
 
long printErrors (const MSG::Level level=MSG::ALWAYS) const
 perform the actual printout of error counters More...
 
long printProps (const MSG::Level level=MSG::ALWAYS) const
 perform the actual printout of properties More...
 
void registerCondition (const std::string &condition, StatusCode(CallerClass::*mf)()=nullptr)
 register the current instance to the UpdateManagerSvc as a consumer for a condition. More...
 
void registerCondition (const std::string &condition, CondType *&condPtrDest, StatusCode(CallerClass::*mf)()=NULL)
 register the current instance to the UpdateManagerSvc as a consumer for a condition. More...
 
void registerCondition (char *condition, StatusCode(CallerClass::*mf)()=NULL)
 just to avoid conflicts with the version using a pointer to a template class. More...
 
void registerCondition (TargetClass *condition, StatusCode(CallerClass::*mf)()=NULL)
 register the current instance to the UpdateManagerSvc as a consumer for a condition. More...
 
StatusCode runUpdate ()
 asks the UpdateManagerSvc to perform an update of the instance (if needed) without waiting the next BeginEvent incident. More...
 
 GaudiCommon (const std::string &name, ISvcLocator *pSvcLocator)
 Algorithm constructor - the SFINAE constraint below ensures that this is constructor is only defined if PBASE derives from Algorithm. More...
 
 GaudiCommon (const std::string &type, const std::string &name, const IInterface *ancestor)
 Tool constructor - SFINAE-ed to insure this constructor is only defined if PBASE derives from AlgTool. More...
 
StatusCode initialize () override
 standard initialization method More...
 
StatusCode finalize () override
 standard finalization method More...
 
StatusCode release (const IInterface *interface) const
 Manual forced (and 'safe') release of the active tool or service. More...
 
const Servicesservices () const
 get the list of aquired services More...
 
const std::stringcontext () const
 Returns the "context" string. Used to identify different processing states. More...
 
const std::stringrootInTES () const
 Returns the "rootInTES" string. More...
 
const std::string fullTESLocation (const std::string &location, const bool useRootInTES) const
 Returns the full correct event location given the rootInTes settings. More...
 
- Public Member Functions inherited from Algorithm
 Algorithm (const std::string &name, ISvcLocator *svcloc, const std::string &version=PACKAGE_VERSION)
 Constructor. More...
 
StatusCode sysStart () override
 Reinitialization method invoked by the framework. More...
 
StatusCode sysInitialize () override
 Initialization method invoked by the framework. More...
 
StatusCode sysReinitialize () override
 Reinitialization method invoked by the framework. More...
 
StatusCode sysRestart () override
 Restart method invoked by the framework. More...
 
StatusCode sysExecute (const EventContext &ctx) override
 The actions to be performed by the algorithm on an event. More...
 
StatusCode sysStop () override
 System stop. More...
 
StatusCode sysFinalize () override
 System finalization. More...
 
StatusCode sysBeginRun () override
 beginRun method invoked by the framework. More...
 
StatusCode sysEndRun () override
 endRun method invoked by the framework. More...
 
const std::stringname () const override
 The identifying name of the algorithm object. More...
 
const Gaudi::StringKeynameKey () const override
 
const std::stringtype () const override
 The type of the algorithm object. More...
 
void setType (const std::string &type) override
 
const std::stringversion () const override
 
unsigned int index () const override
 
StatusCode configure () override
 Dummy implementation of IStateful::configure() method. More...
 
StatusCode terminate () override
 Dummy implementation of IStateful::terminate() method. More...
 
StatusCode initialize () override
 the default (empty) implementation of IStateful::initialize() method More...
 
StatusCode start () override
 the default (empty) implementation of IStateful::start() method More...
 
StatusCode stop () override
 the default (empty) implementation of IStateful::stop() method More...
 
StatusCode finalize () override
 the default (empty) implementation of IStateful::finalize() method More...
 
StatusCode reinitialize () override
 the default (empty) implementation of IStateful::reinitialize() method More...
 
StatusCode restart () override
 the default (empty) implementation of IStateful::restart() method More...
 
Gaudi::StateMachine::State FSMState () const override
 returns the current state of the algorithm More...
 
Gaudi::StateMachine::State targetFSMState () const override
 returns the state the algorithm will be in after the ongoing transition More...
 
bool isExecuted () const override
 Has this algorithm been executed since the last reset? More...
 
void setExecuted (bool state) const override
 Set the executed flag to the specified state. More...
 
void resetExecuted () override
 Reset the executed state of the Algorithm for the duration of the current event. More...
 
StatusCode beginRun () override
 Algorithm begin run. More...
 
StatusCode endRun () override
 Algorithm end run. This method is called at the end of the event loop. More...
 
bool isEnabled () const override
 Is this algorithm enabled or disabled? More...
 
bool isSequence () const override
 Are we a Sequence? More...
 
bool filterPassed () const override
 Did this algorithm pass or fail its filter criterion for the last event? More...
 
void setFilterPassed (bool state) const override
 Set the filter passed flag to the specified state. More...
 
unsigned int errorCount () const
 Get the number of failures of the algorithm. More...
 
template<class T >
StatusCode service (const std::string &name, T *&psvc, bool createIf=true) const
 Access a service by name, creating it if it doesn't already exist. More...
 
template<class T >
StatusCode service (const std::string &svcType, const std::string &svcName, T *&psvc) const
 Access a service by name and type, creating it if it doesn't already exist. More...
 
SmartIF< IServiceservice (const std::string &name, const bool createIf=true, const bool quiet=false) const
 Return a pointer to the service identified by name (or "type/name") More...
 
template<class T >
SmartIF< T > service (const std::string &name, bool createIf=true, bool quiet=false) const
 
SmartIF< IAuditorSvc > & auditorSvc () const
 The standard auditor service.May not be invoked before sysInitialize() has been invoked. More...
 
SmartIF< IChronoStatSvc > & chronoSvc () const
 The standard Chrono & Stat service, Return a pointer to the service if present. More...
 
SmartIF< IChronoStatSvc > & chronoStatService () const
 
SmartIF< IDataProviderSvc > & detSvc () const
 The standard detector data service. More...
 
SmartIF< IDataProviderSvc > & detDataService () const
 
SmartIF< IConversionSvc > & detCnvSvc () const
 The standard detector data persistency conversion service. More...
 
SmartIF< IConversionSvc > & detDataCnvService () const
 
SmartIF< IDataProviderSvc > & eventSvc () const
 The standard event data service. More...
 
SmartIF< IDataProviderSvc > & evtSvc () const
 shortcut for method eventSvc More...
 
SmartIF< IDataProviderSvc > & eventDataService () const
 
SmartIF< IConversionSvc > & eventCnvSvc () const
 The standard event data persistency conversion service. More...
 
SmartIF< IConversionSvc > & eventDataCnvService () const
 
SmartIF< IHistogramSvc > & histoSvc () const
 The standard histogram service. More...
 
SmartIF< IHistogramSvc > & histogramDataService () const
 
SmartIF< INTupleSvc > & ntupleSvc () const
 The standard N tuple service. More...
 
SmartIF< INTupleSvc > & ntupleService () const
 
SmartIF< IRndmGenSvc > & randSvc () const
 The standard RandomGen service, Return a pointer to the service if present. More...
 
SmartIF< IToolSvc > & toolSvc () const
 The standard ToolSvc service, Return a pointer to the service if present. More...
 
SmartIF< IExceptionSvc > & exceptionSvc () const
 Get the exception Service. More...
 
SmartIF< IAlgContextSvc > & contextSvc () const
 get Algorithm Context Service More...
 
SmartIF< ITimelineSvc > & timelineSvc () const
 
SmartIF< ISvcLocator > & serviceLocator () const override
 The standard service locator. More...
 
SmartIF< ISvcLocator > & svcLoc () const
 shortcut for method serviceLocator More...
 
SmartIF< IHiveWhiteBoard > & whiteboard () const
 
SmartIF< IAlgExecStateSvc > & algExecStateSvc () const
 
bool registerContext () const
 register for Algorithm Context Service? More...
 
StatusCode createSubAlgorithm (const std::string &type, const std::string &name, Algorithm *&pSubAlg)
 Create a sub algorithm. More...
 
const std::vector< Algorithm * > * subAlgorithms () const
 List of sub-algorithms. Returns a pointer to a vector of (sub) Algorithms. More...
 
std::vector< Algorithm * > * subAlgorithms ()
 List of sub-algorithms. Returns a pointer to a vector of (sub) Algorithms. More...
 
StatusCode setProperties ()
 Set the algorithm's properties. More...
 
template<class T >
Gaudi::Details::PropertyBasedeclareProperty (const std::string &name, ToolHandle< T > &hndl, const std::string &doc="none")
 
template<class T >
Gaudi::Details::PropertyBasedeclareProperty (const std::string &name, ToolHandleArray< T > &hndlArr, const std::string &doc="none")
 
SmartIF< IMonitorSvc > & monitorSvc () const
 Access the monitor service. More...
 
template<class T >
void declareInfo (const std::string &name, const T &var, const std::string &desc) const
 Declare monitoring information. More...
 
void declareInfo (const std::string &name, const std::string &format, const void *var, int size, const std::string &desc) const
 Declare monitoring information (special case) More...
 
const EventContextgetContext () const override
 get the context More...
 
virtual void acceptDHVisitor (IDataHandleVisitor *) const override
 
void commitHandles () override
 
void registerTool (IAlgTool *tool) const
 
void deregisterTool (IAlgTool *tool) const
 
template<class T >
StatusCode declareTool (ToolHandle< T > &handle, std::string toolTypeAndName, bool createIf=true)
 
template<class T >
void addToolsArray (ToolHandleArray< T > &hndlArr)
 
const std::vector< IAlgTool * > & tools () const
 
bool isIOBound () const
 
void setIOBound (bool value)
 
unsigned int cardinality () const override
 Return the cardinality. More...
 
const std::vector< std::string > & neededResources () const override
 
std::ostreamtoControlFlowExpression (std::ostream &os) const override
 Produce string represention of the control flow expression. More...
 
- Public Member Functions inherited from DataHandleHolderBase< PropertyHolder< CommonMessaging< implements< IAlgorithm, IDataHandleHolder, IProperty, IStateful > > > >
std::vector< Gaudi::DataHandle * > inputHandles () const override
 
std::vector< Gaudi::DataHandle * > outputHandles () const override
 
virtual const DataObjIDCollextraInputDeps () const override
 
virtual const DataObjIDCollextraOutputDeps () const override
 
void declare (Gaudi::DataHandle &handle) override
 
void renounce (Gaudi::DataHandle &handle) override
 
const DataObjIDCollinputDataObjs () const override
 
const DataObjIDColloutputDataObjs () const override
 
void addDependency (const DataObjID &id, const Gaudi::DataHandle::Mode &mode) override
 
- Public Member Functions inherited from extends< PropertyHolder< CommonMessaging< implements< IAlgorithm, IDataHandleHolder, IProperty, IStateful > > >, IDataHandleHolder >
void * i_cast (const InterfaceID &tid) const override
 Implementation of IInterface::i_cast. More...
 
StatusCode queryInterface (const InterfaceID &ti, void **pp) override
 Implementation of IInterface::queryInterface. More...
 
std::vector< std::stringgetInterfaceNames () const override
 Implementation of IInterface::getInterfaceNames. More...
 
- Public Member Functions inherited from PropertyHolder< CommonMessaging< implements< IAlgorithm, IDataHandleHolder, IProperty, IStateful > > >
 PropertyHolder ()=default
 
Gaudi::Details::PropertyBasedeclareProperty (Gaudi::Details::PropertyBase &prop)
 Declare a property. More...
 
Gaudi::Details::PropertyBasedeclareProperty (const std::string &name, TYPE &value, const std::string &doc="none")
 Helper to wrap a regular data member and use it as a regular property. More...
 
Gaudi::Details::PropertyBasedeclareProperty (const std::string &name, Gaudi::Property< TYPE, VERIFIER, HANDLERS > &prop, const std::string &doc="none")
 Declare a PropertyBase instance setting name and documentation. More...
 
Gaudi::Details::PropertyBasedeclareRemoteProperty (const std::string &name, IProperty *rsvc, const std::string &rname="")
 Declare a remote property. More...
 
StatusCode setProperty (const Gaudi::Details::PropertyBase &p) override
 set the property form another property More...
 
StatusCode setProperty (const std::string &s) override
 set the property from the formatted string More...
 
StatusCode setProperty (const std::string &n, const std::string &v) override
 set the property from name and the value More...
 
StatusCode setProperty (const std::string &name, const TYPE &value)
 set the property form the value More...
 
StatusCode getProperty (Gaudi::Details::PropertyBase *p) const override
 get the property More...
 
const Gaudi::Details::PropertyBasegetProperty (const std::string &name) const override
 get the property by name More...
 
StatusCode getProperty (const std::string &n, std::string &v) const override
 convert the property to the string More...
 
const std::vector< Gaudi::Details::PropertyBase * > & getProperties () const override
 get all properties More...
 
bool hasProperty (const std::string &name) const override
 Return true if we have a property with the given name. More...
 
 PropertyHolder (const PropertyHolder &)=delete
 
PropertyHolderoperator= (const PropertyHolder &)=delete
 
- Public Member Functions inherited from CommonMessagingBase
virtual ~CommonMessagingBase ()=default
 Virtual destructor. More...
 
const SmartIF< IMessageSvc > & msgSvc () const
 The standard message service. More...
 
MsgStreammsgStream () const
 Return an uninitialized MsgStream. More...
 
MsgStreammsgStream (const MSG::Level level) const
 Predefined configurable message stream for the efficient printouts. More...
 
MsgStreamalways () const
 shortcut for the method msgStream(MSG::ALWAYS) More...
 
MsgStreamfatal () const
 shortcut for the method msgStream(MSG::FATAL) More...
 
MsgStreamerr () const
 shortcut for the method msgStream(MSG::ERROR) More...
 
MsgStreamerror () const
 shortcut for the method msgStream(MSG::ERROR) More...
 
MsgStreamwarning () const
 shortcut for the method msgStream(MSG::WARNING) More...
 
MsgStreaminfo () const
 shortcut for the method msgStream(MSG::INFO) More...
 
MsgStreamdebug () const
 shortcut for the method msgStream(MSG::DEBUG) More...
 
MsgStreamverbose () const
 shortcut for the method msgStream(MSG::VERBOSE) More...
 
MsgStreammsg () const
 shortcut for the method msgStream(MSG::INFO) More...
 
MSG::Level msgLevel () const
 get the cached level (originally extracted from the embedded MsgStream) More...
 
MSG::Level outputLevel () const __attribute__((deprecated))
 Backward compatibility function for getting the output level. More...
 
bool msgLevel (MSG::Level lvl) const
 get the output level from the embedded MsgStream More...
 

Private Member Functions

 GaudiAlgorithm ()
 

Private Attributes

SmartIF< INTupleSvcm_evtColSvc
 Event Tag Collection Service. More...
 
Gaudi::Property< std::vector< std::string > > m_vetoObjs
 
Gaudi::Property< std::vector< std::string > > m_requireObjs
 

Additional Inherited Members

- Public Types inherited from Algorithm
typedef Gaudi::PluginService::Factory< IAlgorithm *, const std::string &, ISvcLocator * > Factory
 
- Public Types inherited from extends< PropertyHolder< CommonMessaging< implements< IAlgorithm, IDataHandleHolder, IProperty, IStateful > > >, IDataHandleHolder >
using base_class = extends
 Typedef to this class. More...
 
using extend_interfaces_base = extend_interfaces< Interfaces... >
 Typedef to the base of this class. More...
 
- Public Types inherited from PropertyHolder< CommonMessaging< implements< IAlgorithm, IDataHandleHolder, IProperty, IStateful > > >
using PropertyHolderImpl = PropertyHolder< CommonMessaging< implements< IAlgorithm, IDataHandleHolder, IProperty, IStateful > > >
 Typedef used to refer to this class from derived classes, as in. More...
 
- Public Types inherited from CommonMessaging< implements< IAlgorithm, IDataHandleHolder, IProperty, IStateful > >
using base_class = CommonMessaging
 
- Public Types inherited from extend_interfaces< Interfaces... >
using ext_iids = typename Gaudi::interface_list_cat< typename Interfaces::ext_iids... >::type
 take union of the ext_iids of all Interfaces... More...
 
- Public Attributes inherited from Algorithm
friend AlgorithmManager
 
- Protected Types inherited from GaudiCommon< Algorithm >
using base_class = Algorithm
 
typedef tbb::concurrent_unordered_map< std::string, StatEntityStatistics
 the actual type of general counters More...
 
typedef std::map< std::string, unsigned int > Counter
 the actual type error/warning counter More...
 
typedef std::vector< IAlgTool * > AlgTools
 storage for active tools More...
 
typedef std::vector< SmartIF< IService > > Services
 storage for active services More...
 
- Protected Member Functions inherited from GaudiCommon< Algorithm >
StatusCode releaseTool (const IAlgTool *tool) const
 manual forced (and 'safe') release of the tool More...
 
StatusCode releaseSvc (const IInterface *svc) const
 manual forced (and 'safe') release of the service More...
 
- Protected Member Functions inherited from Algorithm
std::vector< IAlgTool * > & tools ()
 
bool isInitialized () const override
 Has the Algorithm already been initialized? More...
 
bool isFinalized () const override
 Has the Algorithm already been finalized? More...
 
void setIndex (const unsigned int &idx) override
 set instantiation index of Alg More...
 
AlgExecStateexecState (const EventContext &ctx) const
 reference to AlgExecState of Alg More...
 
- Protected Member Functions inherited from DataHandleHolderBase< PropertyHolder< CommonMessaging< implements< IAlgorithm, IDataHandleHolder, IProperty, IStateful > > > >
void initDataHandleHolder ()
 initializes all handles - called by the sysInitialize method of any descendant of this More...
 
- Protected Member Functions inherited from PropertyHolder< CommonMessaging< implements< IAlgorithm, IDataHandleHolder, IProperty, IStateful > > >
Gaudi::Details::PropertyBaseproperty (const std::string &name) const
 
- Protected Member Functions inherited from CommonMessaging< implements< IAlgorithm, IDataHandleHolder, IProperty, IStateful > >
MSG::Level setUpMessaging ()
 Set up local caches. More...
 
MSG::Level resetMessaging ()
 Reinitialize internal states. More...
 
void updateMsgStreamOutputLevel (int level)
 Update the output level of the cached MsgStream. More...
 
- Protected Attributes inherited from GaudiCommon< Algorithm >
SmartIF< ICounterSummarySvcm_counterSummarySvc
 a pointer to the CounterSummarySvc More...
 
- Protected Attributes inherited from Algorithm
std::unique_ptr< IDataHandleVisitorm_updateDataHandles
 Hook for for derived classes to provide a custom visitor for data handles. More...
 
- Protected Attributes inherited from DataHandleHolderBase< PropertyHolder< CommonMessaging< implements< IAlgorithm, IDataHandleHolder, IProperty, IStateful > > > >
DataObjIDColl m_inputDataObjs
 
DataObjIDColl m_outputDataObjs
 
- Static Protected Attributes inherited from GaudiCommon< Algorithm >
static const bool IgnoreRootInTES
 Simple definition to be used with the new useRootInTES argument get<TYPE> and put methods. More...
 
static const bool UseRootInTES
 Simple definition to be used with the new useRootInTES argument get<TYPE> and put methods. More...
 

Detailed Description

The useful base class for data processing algorithms.

Small extension of ordinary the Algorithm base class.

This base class allows "easy"(=="1 line") access to tools and services. This access is safe in the sense that there is no need to worry about the reference counts for tools and services.

The base class allows "easy" (=="1 line") access to data in Gaudi Transient Stores. The functionality includes the checking of the presence of the data at the given location, checking the validity of the data, retrieval of valid data and "forced" retrieve of valid data (create if there is no data).

The base class allows to perform an easy error, warning and exception treatments, including the accumulated statistics of exceptions, errors and warnings.

The base class also includes utilities for general statistical counters.

It has been reported that usage of this base class results in significant shrinkage of existing code lines.

Attention
See also the class GaudiCommon, which implements some of the common functionality between GaudiTool and GaudiAlgorithm.
Author
Vanya BELYAEV Ivan..nosp@m.Bely.nosp@m.aev@i.nosp@m.tep..nosp@m.ru
Chris Jones Chris.nosp@m.toph.nosp@m.er.Ro.nosp@m.b.Jo.nosp@m.nes@c.nosp@m.ern..nosp@m.ch
Date
30/06/2001

Definition at line 94 of file GaudiAlgorithm.h.

Constructor & Destructor Documentation

GaudiAlgorithm::GaudiAlgorithm ( const std::string name,
ISvcLocator pSvcLocator 
)

Standard constructor (protected)

See also
Algorithm
Parameters
namename of the algorithm
pSvcLocatorpointer to Service Locator

Definition at line 35 of file GaudiAlgorithm.cpp.

36  : GaudiCommon<Algorithm>( name, pSvcLocator )
37 {
38  setProperty( "RegisterForContextService", true ).ignore();
39 }
const std::string & name() const override
The identifying name of the algorithm object.
Definition: Algorithm.cpp:737
StatusCode setProperty(const Gaudi::Details::PropertyBase &p) override
set the property form another property
void ignore() const
Definition: StatusCode.h:84
GaudiAlgorithm::GaudiAlgorithm ( const GaudiAlgorithm )
delete
GaudiAlgorithm::GaudiAlgorithm ( )
private

Member Function Documentation

SmartIF< INTupleSvc > & GaudiAlgorithm::evtColSvc ( ) const

Access the standard event collection service.

Returns
pointer to the event collection service

Definition at line 76 of file GaudiAlgorithm.cpp.

77 {
78  if ( !m_evtColSvc ) {
79  m_evtColSvc = svc<INTupleSvc>( "EvtTupleSvc", true );
80  }
81  //
82  return m_evtColSvc;
83 }
SmartIF< INTupleSvc > m_evtColSvc
Event Tag Collection Service.
StatusCode GaudiAlgorithm::execute ( )
override

standard execution method

See also
Algorithm
IAlgorithm
Returns
status code

Definition at line 72 of file GaudiAlgorithm.cpp.

72 { return Error( "Default GaudiAlgorithm execute method called !!" ); }
WARN_UNUSED StatusCode Error(const std::string &msg, const StatusCode st=StatusCode::FAILURE, const size_t mx=10) const
Print the error message and return with the given StatusCode.
template<class TYPE >
bool GaudiAlgorithm::exist ( IDataProviderSvc svc,
const std::string location,
const bool  useRootInTES = true 
) const
inline

Check the existence of a data object or container in the Gaudi Transient Event Store.

bool a1 = exist<DataObject>( evtSvc(), "/Event/MyObject" ) ;
bool a2 = exist<MyHits> ( evtSvc(), "/Event/MyHits" ) ;
Attention
The method respects the setting of the job option RootInTES by prepending the value of this to the data location that is passed. The default setting for RootInTES is "" so has no effect. This behavior can be suppressed by passing the argument useRootInTES = false
Parameters
svcPointer to data service (data provider)
locationAddress in Gaudi Transient Event Store
useRootInTESFlag to turn on(TRUE) off(FALSE) the use of the RootInTES location property
Returns
Boolean indicating status of the request
Return values
trueData object or container exists and implements a proper interface
trueFailed to locate the data object or container

Definition at line 488 of file GaudiAlgorithm.h.

489  {
490  return GaudiCommon<Algorithm>::exist<TYPE>( svc, location, useRootInTES );
491  }
Implements the common functionality between GaudiTools and GaudiAlgorithms.
Definition: GaudiCommon.h:100
SmartIF< SERVICE > svc(const std::string &name, const bool create=true) const
A useful method for the easy location of services.
template<class TYPE >
bool GaudiAlgorithm::exist ( const std::string location,
const bool  useRootInTES = true 
) const
inline

Check the existence of a data object or container in the Gaudi Transient Event Store.

bool a1 = exist<DataObject>( "/Event/MyObject" ) ;
bool a2 = exist<MyHits> ( "/Event/MyHits" ) ;
Attention
The method respects the setting of the job option RootInTES by prepending the value of this to the data location that is passed. The default setting for RootInTES is "" so has no effect. This behavior can be suppressed by passing the argument useRootInTES = false
Parameters
locationAddress in Gaudi Transient Event Store
useRootInTESFlag to turn on(TRUE) off(FALSE) the use of the RootInTES location property
Returns
Boolean indicating status of the request
Return values
trueData object or container exists and implements a proper interface
trueFailed to locate the data object or container

Definition at line 519 of file GaudiAlgorithm.h.

520  {
521  return GaudiCommon<Algorithm>::exist<TYPE>( evtSvc(), location, useRootInTES );
522  }
SmartIF< IDataProviderSvc > & evtSvc() const
shortcut for method eventSvc
Definition: Algorithm.h:281
Implements the common functionality between GaudiTools and GaudiAlgorithms.
Definition: GaudiCommon.h:100
template<class TYPE >
bool GaudiAlgorithm::existDet ( IDataProviderSvc svc,
const std::string location 
) const
inline

Check the existence of detector objects in the Gaudi Transient Detector Store.

bool a1 = existDet<DataObject> ( detSvc(), "/dd/Structure/MyObject" ) ;
bool a2 = existDet<Material> ( detSvc(), "/dd/Structure/Material/Air" ) ;
Parameters
svcPointer to data service (data provider)
locationAddress in Gaudi Transient Detector Store
Returns
Boolean indicating status of the request
Return values
trueDetector object exists and implements a proper interface
falseFailed to locate the data object

Definition at line 541 of file GaudiAlgorithm.h.

542  {
543  return GaudiCommon<Algorithm>::exist<TYPE>( svc, location, false );
544  }
Implements the common functionality between GaudiTools and GaudiAlgorithms.
Definition: GaudiCommon.h:100
SmartIF< SERVICE > svc(const std::string &name, const bool create=true) const
A useful method for the easy location of services.
template<class TYPE >
bool GaudiAlgorithm::existDet ( const std::string location) const
inline

Check the existence of detector objects in the Gaudi Transient Detector Store.

bool a1 = existDet<DataObject> ( "/dd/Structure/MyObject" ) ;
bool a2 = existDet<Material> ( "/dd/Structure/Material/Air" ) ;
Parameters
locationAddress in Gaudi Transient Detector Store
Returns
Boolean indicating status of the request
Return values
trueDetector object exists and implements a proper interface
falseFailed to locate the data object

Definition at line 562 of file GaudiAlgorithm.h.

563  {
564  return GaudiCommon<Algorithm>::exist<TYPE>( detSvc(), location, false );
565  }
SmartIF< IDataProviderSvc > & detSvc() const
The standard detector data service.
Definition: Algorithm.cpp:793
Implements the common functionality between GaudiTools and GaudiAlgorithms.
Definition: GaudiCommon.h:100
StatusCode GaudiAlgorithm::finalize ( )
override

standard finalization method

See also
Algorithm
IAlgorithm
Returns
status code

Definition at line 59 of file GaudiAlgorithm.cpp.

60 {
61  if ( msgLevel( MSG::DEBUG ) ) debug() << "Finalize base class GaudiAlgorithm" << endmsg;
62 
63  // reset pointers
65 
66  // finalize the base class and return
68 }
SmartIF< INTupleSvc > m_evtColSvc
Event Tag Collection Service.
StatusCode finalize() override
standard finalization method
MsgStream & debug() const
shortcut for the method msgStream(MSG::DEBUG)
void reset(TYPE *ptr=nullptr)
Set the internal pointer to the passed one disposing of the old one.
Definition: SmartIF.h:92
MSG::Level msgLevel() const
get the cached level (originally extracted from the embedded MsgStream)
MsgStream & endmsg(MsgStream &s)
MsgStream Modifier: endmsg. Calls the output method of the MsgStream.
Definition: MsgStream.h:209
template<class TYPE >
Gaudi::Utils::GetData<TYPE>::return_type GaudiAlgorithm::get ( IDataProviderSvc svc,
const std::string location,
const bool  useRootInTES = true 
) const
inline

Templated access to the data in Gaudi Transient Store.

Quick and safe access to the data in Gaudi transient store. The method located the data at given address and perform the debug printout about located data

MCHits* hits = get<MCHits>( evtSvc() , "/Event/MC/Hits" );
Attention
The method respects the setting of the job option RootInTES by prepending the value of this to the data location that is passed. The default setting for RootInTES is "" so has no effect. This behavior can be suppressed by passing the argument useRootInTES = false
See also
IDataProviderSvc
SmartDataPtr
Exceptions
GaudiExceptionfor Invalid Data Provider Service
GaudiExceptionfor invalid/unavailable data
Parameters
svcPointer to data service (data provider)
locationdata location/address in Gaudi Transient Store
useRootInTESFlag to turn on(TRUE) off(FALSE) the use of the RootInTES location property
Returns
pointer to the data object

Definition at line 240 of file GaudiAlgorithm.h.

242  {
243  return GaudiCommon<Algorithm>::get<TYPE>( svc, location, useRootInTES );
244  }
Implements the common functionality between GaudiTools and GaudiAlgorithms.
Definition: GaudiCommon.h:100
SmartIF< SERVICE > svc(const std::string &name, const bool create=true) const
A useful method for the easy location of services.
template<class TYPE >
Gaudi::Utils::GetData<TYPE>::return_type GaudiAlgorithm::get ( const std::string location,
const bool  useRootInTES = true 
) const
inline

Templated access to the data from Gaudi Event Transient Store.

Quick and safe access to the data in Gaudi transient store.

The method located the data at the given address and perform the debug printout about located data.

MCParticles* mcps = get<MCParticles>( MCParticleLocation::Default );
Attention
The method respects the setting of the job option RootInTES by prepending the value of this to the data location that is passed. The default setting for RootInTES is "" so has no effect. This behavior can be suppressed by passing the argument useRootInTES = false
Parameters
locationData location/address in Gaudi Transient Store
useRootInTESFlag to turn on(TRUE) off(FALSE) the use of the RootInTES location property
Returns
Pointer to the data object

Definition at line 313 of file GaudiAlgorithm.h.

315  {
316  return GaudiCommon<Algorithm>::get<TYPE>( evtSvc(), location, useRootInTES );
317  }
SmartIF< IDataProviderSvc > & evtSvc() const
shortcut for method eventSvc
Definition: Algorithm.h:281
Implements the common functionality between GaudiTools and GaudiAlgorithms.
Definition: GaudiCommon.h:100
template<class TYPE >
TYPE* GaudiAlgorithm::getDet ( IDataProviderSvc svc,
const std::string location 
) const
inline

Templated access to the detector data from the Gaudi Detector Transient Store.

Quick and safe access to the detector data in Gaudi transient store.

The method located the detector at the given address and perform the debug printout about located detector.

MyDet* mdet = getDet<MyDet>( detSvc() , "/dd/Structure/LHCb/MyDet" );
Parameters
svcPointer to data service (data provider)
locationDetector location/address in Gaudi Transient Store
Returns
Pointer to the detector object

Definition at line 377 of file GaudiAlgorithm.h.

378  {
379  return GaudiCommon<Algorithm>::get<TYPE>( svc, location, false );
380  }
Implements the common functionality between GaudiTools and GaudiAlgorithms.
Definition: GaudiCommon.h:100
SmartIF< SERVICE > svc(const std::string &name, const bool create=true) const
A useful method for the easy location of services.
template<class TYPE >
TYPE* GaudiAlgorithm::getDet ( const std::string location) const
inline

Templated access to the detector data from the Gaudi Detector Transient Store.

Quick and safe access to the detector data in Gaudi transient store.

The method located the detector at the given address and perform the debug printout about located detector.

MyDet* mdet = getDet<MyDet>( "/dd/Structure/LHCb/MyDet" );
Parameters
locationDetector location/address in Gaudi Transient Store
Returns
Pointer to the detector object

Definition at line 429 of file GaudiAlgorithm.h.

430  {
431  return GaudiCommon<Algorithm>::get<TYPE>( detSvc(), location, false );
432  }
SmartIF< IDataProviderSvc > & detSvc() const
The standard detector data service.
Definition: Algorithm.cpp:793
Implements the common functionality between GaudiTools and GaudiAlgorithms.
Definition: GaudiCommon.h:100
template<class TYPE >
Gaudi::Utils::GetData<TYPE>::return_type GaudiAlgorithm::getDetIfExists ( IDataProviderSvc svc,
const std::string location 
) const
inline

Templated access to the detector data from the Gaudi Detector Transient Store.

Quick and safe access to the detector data in Gaudi transient store.

The method located the detector at the given address and perform the debug printout about located detector.

Skips the check on the data as performed by 'get'. No exception is thrown if the data is missing.

MyDet* mdet = getDetIfExists<MyDet>( detSvc() , "/dd/Structure/LHCb/MyDet" );
Parameters
svcPointer to data service (data provider)
locationDetector location/address in Gaudi Transient Store
Returns
Pointer to the detector object
Return values
NULLIf the detector object does not exist.

Definition at line 405 of file GaudiAlgorithm.h.

407  {
408  return GaudiCommon<Algorithm>::getIfExists<TYPE>( svc, location, false );
409  }
Implements the common functionality between GaudiTools and GaudiAlgorithms.
Definition: GaudiCommon.h:100
SmartIF< SERVICE > svc(const std::string &name, const bool create=true) const
A useful method for the easy location of services.
template<class TYPE >
Gaudi::Utils::GetData<TYPE>::return_type GaudiAlgorithm::getDetIfExists ( const std::string location) const
inline

Templated access to the detector data from the Gaudi Detector Transient Store.

Quick and safe access to the detector data in Gaudi transient store.

The method located the detector at the given address and perform the debug printout about located detector.

Skips the check on the data as performed by 'get'. No exception is thrown if the data is missing.

MyDet* mdet = getDetIfExists<MyDet>( "/dd/Structure/LHCb/MyDet" );
Parameters
locationDetector location/address in Gaudi Transient Store
Returns
Pointer to the detector object
Return values
NULLIf the detector object does not exist.

Definition at line 456 of file GaudiAlgorithm.h.

457  {
458  return GaudiCommon<Algorithm>::getIfExists<TYPE>( detSvc(), location, false );
459  }
SmartIF< IDataProviderSvc > & detSvc() const
The standard detector data service.
Definition: Algorithm.cpp:793
Implements the common functionality between GaudiTools and GaudiAlgorithms.
Definition: GaudiCommon.h:100
template<class TYPE >
Gaudi::Utils::GetData<TYPE>::return_type GaudiAlgorithm::getIfExists ( IDataProviderSvc svc,
const std::string location,
const bool  useRootInTES = true 
) const
inline

Templated access to the data in Gaudi Transient Store.

Quick and safe access to the data in Gaudi transient store. The method located the data at given address and perform the debug printout about located data.

Skips the check on the data as performed by 'get'. No exception is thrown if the data is missing.

MCHits* hits = getIfExists<MCHits>( evtSvc() , "/Event/MC/Hits" );
Attention
The method respects the setting of the job option RootInTES by prepending the value of this to the data location that is passed. The default setting for RootInTES is "" so has no effect. This behavior can be suppressed by passing the argument useRootInTES = false
See also
IDataProviderSvc
SmartDataPtr
Parameters
svcPointer to data service (data provider)
locationdata location/address in Gaudi Transient Store
useRootInTESFlag to turn on(TRUE) off(FALSE) the use of the RootInTES location property
Returns
pointer to the data object.
Return values
NULLIf data does not exist.

Definition at line 281 of file GaudiAlgorithm.h.

282  {
283  return GaudiCommon<Algorithm>::getIfExists<TYPE>( svc, location, useRootInTES );
284  }
Implements the common functionality between GaudiTools and GaudiAlgorithms.
Definition: GaudiCommon.h:100
SmartIF< SERVICE > svc(const std::string &name, const bool create=true) const
A useful method for the easy location of services.
template<class TYPE >
Gaudi::Utils::GetData<TYPE>::return_type GaudiAlgorithm::getIfExists ( const std::string location,
const bool  useRootInTES = true 
) const
inline

Templated access to the data in Gaudi Transient Store.

Quick and safe access to the data in Gaudi transient store. The method located the data at given address and perform the debug printout about located data.

Skips the check on the data as performed by 'get'. No exception is thrown if the data is missing.

MCHits* hits = getIfExists<MCHits>( "/Event/MC/Hits" );
Attention
The method respects the setting of the job option RootInTES by prepending the value of this to the data location that is passed. The default setting for RootInTES is "" so has no effect. This behavior can be suppressed by passing the argument useRootInTES = false
See also
IDataProviderSvc
SmartDataPtr
Parameters
locationdata location/address in Gaudi Transient Store
useRootInTESFlag to turn on(TRUE) off(FALSE) the use of the RootInTES location property
Returns
pointer to the data object.
Return values
NULLIf data does not exist.

Definition at line 352 of file GaudiAlgorithm.h.

354  {
355  return GaudiCommon<Algorithm>::getIfExists<TYPE>( evtSvc(), location, useRootInTES );
356  }
SmartIF< IDataProviderSvc > & evtSvc() const
shortcut for method eventSvc
Definition: Algorithm.h:281
Implements the common functionality between GaudiTools and GaudiAlgorithms.
Definition: GaudiCommon.h:100
template<class TYPE , class TYPE2 >
Gaudi::Utils::GetData<TYPE>::return_type GaudiAlgorithm::getOrCreate ( IDataProviderSvc svc,
const std::string location,
const bool  useRootInTES = true 
) const
inline

Get the existing data object from Gaudi Event Transient store.

Alternatively, create new object and register it in TES and return if object does not exist.

MyHits* hits = getOrCreate<MyHits,MyHits>( evtSvc() , "/Event/MyHits" ) ;
Attention
The method respects the setting of the job option RootInTES by prepending the value of this to the data location that is passed. The default setting for RootInTES is "" so has no effect. This behavior can be suppressed by passing the argument useRootInTES = false
Exceptions
GaudiExceptionfor Invalid Data Provider Service
GaudiExceptionfor invalid/unavailable data
Parameters
svcPointer to data service (data provider)
locationLocation in Gaudi Transient Event Store
useRootInTESFlag to turn on(TRUE) off(FALSE) the use of the RootInTES location property
Returns
A valid pointer to the object

Definition at line 596 of file GaudiAlgorithm.h.

597  {
598  return GaudiCommon<Algorithm>::getOrCreate<TYPE, TYPE2>( svc, location, useRootInTES );
599  }
Implements the common functionality between GaudiTools and GaudiAlgorithms.
Definition: GaudiCommon.h:100
SmartIF< SERVICE > svc(const std::string &name, const bool create=true) const
A useful method for the easy location of services.
template<class TYPE , class TYPE2 >
Gaudi::Utils::GetData<TYPE>::return_type GaudiAlgorithm::getOrCreate ( const std::string location,
const bool  useRootInTES = true 
) const
inline

Get the existing data object from Gaudi Event Transient store.

Alternatively, create new object and register it in TES and return if object does not exist.

MyHits* hits = getOrCreate<MyHits,MyHits>( "/Event/MyHits" ) ;
Attention
The method respects the setting of the job option RootInTES by prepending the value of this to the data location that is passed. The default setting for RootInTES is "" so has no effect. This behavior can be suppressed by passing the argument useRootInTES = false
Exceptions
GaudiExceptionfor Invalid Data Provider Service
GaudiExceptionfor invalid/unavailable data
Parameters
locationLocation in Gaudi Transient Event Store
useRootInTESFlag to turn on(TRUE) off(FALSE) the use of the RootInTES location property
Returns
A valid pointer to the object

Definition at line 628 of file GaudiAlgorithm.h.

630  {
631  return GaudiCommon<Algorithm>::getOrCreate<TYPE, TYPE2>( evtSvc(), location, useRootInTES );
632  }
SmartIF< IDataProviderSvc > & evtSvc() const
shortcut for method eventSvc
Definition: Algorithm.h:281
Implements the common functionality between GaudiTools and GaudiAlgorithms.
Definition: GaudiCommon.h:100
StatusCode GaudiAlgorithm::initialize ( )
override

standard initialization method

See also
Algorithm
IAlgorithm
Returns
status code

Definition at line 43 of file GaudiAlgorithm.cpp.

44 {
45  // initialize the base class
47  if ( sc.isFailure() ) {
48  return sc;
49  }
50 
51  // Add any customisations here, that cannot go in GaudiCommon
52 
53  // return
54  return sc;
55 }
bool isFailure() const
Test for a status code of FAILURE.
Definition: StatusCode.h:61
This class is used for returning status codes from appropriate routines.
Definition: StatusCode.h:26
StatusCode initialize() override
standard initialization method
GaudiAlgorithm& GaudiAlgorithm::operator= ( const GaudiAlgorithm )
delete
void GaudiAlgorithm::put ( IDataProviderSvc svc,
DataObject object,
const std::string address,
const bool  useRootInTES = true 
) const
inline

Register a data object or container into Gaudi Event Transient Store.

MCHits * hits = new MCHits();
put( evtSvc(), hits, "/Event/MC/Hits" );
Attention
The method respects the setting of the job option RootInTES by prepending the value of this to the data location that is passed. The default setting for RootInTES is "" so has no effect. This behavior can be suppressed by passing the argument useRootInTES = false
See also
IDataProviderSvc
Parameters
svcPointer to data provider service
objectData object or container to be registered
addressAddress in Gaudi Event Transient Store ("/Event" could be omitted )
useRootInTESFlag to turn on(TRUE) off(FALSE) the use of the RootInTES location property
Exceptions
GaudiExceptionfor invalid event data service
GaudiExceptionfor invalid object
GaudiExceptionfor error result from event data service
Returns
StatusCode
Return values
StatusCode::SUCCESSData was successfully placed in the TES.
StatusCode::FAILUREFailed to store data in the TES.

Definition at line 165 of file GaudiAlgorithm.h.

167  {
168  GaudiCommon<Algorithm>::put( svc, object, address, useRootInTES );
169  }
DataObject * put(IDataProviderSvc *svc, DataObject *object, const std::string &location, const bool useRootInTES=true) const
Register a data object or container into Gaudi Event Transient Store.
void GaudiAlgorithm::put ( DataObject object,
const std::string address,
const bool  useRootInTES = true 
) const
inline

Register a data object or container into Gaudi Event Transient Store.

See also
IDataProviderSvc
MCHits * hits = new MCHits();
put( hits, "/Event/MC/Hits" );
Attention
The method respects the setting of the job option RootInTES by prepending the value of this to the data location that is passed. The default setting for RootInTES is "" so has no effect. This behavior can be suppressed by passing the argument useRootInTES = false
Parameters
objectData object or container to be registered
addressAddress in Gaudi Event Transient Store ("/Event" could be omitted )
useRootInTESFlag to turn on(TRUE) off(FALSE) the use of the RootInTES location property
Exceptions
GaudiExceptionfor invalid event data service
GaudiExceptionfor invalid object
GaudiExceptionfor error result from event data service
Returns
StatusCode
Return values
StatusCode::SUCCESSData was successfully placed in the TES.
StatusCode::FAILUREFailed to store data in the TES.

Definition at line 202 of file GaudiAlgorithm.h.

203  {
204  GaudiCommon<Algorithm>::put( evtSvc(), object, address, useRootInTES );
205  }
DataObject * put(IDataProviderSvc *svc, DataObject *object, const std::string &location, const bool useRootInTES=true) const
Register a data object or container into Gaudi Event Transient Store.
SmartIF< IDataProviderSvc > & evtSvc() const
shortcut for method eventSvc
Definition: Algorithm.h:281
StatusCode GaudiAlgorithm::sysExecute ( const EventContext ctx)
override

the generic actions for the execution.

See also
Algorithm
IAlgorithm
Algorithm::sysExecute
Returns
status code

< guard/sentry

Definition at line 92 of file GaudiAlgorithm.cpp.

93 {
94  IAlgContextSvc* ctx = nullptr;
95  if ( registerContext() ) {
96  ctx = contextSvc();
97  }
98  // Lock the context
99  Gaudi::Utils::AlgContext cnt( ctx, this );
100 
101  // Do not execute if one or more of the m_vetoObjs exist in TES
103  [&]( const std::string& loc ) { return this->exist<DataObject>( loc ); } );
104  if ( it != std::end( m_vetoObjs ) ) {
105  if ( msgLevel( MSG::DEBUG ) ) debug() << *it << " found, skipping event " << endmsg;
106  return StatusCode::SUCCESS;
107  }
108 
109  // Execute if m_requireObjs is empty
110  // or if one or more of the m_requireObjs exist in TES
111  bool doIt =
113  [&]( const std::string& loc ) { return this->exist<DataObject>( loc ); } );
114 
115  // execute the generic method:
116  if ( doIt ) return Algorithm::sysExecute( evtCtx );
117  return StatusCode::SUCCESS;
118 }
SmartIF< IAlgContextSvc > & contextSvc() const
get Algorithm Context Service
Definition: Algorithm.cpp:802
Helper "sentry" class to automatize the safe register/unregister the algorithm&#39;s context.
T end(T...args)
STL class.
T find_if(T...args)
Gaudi::Property< std::vector< std::string > > m_requireObjs
Gaudi::Property< std::vector< std::string > > m_vetoObjs
MsgStream & debug() const
shortcut for the method msgStream(MSG::DEBUG)
T begin(T...args)
bool registerContext() const
register for Algorithm Context Service?
Definition: Algorithm.h:335
T any_of(T...args)
An abstract interface for Algorithm Context Service.
MSG::Level msgLevel() const
get the cached level (originally extracted from the embedded MsgStream)
MsgStream & endmsg(MsgStream &s)
MsgStream Modifier: endmsg. Calls the output method of the MsgStream.
Definition: MsgStream.h:209
StatusCode sysExecute(const EventContext &ctx) override
The actions to be performed by the algorithm on an event.
Definition: Algorithm.cpp:508

Member Data Documentation

SmartIF<INTupleSvc> GaudiAlgorithm::m_evtColSvc
mutableprivate

Event Tag Collection Service.

Definition at line 662 of file GaudiAlgorithm.h.

Gaudi::Property<std::vector<std::string> > GaudiAlgorithm::m_requireObjs
private
Initial value:
{
this, "RequireObjects", {}, "execute only if one or more of these TES objects exist"}

Definition at line 666 of file GaudiAlgorithm.h.

Gaudi::Property<std::vector<std::string> > GaudiAlgorithm::m_vetoObjs
private
Initial value:
{
this, "VetoObjects", {}, "skip execute if one or more of these TES objects exist"}

Definition at line 664 of file GaudiAlgorithm.h.


The documentation for this class was generated from the following files: