![]() |
The Gaudi Framework
v36r6 (b1ee9983)
|


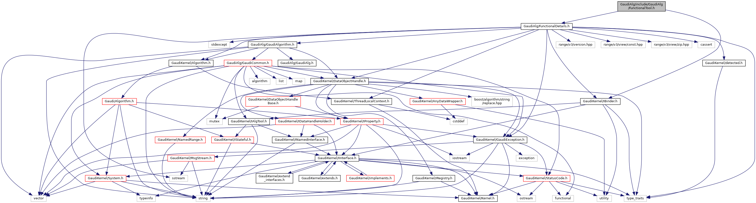
Go to the source code of this file.
Classes | |
| class | Gaudi::Functional::details::ToolBinder< Signature, Traits > |
| class | Gaudi::Functional::details::ToolBinder< Gaudi::Interface::Bind::Box< IFace >(Args const &...), Traits > |
Namespaces | |
| Gaudi | |
| Header file for std:chrono::duration-based Counters. | |
| Gaudi::Functional | |
| Gaudi::Functional::details | |
Macros | |
| #define | GAUDI_FUNCTIONAL_TOOL_BINDER_USES_CREATE |
Typedefs | |
| template<typename Tr , typename Base = FixTESPath<AlgTool>> | |
| using | Gaudi::Functional::details::add_base_t = std::conditional_t< Gaudi::cpp17::is_detected_v< detail2::BaseClass_t, Tr >, Tr, Traits::use_< Tr, BaseClass_t< Base > >> |
| template<typename Signature , typename Traits_ = Traits::use_<Traits::BaseClass_t<AlgTool>>> | |
| using | Gaudi::Functional::ToolBinder = details::ToolBinder< Signature, Traits_ > |
| #define GAUDI_FUNCTIONAL_TOOL_BINDER_USES_CREATE |
Definition at line 15 of file FunctionalTool.h.