![]() |
The Gaudi Framework
v26r1
|
The Application Manager class. More...
#include <src/ApplicationMgr/ApplicationMgr.h>


Public Types | |
| typedef std::list< std::pair < IService *, int > > | ListSvc |
| typedef std::list< std::string > | ListName |
| typedef std::vector< std::string > | VectorName |
Public Types inherited from CommonMessaging< implements4< IAppMgrUI, IEventProcessor, IService, IStateful > > | |
| typedef CommonMessaging | base_class |
| typedef CommonMessaging | base_class |
Public Types inherited from implements4< IAppMgrUI, IEventProcessor, IService, IStateful > | |
| typedef implements4 | base_class |
| Typedef to this class. | |
| typedef implements4 | base_class |
| Typedef to this class. | |
| typedef extend_interfaces4 < IAppMgrUI, IEventProcessor, IService, IStateful > | extend_interfaces_base |
| Typedef to the base of this class. | |
| typedef extend_interfaces4 < IAppMgrUI, IEventProcessor, IService, IStateful > | extend_interfaces_base |
| Typedef to the base of this class. | |
| typedef extend_interfaces_base::ext_iids | interfaces |
| MPL set of all the implemented interfaces. | |
| typedef extend_interfaces_base::ext_iids | interfaces |
| MPL set of all the implemented interfaces. | |
Public Types inherited from extend_interfaces4< I1, I2, I3, I4 > | |
| typedef mpl::fold< typename I1::iid::iids::type, typename mpl::fold< typename I2::iid::iids::type, typename mpl::fold< typename I3::iid::iids::type, typename I4::iid::iids::type, mpl::insert< mpl::_1, mpl::_2 > >::type, mpl::insert< mpl::_1, mpl::_2 > >::type, mpl::insert < mpl::_1, mpl::_2 > >::type | ext_iids |
| MPL set of interfaces extended by this one. | |
| typedef mpl::fold< typename I1::iid::iids::type, typename mpl::fold< typename I2::iid::iids::type, typename mpl::fold< typename I3::iid::iids::type, typename I4::iid::iids::type, mpl::insert< mpl::_1, mpl::_2 > >::type, mpl::insert< mpl::_1, mpl::_2 > >::type, mpl::insert < mpl::_1, mpl::_2 > >::type | ext_iids |
| MPL set of interfaces extended by this one. | |
Public Member Functions | |
| ApplicationMgr (IInterface *=0) | |
| virtual | ~ApplicationMgr () |
| virtual StatusCode | queryInterface (const InterfaceID &iid, void **pinterface) |
| virtual StatusCode | run () |
| virtual StatusCode | configure () |
| virtual StatusCode | terminate () |
| virtual StatusCode | initialize () |
| virtual StatusCode | start () |
| virtual StatusCode | stop () |
| virtual StatusCode | finalize () |
| virtual StatusCode | nextEvent (int maxevt) |
| virtual const std::string & | name () const |
| This is needed to avoid ambiguous calls to name() | |
| virtual StatusCode | executeEvent (void *par) |
| implementation of IEventProcessor::executeEvent(void*) | |
| virtual StatusCode | executeRun (int evtmax) |
| implementation of IEventProcessor::executeRun(int) | |
| virtual StatusCode | stopRun () |
| implementation of IEventProcessor::stopRun() | |
| virtual Gaudi::StateMachine::State | FSMState () const |
| virtual Gaudi::StateMachine::State | targetFSMState () const |
| virtual StatusCode | reinitialize () |
| virtual StatusCode | restart () |
| virtual StatusCode | sysInitialize () |
| virtual StatusCode | sysStart () |
| virtual StatusCode | sysStop () |
| virtual StatusCode | sysFinalize () |
| virtual StatusCode | sysReinitialize () |
| virtual StatusCode | sysRestart () |
| void | SIGoHandler (Property &theProp) |
| void | SIExitHandler (Property &theProp) |
| template<class I > | |
| SmartIF< IComponentManager > & | getManager () |
| SmartIF< ISvcManager > & | svcManager () |
| SmartIF< IAlgManager > & | algManager () |
| virtual SmartIF< ISvcLocator > & | serviceLocator () const |
| Needed to locate the message service. | |
Property handlers | |
| void | evtLoopPropertyHandler (Property &theProp) |
| StatusCode | decodeExtSvcNameList () |
| StatusCode | decodeCreateSvcNameList () |
| void | createSvcNameListHandler (Property &) |
| void | extSvcNameListHandler (Property &theProp) |
| StatusCode | decodeMultiThreadSvcNameList () |
| void | multiThreadSvcNameListHandler (Property &theProp) |
| StatusCode | decodeDllNameList () |
| void | dllNameListHandler (Property &theProp) |
| void | pluginDebugPropertyHandler (Property &theProp) |
| void | initLoopCheckHndlr (Property &) |
Public Member Functions inherited from CommonMessaging< implements4< IAppMgrUI, IEventProcessor, IService, IStateful > > | |
| CommonMessaging (const A1 &a1, const A2 &a2, const A3 &a3) | |
| Templated constructor with 3 arguments. | |
| CommonMessaging (const A1 &a1, const A2 &a2) | |
| Templated constructor with 2 arguments. | |
| CommonMessaging (const A1 &a1) | |
| Templated constructor with 1 argument. | |
| CommonMessaging () | |
| Default constructor. | |
| CommonMessaging (const A1 &a1, const A2 &a2, const A3 &a3) | |
| Templated constructor with 3 arguments. | |
| CommonMessaging (const A1 &a1, const A2 &a2) | |
| Templated constructor with 2 arguments. | |
| CommonMessaging (const A1 &a1) | |
| Templated constructor with 1 argument. | |
| CommonMessaging () | |
| Default constructor. | |
| virtual | ~CommonMessaging () |
| Virtual destructor. | |
| virtual | ~CommonMessaging () |
| Virtual destructor. | |
| SmartIF< IMessageSvc > & | msgSvc () const |
| The standard message service. | |
| SmartIF< IMessageSvc > & | msgSvc () const |
| The standard message service. | |
| MsgStream & | msgStream () const |
| Return an uninitialized MsgStream. | |
| MsgStream & | msgStream (const MSG::Level level) const |
| Predefined configurable message stream for the efficient printouts. | |
| MsgStream & | msgStream () const |
| Return an uninitialized MsgStream. | |
| MsgStream & | msgStream (const MSG::Level level) const |
| Predefined configurable message stream for the efficient printouts. | |
| MsgStream & | always () const |
| shortcut for the method msgStream(MSG::ALWAYS) | |
| MsgStream & | always () const |
| shortcut for the method msgStream(MSG::ALWAYS) | |
| MsgStream & | fatal () const |
| shortcut for the method msgStream(MSG::FATAL) | |
| MsgStream & | fatal () const |
| shortcut for the method msgStream(MSG::FATAL) | |
| MsgStream & | err () const |
| shortcut for the method msgStream(MSG::ERROR) | |
| MsgStream & | err () const |
| shortcut for the method msgStream(MSG::ERROR) | |
| MsgStream & | error () const |
| shortcut for the method msgStream(MSG::ERROR) | |
| MsgStream & | error () const |
| shortcut for the method msgStream(MSG::ERROR) | |
| MsgStream & | warning () const |
| shortcut for the method msgStream(MSG::WARNING) | |
| MsgStream & | warning () const |
| shortcut for the method msgStream(MSG::WARNING) | |
| MsgStream & | info () const |
| shortcut for the method msgStream(MSG::INFO) | |
| MsgStream & | info () const |
| shortcut for the method msgStream(MSG::INFO) | |
| MsgStream & | debug () const |
| shortcut for the method msgStream(MSG::DEBUG) | |
| MsgStream & | debug () const |
| shortcut for the method msgStream(MSG::DEBUG) | |
| MsgStream & | verbose () const |
| shortcut for the method msgStream(MSG::VERBOSE) | |
| MsgStream & | verbose () const |
| shortcut for the method msgStream(MSG::VERBOSE) | |
| MsgStream & | msg () const |
| shortcut for the method msgStream(MSG::INFO) | |
| MsgStream & | msg () const |
| shortcut for the method msgStream(MSG::INFO) | |
| MSG::Level | msgLevel () const |
| get the output level from the embedded MsgStream | |
| bool | msgLevel (MSG::Level lvl) const |
| get the output level from the embedded MsgStream | |
| MSG::Level | msgLevel () const |
| get the output level from the embedded MsgStream | |
| bool | msgLevel (MSG::Level lvl) const |
| get the output level from the embedded MsgStream | |
Protected Types | |
| typedef std::map< unsigned long, SmartIF < IComponentManager > > | ManagersMap |
| Typedef for the map of component managers, the key is the "id" field of the basic InterfaceID of the managed components. | |
Protected Member Functions | |
| StatusCode | declareMultiSvcType (const std::string &name, const std::string &type) |
| declare one or more copies of svc type/name as determined by NoOfThreads | |
| StatusCode | addMultiSvc (const Gaudi::Utils::TypeNameString &typeName, int prio) |
| add one or more copies of svc type/name as determined by NoOfThreads | |
| void | setServiceManager (ISvcManager *) |
| StatusCode | i_startup () |
| Internal startup routine. | |
| StatusCode | GoToState (Gaudi::StateMachine::State state, bool ignoreFailures=false) |
| Reach a state from current state (whichever it is) going through the correct transitions. | |
Protected Member Functions inherited from CommonMessaging< implements4< IAppMgrUI, IEventProcessor, IService, IStateful > > | |
| void | updateMsgStreamOutputLevel (int level) |
| Update the output level of the cached MsgStream. | |
| void | updateMsgStreamOutputLevel (int level) |
| Update the output level of the cached MsgStream. | |
Protected Attributes | |
| ManagersMap | m_managers |
| Map of known component managers. | |
| StringArrayProperty | m_declaredManagers |
| Property to declare the list of known managers. | |
| SmartIF< ISvcManager > | m_svcManager |
| Cached pointer to the manager of services. | |
| SmartIF< IAlgManager > | m_algManager |
| Cached pointer to the manager of algorithms. | |
| DLLClassManager * | m_classManager |
| Reference to the class manager. | |
| SmartIF< ISvcLocator > | m_svcLocator |
| Reference to its own service locator. | |
| IntegerProperty | m_SIGo |
| For SI's "Go" command via callback. | |
| IntegerProperty | m_SIExit |
| For SI's "Exit" command via callback. | |
| StringArrayProperty | m_topAlgNameList |
| List of top level algorithms names. | |
| StringArrayProperty | m_outStreamNameList |
| List of output stream names. | |
| StringProperty | m_outStreamType |
| Output stream type (obsolete?) | |
| StringProperty | m_messageSvcType |
| MessageSvc type. | |
| StringProperty | m_jobOptionsSvcType |
| JobOptionsSvc type. | |
| ListSvc | m_topSvcList |
| List of top level services. | |
| ListName | m_topSvcNameList |
| List of top level services names. | |
| std::string | m_name |
| Name. | |
| Gaudi::StateMachine::State | m_state |
| Internal State. | |
| Gaudi::StateMachine::State | m_targetState |
| Internal State. | |
| VectorName | m_defServices |
| Vector default services names. | |
| VectorName | m_svcMapping |
| Default mapping of services. | |
| VectorName | m_svcOptMapping |
| Default mapping of services. | |
| PropertyMgr * | m_propertyMgr |
| Reference to Property Manager. | |
| SmartIF< IMessageSvc > | m_messageSvc |
| Reference to the message service. | |
| SmartIF< IRunable > | m_runable |
| Reference to the runable object. | |
| SmartIF< IEventProcessor > | m_processingMgr |
| Reference to processing manager object. | |
| SmartIF< IJobOptionsSvc > | m_jobOptionsSvc |
| Reference to JobOption service. | |
| int | m_evtMax |
| Number of events to be processed. | |
| StringArrayProperty | m_extSvcNameList |
| List of external services names. | |
| BooleanProperty | m_extSvcCreates |
| LHCb or ATLAS defn of "ExtSvc". | |
| StringArrayProperty | m_multiThreadSvcNameList |
| List of external services names for which we want a copy per evt thread. | |
| int | m_noOfEvtThreads |
| no of multiThreadSvc copies | |
| StringArrayProperty | m_dllNameList |
| List of DDL's names. | |
| std::string | m_jobOptionsType |
| Source type (e.g. dbase, file...) | |
| std::string | m_jobOptionsPath |
| The "file" to look for properties. | |
| std::string | m_runableType |
| Runable type. | |
| std::string | m_eventLoopMgr |
| Processing manager type. | |
| std::string | m_evtsel |
| Event selection. | |
| std::string | m_histPersName |
| CGL: Name of the Hist Pers Svc. | |
| int | m_outputLevel |
| Message output level. | |
| std::string | m_appName |
| The name of the application. | |
| std::string | m_appVersion |
| The version of the application. | |
| bool | m_actHistory |
| Activate HistorySvc. | |
| bool | m_codeCheck |
| Activate StatusCode checking. | |
| IntegerProperty | m_pluginDebugLevel |
| Debug level for the plugin system. | |
| StringArrayProperty | m_createSvcNameList |
| BooleanProperty | m_auditTools |
| Defaults for auditors. | |
| BooleanProperty | m_auditSvcs |
| BooleanProperty | m_auditAlgs |
| std::map< std::string, std::string > | m_environment |
| Environment variables to set. | |
| BooleanProperty | m_loopCheck |
| For ServiceMgr initialization loop checking. | |
| BooleanProperty | m_stopOnSignal |
| Property to enable/disable the "stop on signal" service (enabled by default). | |
| BooleanProperty | m_stalledEventMonitoring |
| Property to enable/disable the monitoring and reporting of stalled events (enabled by default). | |
| bool | m_propertiesPrint |
| flag to activate the printout of properties | |
| IntegerProperty | m_returnCode |
| Property to record the error conditions occurring during the running. | |
Protected Attributes inherited from CommonMessaging< implements4< IAppMgrUI, IEventProcessor, IService, IStateful > > | |
| SmartIF< IMessageSvc > | m_msgsvc |
| Pointer to the message service;. | |
| std::auto_ptr< MsgStream > | m_msgStream |
| The predefined message stream. | |
| bool | m_streamWithService |
| Flag to create a new MsgStream if it was created without the message service. | |
Private Types | |
| typedef CommonMessaging < implements4< IAppMgrUI, IEventProcessor, IService, IStateful > > | base_class |
Private Attributes | |
| std::vector< std::string > | m_okDlls |
| names of successfully loaded dlls | |
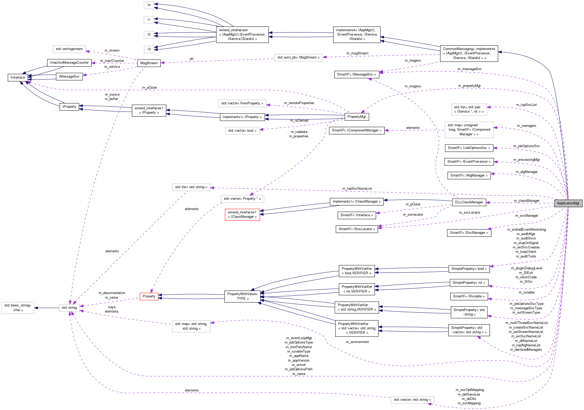
The Application Manager class.
The main purpose of the Application Manager is to steer any data processing application. This includes all data processing applications for LHCb data in all stages: simulation, reconstruction, analysis, high level triggers, etc. Specific implementations of the ApplicationMgr will be developed to cope with the different environments (on-line, off-line, interactive, batch, etc.).
Definition at line 46 of file ApplicationMgr.h.
|
private |
Definition at line 53 of file ApplicationMgr.h.
| typedef std::list<std::string> ApplicationMgr::ListName |
Definition at line 56 of file ApplicationMgr.h.
| typedef std::list<std::pair<IService*,int> > ApplicationMgr::ListSvc |
Definition at line 55 of file ApplicationMgr.h.
|
protected |
Typedef for the map of component managers, the key is the "id" field of the basic InterfaceID of the managed components.
Definition at line 183 of file ApplicationMgr.h.
| typedef std::vector<std::string> ApplicationMgr::VectorName |
Definition at line 57 of file ApplicationMgr.h.
| ApplicationMgr::ApplicationMgr | ( | IInterface * | = 0 | ) |
Definition at line 54 of file ApplicationMgr.cpp.
|
virtual |
Definition at line 165 of file ApplicationMgr.cpp.
|
protected |
add one or more copies of svc type/name as determined by NoOfThreads
Definition at line 1171 of file ApplicationMgr.cpp.
|
inline |
Definition at line 148 of file ApplicationMgr.h.
|
virtual |
Definition at line 307 of file ApplicationMgr.cpp.
| void ApplicationMgr::createSvcNameListHandler | ( | Property & | ) |
Definition at line 1020 of file ApplicationMgr.cpp.
|
protected |
declare one or more copies of svc type/name as determined by NoOfThreads
Definition at line 1138 of file ApplicationMgr.cpp.
| StatusCode ApplicationMgr::decodeCreateSvcNameList | ( | ) |
Definition at line 1030 of file ApplicationMgr.cpp.
| StatusCode ApplicationMgr::decodeDllNameList | ( | ) |
Definition at line 1219 of file ApplicationMgr.cpp.
| StatusCode ApplicationMgr::decodeExtSvcNameList | ( | ) |
Definition at line 1066 of file ApplicationMgr.cpp.
| StatusCode ApplicationMgr::decodeMultiThreadSvcNameList | ( | ) |
Definition at line 1108 of file ApplicationMgr.cpp.
| void ApplicationMgr::dllNameListHandler | ( | Property & | theProp | ) |
Definition at line 1208 of file ApplicationMgr.cpp.
| void ApplicationMgr::evtLoopPropertyHandler | ( | Property & | theProp | ) |
Definition at line 1008 of file ApplicationMgr.cpp.
|
virtual |
implementation of IEventProcessor::executeEvent(void*)
Definition at line 882 of file ApplicationMgr.cpp.
|
virtual |
implementation of IEventProcessor::executeRun(int)
Definition at line 897 of file ApplicationMgr.cpp.
| void ApplicationMgr::extSvcNameListHandler | ( | Property & | theProp | ) |
Definition at line 1055 of file ApplicationMgr.cpp.
|
virtual |
Definition at line 676 of file ApplicationMgr.cpp.
|
virtual |
Definition at line 933 of file ApplicationMgr.cpp.
|
inline |
Definition at line 136 of file ApplicationMgr.h.
|
protected |
Reach a state from current state (whichever it is) going through the correct transitions.
By default, if a transition fails, the chain is interrupted, but the behavior can be changed with the parameter "gnoreFailures"
Definition at line 785 of file ApplicationMgr.cpp.
|
protected |
Internal startup routine.
Definition at line 213 of file ApplicationMgr.cpp.
|
virtual |
Definition at line 531 of file ApplicationMgr.cpp.
| void ApplicationMgr::initLoopCheckHndlr | ( | Property & | ) |
Definition at line 1311 of file ApplicationMgr.cpp.
| void ApplicationMgr::multiThreadSvcNameListHandler | ( | Property & | theProp | ) |
Definition at line 1096 of file ApplicationMgr.cpp.
|
virtual |
This is needed to avoid ambiguous calls to name()
Implements CommonMessaging< implements4< IAppMgrUI, IEventProcessor, IService, IStateful > >.
Definition at line 928 of file ApplicationMgr.cpp.
|
virtual |
Definition at line 619 of file ApplicationMgr.cpp.
| void ApplicationMgr::pluginDebugPropertyHandler | ( | Property & | theProp | ) |
Definition at line 1297 of file ApplicationMgr.cpp.
|
virtual |
Definition at line 176 of file ApplicationMgr.cpp.
|
virtual |
Definition at line 945 of file ApplicationMgr.cpp.
|
virtual |
Definition at line 965 of file ApplicationMgr.cpp.
|
virtual |
|
inlinevirtual |
Needed to locate the message service.
Implements CommonMessaging< implements4< IAppMgrUI, IEventProcessor, IService, IStateful > >.
Definition at line 157 of file ApplicationMgr.h.
|
inlineprotected |
Definition at line 170 of file ApplicationMgr.h.
| void ApplicationMgr::SIExitHandler | ( | Property & | theProp | ) |
Definition at line 998 of file ApplicationMgr.cpp.
| void ApplicationMgr::SIGoHandler | ( | Property & | theProp | ) |
Definition at line 982 of file ApplicationMgr.cpp.
|
virtual |
Definition at line 585 of file ApplicationMgr.cpp.
|
virtual |
Definition at line 638 of file ApplicationMgr.cpp.
|
virtual |
implementation of IEventProcessor::stopRun()
Definition at line 914 of file ApplicationMgr.cpp.
|
inline |
Definition at line 140 of file ApplicationMgr.h.
|
inlinevirtual |
Definition at line 109 of file ApplicationMgr.h.
|
inlinevirtual |
Definition at line 103 of file ApplicationMgr.h.
|
inlinevirtual |
Definition at line 111 of file ApplicationMgr.h.
|
inlinevirtual |
Definition at line 113 of file ApplicationMgr.h.
|
inlinevirtual |
Definition at line 105 of file ApplicationMgr.h.
|
inlinevirtual |
Definition at line 107 of file ApplicationMgr.h.
|
virtual |
Definition at line 937 of file ApplicationMgr.cpp.
|
virtual |
Definition at line 726 of file ApplicationMgr.cpp.
|
protected |
Activate HistorySvc.
Definition at line 250 of file ApplicationMgr.h.
|
protected |
Cached pointer to the manager of algorithms.
Definition at line 195 of file ApplicationMgr.h.
|
protected |
The name of the application.
Definition at line 248 of file ApplicationMgr.h.
|
protected |
The version of the application.
Definition at line 249 of file ApplicationMgr.h.
|
protected |
Definition at line 259 of file ApplicationMgr.h.
|
protected |
Definition at line 258 of file ApplicationMgr.h.
|
protected |
Defaults for auditors.
Definition at line 257 of file ApplicationMgr.h.
|
protected |
Reference to the class manager.
Definition at line 199 of file ApplicationMgr.h.
|
protected |
Activate StatusCode checking.
Definition at line 251 of file ApplicationMgr.h.
|
protected |
Definition at line 254 of file ApplicationMgr.h.
|
protected |
Property to declare the list of known managers.
Definition at line 189 of file ApplicationMgr.h.
|
protected |
Vector default services names.
Definition at line 218 of file ApplicationMgr.h.
|
protected |
List of DDL's names.
Definition at line 240 of file ApplicationMgr.h.
|
protected |
Environment variables to set.
Definition at line 261 of file ApplicationMgr.h.
|
protected |
Processing manager type.
Definition at line 244 of file ApplicationMgr.h.
|
protected |
Number of events to be processed.
Definition at line 232 of file ApplicationMgr.h.
|
protected |
Event selection.
Definition at line 245 of file ApplicationMgr.h.
|
protected |
LHCb or ATLAS defn of "ExtSvc".
Definition at line 234 of file ApplicationMgr.h.
|
protected |
List of external services names.
Definition at line 233 of file ApplicationMgr.h.
|
protected |
CGL: Name of the Hist Pers Svc.
Definition at line 246 of file ApplicationMgr.h.
|
protected |
The "file" to look for properties.
Definition at line 242 of file ApplicationMgr.h.
|
protected |
Reference to JobOption service.
Definition at line 226 of file ApplicationMgr.h.
|
protected |
JobOptionsSvc type.
Definition at line 208 of file ApplicationMgr.h.
|
protected |
Source type (e.g. dbase, file...)
Definition at line 241 of file ApplicationMgr.h.
|
protected |
For ServiceMgr initialization loop checking.
Definition at line 264 of file ApplicationMgr.h.
|
protected |
Map of known component managers.
It contains (at least) the managers for IService and IAlgorithm. IAlgTool and IAuditor are not mandatory (but a missing manager for IAlgTool will probably not allow any job to run).
Definition at line 187 of file ApplicationMgr.h.
|
protected |
Reference to the message service.
Definition at line 223 of file ApplicationMgr.h.
|
protected |
MessageSvc type.
Definition at line 207 of file ApplicationMgr.h.
|
protected |
List of external services names for which we want a copy per evt thread.
Definition at line 237 of file ApplicationMgr.h.
|
protected |
Name.
Definition at line 214 of file ApplicationMgr.h.
|
protected |
no of multiThreadSvc copies
Definition at line 238 of file ApplicationMgr.h.
|
private |
names of successfully loaded dlls
Definition at line 281 of file ApplicationMgr.h.
|
protected |
Message output level.
Definition at line 247 of file ApplicationMgr.h.
|
protected |
List of output stream names.
Definition at line 205 of file ApplicationMgr.h.
|
protected |
Output stream type (obsolete?)
Definition at line 206 of file ApplicationMgr.h.
|
protected |
Debug level for the plugin system.
Definition at line 252 of file ApplicationMgr.h.
|
protected |
Reference to processing manager object.
Definition at line 225 of file ApplicationMgr.h.
|
protected |
flag to activate the printout of properties
Definition at line 275 of file ApplicationMgr.h.
|
protected |
Reference to Property Manager.
Definition at line 222 of file ApplicationMgr.h.
|
protected |
Property to record the error conditions occurring during the running.
Definition at line 278 of file ApplicationMgr.h.
Reference to the runable object.
Definition at line 224 of file ApplicationMgr.h.
|
protected |
Runable type.
Definition at line 243 of file ApplicationMgr.h.
|
protected |
For SI's "Exit" command via callback.
Definition at line 203 of file ApplicationMgr.h.
|
protected |
For SI's "Go" command via callback.
Definition at line 202 of file ApplicationMgr.h.
|
protected |
Property to enable/disable the monitoring and reporting of stalled events (enabled by default).
Definition at line 272 of file ApplicationMgr.h.
|
protected |
Internal State.
Definition at line 215 of file ApplicationMgr.h.
|
protected |
Property to enable/disable the "stop on signal" service (enabled by default).
Definition at line 268 of file ApplicationMgr.h.
|
mutableprotected |
Reference to its own service locator.
Definition at line 200 of file ApplicationMgr.h.
|
protected |
Cached pointer to the manager of services.
Definition at line 192 of file ApplicationMgr.h.
|
protected |
Default mapping of services.
Definition at line 219 of file ApplicationMgr.h.
|
protected |
Default mapping of services.
Definition at line 220 of file ApplicationMgr.h.
|
protected |
Internal State.
Definition at line 216 of file ApplicationMgr.h.
|
protected |
List of top level algorithms names.
Definition at line 204 of file ApplicationMgr.h.
|
protected |
List of top level services.
Definition at line 211 of file ApplicationMgr.h.
|
protected |
List of top level services names.
Definition at line 212 of file ApplicationMgr.h.