![]() |
The Gaudi Framework
v36r6 (b1ee9983)
|
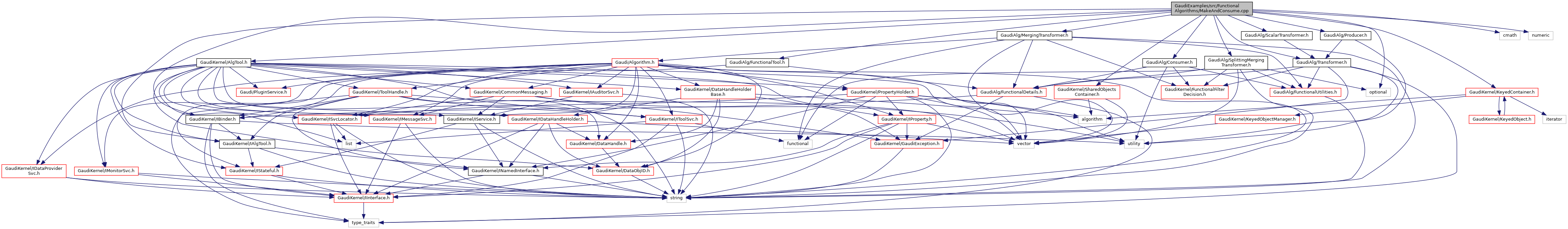
#include "GaudiAlg/Consumer.h"#include "GaudiAlg/FunctionalTool.h"#include "GaudiAlg/MergingTransformer.h"#include "GaudiAlg/Producer.h"#include "GaudiAlg/ScalarTransformer.h"#include "GaudiAlg/SplittingMergingTransformer.h"#include "GaudiAlg/Transformer.h"#include "GaudiKernel/AlgTool.h"#include "GaudiKernel/IAlgTool.h"#include "GaudiKernel/IBinder.h"#include "GaudiKernel/KeyedContainer.h"#include "GaudiKernel/SharedObjectsContainer.h"#include <cmath>#include <numeric>#include <optional>
Go to the source code of this file.
Namespaces | |
| Gaudi | |
| Header file for std:chrono::duration-based Counters. | |
| Gaudi::Examples | |
Typedefs | |
| using | Gaudi::Examples::BaseClass_t = Gaudi::Functional::Traits::BaseClass_t< Gaudi::Algorithm > |
| using | Gaudi::Examples::int_container = KeyedContainer< KeyedObject< int >, Containers::HashMap > |
| using | Gaudi::Examples::MyDataRange = Gaudi::Range_< MyData::ConstVector > |