|
Gaudi Framework, version v23r5 |
| Home | Generated: Wed Nov 28 2012 |
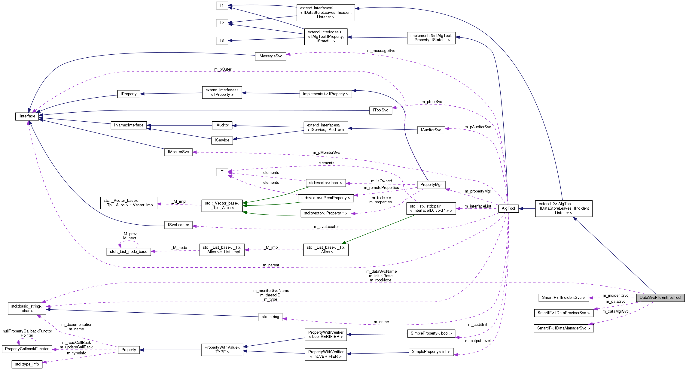
Tool to scan a transient store branch that collects all the objects that belong to the same source (file). More...


Public Member Functions | |
| DataSvcFileEntriesTool (const std::string &type, const std::string &name, const IInterface *parent) | |
| Standard constructor. | |
| virtual | ~DataSvcFileEntriesTool () |
| Destructor. | |
| virtual StatusCode | initialize () |
| Initialize the tool. | |
| virtual StatusCode | finalize () |
| Finalize the tool. | |
| virtual const LeavesList & | leaves () const |
| Return the list of collected objects. | |
| virtual void | handle (const Incident &incident) |
| Call-back function for the BeginEvent incident. | |
Public Member Functions inherited from extends2< AlgTool, IDataStoreLeaves, IIncidentListener > | |
| extends2 (A1 a1, A2 a2, A3 a3) | |
| Templated constructor with 3 arguments. | |
| extends2 (A1 a1, A2 a2) | |
| Templated constructor with 2 arguments. | |
| extends2 (A1 a1) | |
| Templated constructor with 1 argument. | |
| extends2 () | |
| Default constructor. | |
| virtual void * | i_cast (const InterfaceID &tid) const |
| Implementation of IInterface::i_cast. | |
| virtual StatusCode | queryInterface (const InterfaceID &ti, void **pp) |
| Implementation of IInterface::queryInterface. | |
| virtual std::vector< std::string > | getInterfaceNames () const |
| Implementation of IInterface::getInterfaceNames. | |
| virtual | ~extends2 () |
| Virtual destructor. | |
Public Member Functions inherited from AlgTool | |
| virtual const std::string & | name () const |
| Retrieve full identifying name of the concrete tool object. | |
| virtual const std::string & | type () const |
| Retrieve type (concrete class) of the sub-algtool. | |
| virtual const IInterface * | parent () const |
| Retrieve parent of the sub-algtool. | |
| virtual StatusCode | configure () |
| virtual StatusCode | start () |
| virtual StatusCode | stop () |
| virtual StatusCode | terminate () |
| virtual StatusCode | reinitialize () |
| virtual StatusCode | restart () |
| virtual Gaudi::StateMachine::State | FSMState () const |
| virtual Gaudi::StateMachine::State | targetFSMState () const |
| virtual StatusCode | sysInitialize () |
| Initialize AlgTool. | |
| virtual StatusCode | sysStart () |
| Start AlgTool. | |
| virtual StatusCode | sysStop () |
| Stop AlgTool. | |
| virtual StatusCode | sysFinalize () |
| Finalize AlgTool. | |
| virtual StatusCode | sysReinitialize () |
| Initialize AlgTool. | |
| virtual StatusCode | sysRestart () |
| Start AlgTool. | |
| virtual StatusCode | setProperty (const Property &p) |
| Default implementations for IProperty interface. | |
| virtual StatusCode | setProperty (const std::string &s) |
| virtual StatusCode | setProperty (const std::string &n, const std::string &v) |
| virtual StatusCode | getProperty (Property *p) const |
| virtual const Property & | getProperty (const std::string &name) const |
| virtual StatusCode | getProperty (const std::string &n, std::string &v) const |
| virtual const std::vector < Property * > & | getProperties () const |
| PropertyMgr * | getPropertyMgr () |
| template<class TYPE > | |
| StatusCode | setProperty (const std::string &name, const TYPE &value) |
| set the property form the value | |
| AlgTool (const std::string &type, const std::string &name, const IInterface *parent) | |
| Standard Constructor. | |
| ISvcLocator * | serviceLocator () const |
| Retrieve pointer to service locator. | |
| ISvcLocator * | svcLoc () const |
| shortcut for the method service locator | |
| IMessageSvc * | msgSvc () const |
| Retrieve pointer to message service. | |
| IToolSvc * | toolSvc () const |
| The standard ToolSvc service, Return a pointer to the service if present. | |
| StatusCode | setProperties () |
| Method for setting declared properties to the values specified in the jobOptions via the job option service. | |
| template<class T > | |
| StatusCode | service (const std::string &name, T *&svc, bool createIf=true) const |
| Access a service by name, creating it if it doesn't already exist. | |
| template<class T > | |
| StatusCode | service (const std::string &type, const std::string &name, T *&svc) const |
| Access a service by name, type creating it if it doesn't already exist. | |
| SmartIF< IService > | service (const std::string &name, const bool createIf=true, const bool quiet=false) const |
| Return a pointer to the service identified by name (or "type/name") | |
| void | declInterface (const InterfaceID &, void *) |
| declare interface | |
| template<class T > | |
| Property * | declareProperty (const std::string &name, T &property, const std::string &doc="none") const |
| Declare the named property. | |
| Property * | declareRemoteProperty (const std::string &name, IProperty *rsvc, const std::string &rname="") const |
| Declare remote named properties. | |
| IAuditorSvc * | auditorSvc () const |
| Access the auditor service. | |
| IMonitorSvc * | monitorSvc () const |
| Access the monitor service. | |
| template<class T > | |
| void | declareInfo (const std::string &name, const T &var, const std::string &desc) const |
| Declare monitoring information. | |
| void | declareInfo (const std::string &name, const std::string &format, const void *var, int size, const std::string &desc) const |
| Declare monitoring information (special case) | |
Public Member Functions inherited from extend_interfaces2< I1, I2 > | |
| virtual | ~extend_interfaces2 () |
| Virtual destructor. | |
Private Member Functions | |
| void | i_collectLeaves () |
| Scan the data service starting from the node specified as Root. | |
| void | i_collectLeaves (IRegistry *reg) |
| Scan the data service starting from the specified node. | |
| IRegistry * | i_getRootNode () |
| Return the pointer to the IRegistry object associated to the node specified as Root. | |
Private Attributes | |
| std::string | m_dataSvcName |
| Variable for the property DataService. | |
| std::string | m_rootNode |
| Variable for the property Root. | |
| bool | m_scanOnBeginEvent |
| Variable for the property ScanOnBeginEvent. | |
| SmartIF< IIncidentSvc > | m_incidentSvc |
| Pointer to the incident service. | |
| SmartIF< IDataManagerSvc > | m_dataMgrSvc |
| Pointer to the IDataManagerSvc interface of the data service. | |
| SmartIF< IDataProviderSvc > | m_dataSvc |
| Pointer to the IDataProviderSvc interface of the data service. | |
| LeavesList | m_leaves |
| Internal cache for the list of objects found during the scan. | |
| std::string | m_initialBase |
| File ID of the Root node. | |
| bool | m_ignoreOriginChange |
| Variable for the property ScanOnBeginEvent. | |
Additional Inherited Members | |
Public Types inherited from extends2< AlgTool, IDataStoreLeaves, IIncidentListener > | |
| typedef extends2 | base_class |
| Typedef to this class. | |
| typedef extend_interfaces2 < IDataStoreLeaves, IIncidentListener > | extend_interfaces_base |
| Typedef to the base of this class. | |
| typedef extend_interfaces_base::ext_iids | interfaces |
| MPL set of all the implemented interfaces. | |
Protected Member Functions inherited from AlgTool | |
| int | outputLevel () const |
| get tool's output level | |
| IntegerProperty & | outputLevelProperty () |
| Accessor for the Message level property. | |
| void | initOutputLevel (Property &prop) |
| callback for output level property | |
| virtual | ~AlgTool () |
Tool to scan a transient store branch that collects all the objects that belong to the same source (file).
By default, the list of entries is cached and the cache is cleared at every BeginEvent incident.
Definition at line 26 of file DataSvcFileEntriesTool.cpp.
| DataSvcFileEntriesTool::DataSvcFileEntriesTool | ( | const std::string & | type, |
| const std::string & | name, | ||
| const IInterface * | parent | ||
| ) |
Standard constructor.
Definition at line 102 of file DataSvcFileEntriesTool.cpp.
|
virtual |
|
virtual |
Finalize the tool.
Reimplemented from AlgTool.
Definition at line 155 of file DataSvcFileEntriesTool.cpp.
|
virtual |
Call-back function for the BeginEvent incident.
Clears the internal cache, cache the file ID of the Root node and, if the property ScanOnBeginEvent is set to true, scans the data service.
Definition at line 168 of file DataSvcFileEntriesTool.cpp.
|
private |
Scan the data service starting from the node specified as Root.
Definition at line 201 of file DataSvcFileEntriesTool.cpp.
|
private |
Scan the data service starting from the specified node.
todo: implement the scanning as an IDataStoreAgent
Definition at line 206 of file DataSvcFileEntriesTool.cpp.
|
private |
Return the pointer to the IRegistry object associated to the node specified as Root.
Definition at line 191 of file DataSvcFileEntriesTool.cpp.
|
virtual |
Initialize the tool.
Reimplemented from AlgTool.
Definition at line 122 of file DataSvcFileEntriesTool.cpp.
|
virtual |
Return the list of collected objects.
If the scan was not yet done since the last BeginEvent incident, it is done when calling this function. The result of the scan is cached.
Definition at line 184 of file DataSvcFileEntriesTool.cpp.
|
private |
Pointer to the IDataManagerSvc interface of the data service.
Definition at line 65 of file DataSvcFileEntriesTool.cpp.
|
private |
Pointer to the IDataProviderSvc interface of the data service.
Definition at line 67 of file DataSvcFileEntriesTool.cpp.
|
private |
Variable for the property DataService.
Definition at line 56 of file DataSvcFileEntriesTool.cpp.
|
private |
Variable for the property ScanOnBeginEvent.
Definition at line 88 of file DataSvcFileEntriesTool.cpp.
|
private |
Pointer to the incident service.
Definition at line 63 of file DataSvcFileEntriesTool.cpp.
|
private |
File ID of the Root node.
It is cached every BeginEvent to be compared with the one seen during the collection of the leaves, to avoid that the collection is altered by previous calls to an OutputStream.
Definition at line 85 of file DataSvcFileEntriesTool.cpp.
|
private |
Internal cache for the list of objects found during the scan.
Definition at line 70 of file DataSvcFileEntriesTool.cpp.
|
private |
Variable for the property Root.
Definition at line 58 of file DataSvcFileEntriesTool.cpp.
|
private |
Variable for the property ScanOnBeginEvent.
Definition at line 60 of file DataSvcFileEntriesTool.cpp.