Gaudi Framework, version v23r5

Home   Generated: Wed Nov 28 2012
 All Classes Namespaces Files Functions Variables Typedefs Enumerations Enumerator Properties Friends Macros Groups Pages
Public Member Functions | Protected Attributes | List of all members
HepRndm::Engine< TYPE > Class Template Reference

#include <HepRndmEngine.h>

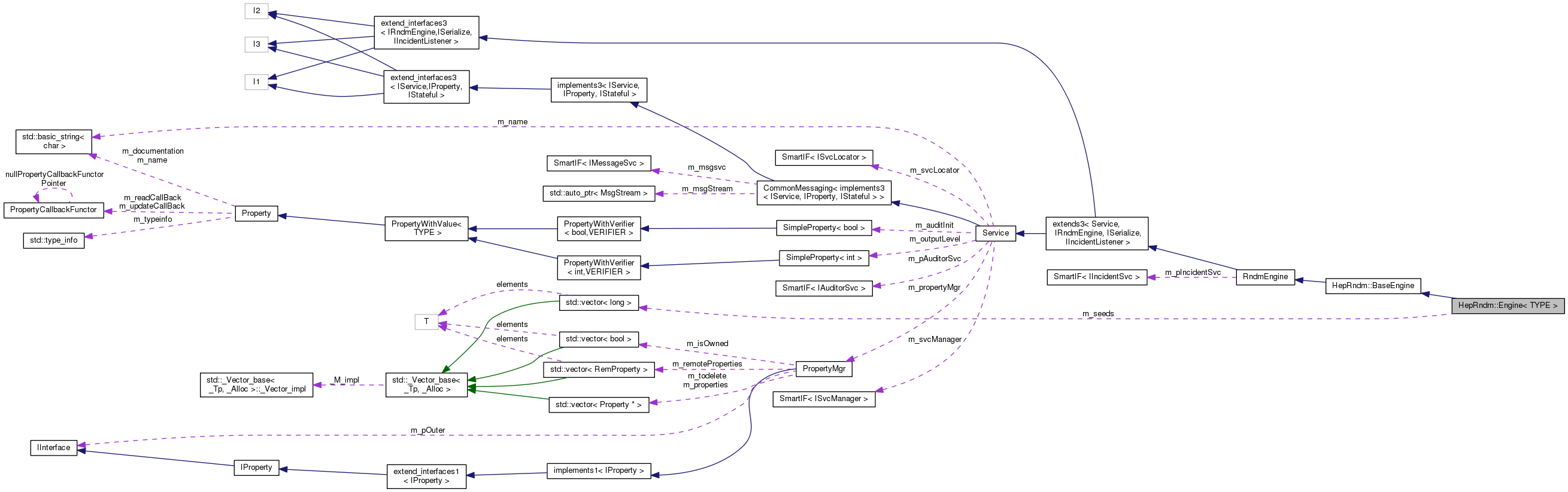
Inheritance diagram for HepRndm::Engine< TYPE >:
Inheritance graph
[legend]
Collaboration diagram for HepRndm::Engine< TYPE >:
Collaboration graph
[legend]

Public Member Functions

 Engine (const std::string &name, ISvcLocator *loc)
 Standard Constructor.
 
virtual ~Engine ()
 Standard Destructor.
 
virtual StatusCode initialize ()
 Initialize the Engine.
 
virtual StatusCode finalize ()
 Finalize the Engine.
 
virtual StatusCode initializeEngine ()
 Create/Initialize new HepEngine....
 
virtual double rndm () const
 Single shot / This was declared "virtual double rndm()" which causes / compiler warnings since the signature if different than / that for RndmEngine::rndm(). I've assumed that the difference / is an error. If it is in fact a deliberate addition of a / new function, remove the "const" below and uncomment the / subsequent lines.
 
StatusCode setSeeds (const std::vector< long > &seed)
 virtual double rndm() const { return BaseEngine::rndm( ); }
 
StatusCode seeds (std::vector< long > &seed) const
 Retrieve seeds.
 
template<>
StatusCode initializeEngine ()
 
template<>
StatusCode initializeEngine ()
 
template<>
StatusCode initializeEngine ()
 
template<>
StatusCode initializeEngine ()
 
template<>
StatusCode initializeEngine ()
 
template<>
StatusCode initializeEngine ()
 
template<>
StatusCode initializeEngine ()
 
template<>
StatusCode initializeEngine ()
 
template<>
StatusCode initializeEngine ()
 
template<>
StatusCode initializeEngine ()
 
template<>
StatusCode initializeEngine ()
 
- Public Member Functions inherited from HepRndm::BaseEngine
 BaseEngine (const std::string &name, ISvcLocator *loc)
 
virtual ~BaseEngine ()
 
CLHEP::HepRandomEngine * hepEngine ()
 
- Public Member Functions inherited from RndmEngine
virtual StatusCode rndmArray (std::vector< double > &array, long howmany, long start=0) const
 Multiple shots returning vector with flat random numbers.
 
virtual StreamBufferserialize (StreamBuffer &str)
 Input serialization from stream buffer.
 
virtual StreamBufferserialize (StreamBuffer &str) const
 Output serialization to stream buffer.
 
virtual void handle (const Incident &inc)
 Inform that a new incident has occurred.
 
- Public Member Functions inherited from extends3< Service, IRndmEngine, ISerialize, IIncidentListener >
 extends3 (A1 a1, A2 a2, A3 a3)
 Templated constructor with 3 arguments.
 
 extends3 (A1 a1, A2 a2)
 Templated constructor with 2 arguments.
 
 extends3 (A1 a1)
 Templated constructor with 1 argument.
 
 extends3 ()
 Default constructor.
 
virtual void * i_cast (const InterfaceID &tid) const
 Implementation of IInterface::i_cast.
 
virtual StatusCode queryInterface (const InterfaceID &ti, void **pp)
 Implementation of IInterface::queryInterface.
 
virtual std::vector< std::stringgetInterfaceNames () const
 Implementation of IInterface::getInterfaceNames.
 
virtual ~extends3 ()
 Virtual destructor.
 
- Public Member Functions inherited from Service
virtual unsigned long release ()
 Release Interface instance.
 
virtual const std::stringname () const
 Retrieve name of the service.
 
virtual StatusCode configure ()
 
virtual StatusCode start ()
 
virtual StatusCode stop ()
 
virtual StatusCode terminate ()
 
virtual Gaudi::StateMachine::State FSMState () const
 
virtual Gaudi::StateMachine::State targetFSMState () const
 
virtual StatusCode reinitialize ()
 
virtual StatusCode restart ()
 
virtual StatusCode sysInitialize ()
 Initialize Service.
 
virtual StatusCode sysStart ()
 Initialize Service.
 
virtual StatusCode sysStop ()
 Initialize Service.
 
virtual StatusCode sysFinalize ()
 Finalize Service.
 
virtual StatusCode sysReinitialize ()
 Re-initialize the Service.
 
virtual StatusCode sysRestart ()
 Re-initialize the Service.
 
virtual StatusCode setProperty (const Property &p)
 
virtual StatusCode setProperty (const std::string &s)
 
virtual StatusCode setProperty (const std::string &n, const std::string &v)
 
virtual StatusCode getProperty (Property *p) const
 
virtual const PropertygetProperty (const std::string &name) const
 
virtual StatusCode getProperty (const std::string &n, std::string &v) const
 
virtual const std::vector
< Property * > & 
getProperties () const
 
template<class TYPE >
StatusCode setProperty (const std::string &name, const TYPE &value)
 set the property form the value
 
 Service (const std::string &name, ISvcLocator *svcloc)
 Standard Constructor.
 
SmartIF< ISvcLocator > & serviceLocator () const
 Retrieve pointer to service locator.
 
StatusCode setProperties ()
 Method for setting declared properties to the values specified for the job.
 
template<class T >
StatusCode service (const std::string &name, const T *&psvc, bool createIf=true) const
 Access a service by name, creating it if it doesn't already exist.
 
template<class T >
StatusCode service (const std::string &name, T *&psvc, bool createIf=true) const
 
template<class T >
StatusCode service (const std::string &svcType, const std::string &svcName, T *&psvc) const
 Access a service by name and type, creating it if it doesn't already exist.
 
template<class T >
PropertydeclareProperty (const std::string &name, T &property, const std::string &doc="none") const
 Declare the named property.
 
PropertydeclareRemoteProperty (const std::string &name, IProperty *rsvc, const std::string &rname="") const
 Declare remote named properties.
 
SmartIF< IAuditorSvc > & auditorSvc () const
 The standard auditor service.May not be invoked before sysInitialize() has been invoked.
 
- Public Member Functions inherited from CommonMessaging< implements3< IService, IProperty, IStateful > >
 CommonMessaging (const A1 &a1, const A2 &a2, const A3 &a3)
 Templated constructor with 3 arguments.
 
 CommonMessaging (const A1 &a1, const A2 &a2)
 Templated constructor with 2 arguments.
 
 CommonMessaging (const A1 &a1)
 Templated constructor with 1 argument.
 
 CommonMessaging ()
 Default constructor.
 
virtual ~CommonMessaging ()
 Virtual destructor.
 
SmartIF< IMessageSvc > & msgSvc () const
 The standard message service.
 
MsgStreammsgStream () const
 Return an uninitialized MsgStream.
 
MsgStreammsgStream (const MSG::Level level) const
 Predefined configurable message stream for the efficient printouts.
 
MsgStreamalways () const
 shortcut for the method msgStream(MSG::ALWAYS)
 
MsgStreamfatal () const
 shortcut for the method msgStream(MSG::FATAL)
 
MsgStreamerr () const
 shortcut for the method msgStream(MSG::ERROR)
 
MsgStreamerror () const
 shortcut for the method msgStream(MSG::ERROR)
 
MsgStreamwarning () const
 shortcut for the method msgStream(MSG::WARNING)
 
MsgStreaminfo () const
 shortcut for the method msgStream(MSG::INFO)
 
MsgStreamdebug () const
 shortcut for the method msgStream(MSG::DEBUG)
 
MsgStreamverbose () const
 shortcut for the method msgStream(MSG::VERBOSE)
 
MsgStreammsg () const
 shortcut for the method msgStream(MSG::INFO)
 
MSG::Level msgLevel () const
 get the output level from the embedded MsgStream
 
bool msgLevel (MSG::Level lvl) const
 get the output level from the embedded MsgStream
 
- Public Member Functions inherited from extend_interfaces3< I1, I2, I3 >
virtual ~extend_interfaces3 ()
 Virtual destructor.
 

Protected Attributes

std::vector< long > m_seeds
 
int m_row
 
int m_col
 
int m_lux
 
bool m_useTable
 
bool m_setSingleton
 
- Protected Attributes inherited from HepRndm::BaseEngine
CLHEP::HepRandomEngine * m_hepEngine
 
- Protected Attributes inherited from RndmEngine
SmartIF< IIncidentSvcm_pIncidentSvc
 Reference to the incident service.
 

Additional Inherited Members

- Public Types inherited from extends3< Service, IRndmEngine, ISerialize, IIncidentListener >
typedef extends3 base_class
 Typedef to this class.
 
typedef extend_interfaces3
< IRndmEngine, ISerialize,
IIncidentListener
extend_interfaces_base
 Typedef to the base of this class.
 
typedef
extend_interfaces_base::ext_iids 
interfaces
 MPL set of all the implemented interfaces.
 
- Protected Member Functions inherited from RndmEngine
 RndmEngine (const std::string &name, ISvcLocator *loc)
 Standard Constructor.
 
virtual ~RndmEngine ()
 Standard Destructor.
 

Detailed Description

template<class TYPE>
class HepRndm::Engine< TYPE >

Definition at line 25 of file HepRndmEngine.h.

Constructor & Destructor Documentation

template<class TYPE >
HepRndm::Engine< TYPE >::Engine ( const std::string name,
ISvcLocator loc 
)

Standard Constructor.

Definition at line 58 of file HepRndmEngines.cpp.

: BaseEngine (nam, loc) {
declareProperty("Column", m_col = 0);
declareProperty("Row", m_row = 1);
declareProperty("Luxury", m_lux = 3);
declareProperty("UseTable", m_useTable = false);
declareProperty("SetSingleton",m_setSingleton = false);
}
template<class TYPE >
HepRndm::Engine< TYPE >::~Engine ( )
virtual

Standard Destructor.

Definition at line 69 of file HepRndmEngines.cpp.

{
}

Member Function Documentation

template<class TYPE >
StatusCode HepRndm::Engine< TYPE >::finalize ( )
virtual

Finalize the Engine.

Reimplemented from RndmEngine.

Definition at line 118 of file HepRndmEngines.cpp.

{
if ( m_hepEngine ) {
HepRandom::setTheEngine(0);
delete m_hepEngine;
}
}
template<class TYPE >
StatusCode HepRndm::Engine< TYPE >::initialize ( )
virtual

Initialize the Engine.

Reimplemented from RndmEngine.

Definition at line 73 of file HepRndmEngines.cpp.

{
if ( m_seeds.size() == 0 ) {
// Default seeds
long theSeed = 1234567;
m_seeds.push_back(theSeed);
}
if ( status.isSuccess() ) {
status = initializeEngine();
if ( status.isSuccess() ) {
log << MSG::INFO << "Generator engine type:"
<< System::typeinfoName(typeid(TYPE))
<< endmsg;
if ( m_useTable ) {
if ( m_row > 214 || m_col > 1 ) {
log << MSG::ERROR << "Generator engine seed table has dimension [215][2], you gave:"
<< " Row=" << m_row << " Column:" << m_col << endmsg;
}
else {
log << MSG::INFO << "Generator engine seeds from table."
<< " Row=" << m_row << " Column:" << m_col << endmsg;
}
}
log << "Current Seed:" << m_hepEngine->getSeed();
log << " Luxury:" << m_lux;
log << endmsg;
// Use the default static engine if required (e.g. for GEANT4)
if ( m_setSingleton ) {
HepRandom::setTheEngine(m_hepEngine);
log << "This is the GEANT4 engine!" << endmsg;
}
return status;
}
}
log << MSG::ERROR << "Cannot initialze random engine of type:"
<< System::typeinfoName(typeid(TYPE))
<< endmsg;
return status;
}
template<class TYPE >
virtual StatusCode HepRndm::Engine< TYPE >::initializeEngine ( )
virtual

Create/Initialize new HepEngine....

template<>
StatusCode HepRndm::Engine< DualRand >::initializeEngine ( )

Definition at line 167 of file HepRndmEngines.cpp.

{
m_hepEngine = (m_useTable) ? new DualRand(m_row, m_col) : new DualRand(m_seeds[0]);
}
template<>
StatusCode HepRndm::Engine< TripleRand >::initializeEngine ( )

Definition at line 172 of file HepRndmEngines.cpp.

{
m_hepEngine = (m_useTable) ? new TripleRand(m_row, m_col) : new TripleRand(m_seeds[0]);
}
template<>
StatusCode HepRndm::Engine< DRand48Engine >::initializeEngine ( )

Definition at line 177 of file HepRndmEngines.cpp.

{
m_hepEngine = (m_useTable) ? new DRand48Engine(m_row, m_col) : new DRand48Engine(m_seeds[0]);
}
template<>
StatusCode HepRndm::Engine< Hurd160Engine >::initializeEngine ( )

Definition at line 182 of file HepRndmEngines.cpp.

{
m_hepEngine = (m_useTable) ? new Hurd160Engine(m_row, m_col) : new Hurd160Engine(m_seeds[0]);
}
template<>
StatusCode HepRndm::Engine< Hurd288Engine >::initializeEngine ( )

Definition at line 187 of file HepRndmEngines.cpp.

{
m_hepEngine = (m_useTable) ? new Hurd288Engine(m_row, m_col) : new Hurd288Engine(m_seeds[0]);
}
template<>
StatusCode HepRndm::Engine< RanecuEngine >::initializeEngine ( )

Definition at line 192 of file HepRndmEngines.cpp.

{
m_hepEngine = (m_useTable) ? new RanecuEngine(m_row) : new RanecuEngine(m_seeds[0]);
}
template<>
StatusCode HepRndm::Engine< RanshiEngine >::initializeEngine ( )

Definition at line 197 of file HepRndmEngines.cpp.

{
m_hepEngine = (m_useTable) ? new RanshiEngine(m_row, m_col) : new RanshiEngine(m_seeds[0]);
}
template<>
StatusCode HepRndm::Engine< RanluxEngine >::initializeEngine ( )

Definition at line 202 of file HepRndmEngines.cpp.

{
m_hepEngine = (m_useTable) ? new RanluxEngine(m_row, m_col, m_lux) : new RanluxEngine(m_seeds[0], m_lux);
}
template<>
StatusCode HepRndm::Engine< Ranlux64Engine >::initializeEngine ( )

Definition at line 207 of file HepRndmEngines.cpp.

{
m_hepEngine = (m_useTable) ? new Ranlux64Engine(m_row, m_col, m_lux) : new Ranlux64Engine(m_seeds[0], m_lux);
}
template<>
StatusCode HepRndm::Engine< MTwistEngine >::initializeEngine ( )

Definition at line 212 of file HepRndmEngines.cpp.

{
m_hepEngine = (m_useTable) ? new MTwistEngine(m_row, m_col) : new MTwistEngine(m_seeds[0]);
}
template<>
StatusCode HepRndm::Engine< HepJamesRandom >::initializeEngine ( )

Definition at line 217 of file HepRndmEngines.cpp.

{
m_hepEngine = (m_useTable) ? new HepJamesRandom(m_row, m_col) : new HepJamesRandom(m_seeds[0]);
}
template<class TYPE >
double HepRndm::Engine< TYPE >::rndm ( ) const
virtual

Single shot / This was declared "virtual double rndm()" which causes / compiler warnings since the signature if different than / that for RndmEngine::rndm(). I've assumed that the difference / is an error. If it is in fact a deliberate addition of a / new function, remove the "const" below and uncomment the / subsequent lines.

Reimplemented from RndmEngine.

Definition at line 129 of file HepRndmEngines.cpp.

{
return m_hepEngine->flat();
}
template<class TYPE >
StatusCode HepRndm::Engine< TYPE >::seeds ( std::vector< long > &  seed) const

Retrieve seeds.

Definition at line 151 of file HepRndmEngines.cpp.

{
/*
const long *s = m_hepEngine->getSeeds();
for ( size_t i = 0; i < NUMBER_OF_SEEDS; i++ ) {
seed.push_back(s[i]);
if ( m_seeds.size() > i )
m_seeds[i] = s[i];
else
m_seeds.push_back(s[i]);
}
*/
seed.push_back(m_hepEngine->getSeed());
}
template<class TYPE >
StatusCode HepRndm::Engine< TYPE >::setSeeds ( const std::vector< long > &  seed)

virtual double rndm() const { return BaseEngine::rndm( ); }

Set seeds

Definition at line 134 of file HepRndmEngines.cpp.

{
typedef std::vector<long> seed_t;
for ( seed_t::const_iterator i = seed.begin(); i < seed.end(); i++ ) {
}
if ( m_seeds.size() > 0 ) {
if ( m_seeds.back() != 0 ) {
}
m_hepEngine->setSeeds(&m_seeds[0], m_lux);
}
}

Member Data Documentation

template<class TYPE >
int HepRndm::Engine< TYPE >::m_col
protected

Definition at line 30 of file HepRndmEngine.h.

template<class TYPE >
int HepRndm::Engine< TYPE >::m_lux
protected

Definition at line 30 of file HepRndmEngine.h.

template<class TYPE >
int HepRndm::Engine< TYPE >::m_row
protected

Definition at line 30 of file HepRndmEngine.h.

template<class TYPE >
std::vector<long> HepRndm::Engine< TYPE >::m_seeds
mutableprotected

Definition at line 28 of file HepRndmEngine.h.

template<class TYPE >
bool HepRndm::Engine< TYPE >::m_setSingleton
protected

Definition at line 31 of file HepRndmEngine.h.

template<class TYPE >
bool HepRndm::Engine< TYPE >::m_useTable
protected

Definition at line 31 of file HepRndmEngine.h.


The documentation for this class was generated from the following files:

Generated at Wed Nov 28 2012 12:17:41 for Gaudi Framework, version v23r5 by Doxygen version 1.8.2 written by Dimitri van Heesch, © 1997-2004