Gaudi Framework, version v23r5

Home   Generated: Wed Nov 28 2012
 All Classes Namespaces Files Functions Variables Typedefs Enumerations Enumerator Properties Friends Macros Groups Pages
Public Member Functions | Private Types | Private Member Functions | Private Attributes | Friends | List of all members
GslSvc Class Reference

The implementation of IGslSvc interface. More...

#include <GslSvc.h>

Inheritance diagram for GslSvc:
Inheritance graph
[legend]
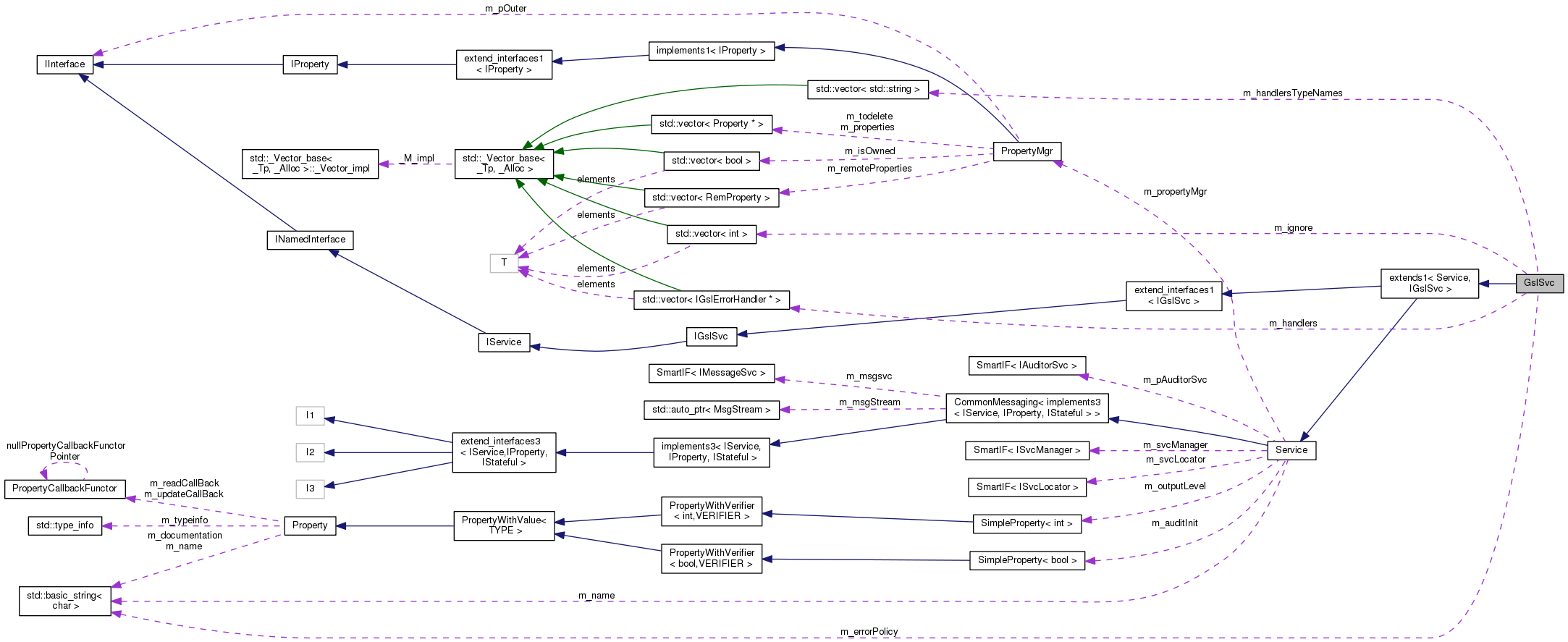
Collaboration diagram for GslSvc:
Collaboration graph
[legend]

Public Member Functions

virtual StatusCode handle (const GslError &error) const
 handle the GSL error
 
virtual GslErrorHandler handler () const
 retrieve the current GSL error handler
 
virtual GslErrorHandler setHandler (GslErrorHandler handler) const
 set new GSL error handler
 
virtual StatusCode status (const int error) const
 transform GSL error code to Gaudi status code
 
virtual StatusCode initialize ()
 standard service initialization
 
virtual StatusCode finalize ()
 standard service finalization
 
 GslSvc (const std::string &name, ISvcLocator *svc)
 Standard constructor.
 
virtual ~GslSvc ()
 destructor, virtual and protected
 
- Public Member Functions inherited from extends1< Service, IGslSvc >
 extends1 (A1 a1, A2 a2, A3 a3)
 Templated constructor with 3 arguments.
 
 extends1 (A1 a1, A2 a2)
 Templated constructor with 2 arguments.
 
 extends1 (A1 a1)
 Templated constructor with 1 argument.
 
 extends1 ()
 Default constructor.
 
virtual void * i_cast (const InterfaceID &tid) const
 Implementation of IInterface::i_cast.
 
virtual StatusCode queryInterface (const InterfaceID &ti, void **pp)
 Implementation of IInterface::queryInterface.
 
virtual std::vector< std::stringgetInterfaceNames () const
 Implementation of IInterface::getInterfaceNames.
 
virtual ~extends1 ()
 Virtual destructor.
 
- Public Member Functions inherited from Service
virtual unsigned long release ()
 Release Interface instance.
 
virtual const std::stringname () const
 Retrieve name of the service.
 
virtual StatusCode configure ()
 
virtual StatusCode start ()
 
virtual StatusCode stop ()
 
virtual StatusCode terminate ()
 
virtual Gaudi::StateMachine::State FSMState () const
 
virtual Gaudi::StateMachine::State targetFSMState () const
 
virtual StatusCode reinitialize ()
 
virtual StatusCode restart ()
 
virtual StatusCode sysInitialize ()
 Initialize Service.
 
virtual StatusCode sysStart ()
 Initialize Service.
 
virtual StatusCode sysStop ()
 Initialize Service.
 
virtual StatusCode sysFinalize ()
 Finalize Service.
 
virtual StatusCode sysReinitialize ()
 Re-initialize the Service.
 
virtual StatusCode sysRestart ()
 Re-initialize the Service.
 
virtual StatusCode setProperty (const Property &p)
 
virtual StatusCode setProperty (const std::string &s)
 
virtual StatusCode setProperty (const std::string &n, const std::string &v)
 
virtual StatusCode getProperty (Property *p) const
 
virtual const PropertygetProperty (const std::string &name) const
 
virtual StatusCode getProperty (const std::string &n, std::string &v) const
 
virtual const std::vector
< Property * > & 
getProperties () const
 
template<class TYPE >
StatusCode setProperty (const std::string &name, const TYPE &value)
 set the property form the value
 
 Service (const std::string &name, ISvcLocator *svcloc)
 Standard Constructor.
 
SmartIF< ISvcLocator > & serviceLocator () const
 Retrieve pointer to service locator.
 
StatusCode setProperties ()
 Method for setting declared properties to the values specified for the job.
 
template<class T >
StatusCode service (const std::string &name, const T *&psvc, bool createIf=true) const
 Access a service by name, creating it if it doesn't already exist.
 
template<class T >
StatusCode service (const std::string &name, T *&psvc, bool createIf=true) const
 
template<class T >
StatusCode service (const std::string &svcType, const std::string &svcName, T *&psvc) const
 Access a service by name and type, creating it if it doesn't already exist.
 
template<class T >
PropertydeclareProperty (const std::string &name, T &property, const std::string &doc="none") const
 Declare the named property.
 
PropertydeclareRemoteProperty (const std::string &name, IProperty *rsvc, const std::string &rname="") const
 Declare remote named properties.
 
SmartIF< IAuditorSvc > & auditorSvc () const
 The standard auditor service.May not be invoked before sysInitialize() has been invoked.
 
- Public Member Functions inherited from CommonMessaging< implements3< IService, IProperty, IStateful > >
 CommonMessaging (const A1 &a1, const A2 &a2, const A3 &a3)
 Templated constructor with 3 arguments.
 
 CommonMessaging (const A1 &a1, const A2 &a2)
 Templated constructor with 2 arguments.
 
 CommonMessaging (const A1 &a1)
 Templated constructor with 1 argument.
 
 CommonMessaging ()
 Default constructor.
 
virtual ~CommonMessaging ()
 Virtual destructor.
 
SmartIF< IMessageSvc > & msgSvc () const
 The standard message service.
 
MsgStreammsgStream () const
 Return an uninitialized MsgStream.
 
MsgStreammsgStream (const MSG::Level level) const
 Predefined configurable message stream for the efficient printouts.
 
MsgStreamalways () const
 shortcut for the method msgStream(MSG::ALWAYS)
 
MsgStreamfatal () const
 shortcut for the method msgStream(MSG::FATAL)
 
MsgStreamerr () const
 shortcut for the method msgStream(MSG::ERROR)
 
MsgStreamerror () const
 shortcut for the method msgStream(MSG::ERROR)
 
MsgStreamwarning () const
 shortcut for the method msgStream(MSG::WARNING)
 
MsgStreaminfo () const
 shortcut for the method msgStream(MSG::INFO)
 
MsgStreamdebug () const
 shortcut for the method msgStream(MSG::DEBUG)
 
MsgStreamverbose () const
 shortcut for the method msgStream(MSG::VERBOSE)
 
MsgStreammsg () const
 shortcut for the method msgStream(MSG::INFO)
 
MSG::Level msgLevel () const
 get the output level from the embedded MsgStream
 
bool msgLevel (MSG::Level lvl) const
 get the output level from the embedded MsgStream
 
- Public Member Functions inherited from extend_interfaces1< IGslSvc >
virtual ~extend_interfaces1 ()
 Virtual destructor.
 
- Public Member Functions inherited from IGslSvc
 DeclareInterfaceID (IGslSvc, 2, 0)
 InterfaceID.
 
- Public Member Functions inherited from IService
 DeclareInterfaceID (IService, 3, 0)
 InterfaceID.
 
virtual StatusCode sysInitialize ()=0
 Initialize Service.
 
virtual StatusCode sysStart ()=0
 Start Service.
 
virtual StatusCode sysStop ()=0
 Stop Service.
 
virtual StatusCode sysFinalize ()=0
 Finalize Service.
 
virtual StatusCode sysReinitialize ()=0
 Re-initialize the Service.
 
virtual StatusCode sysRestart ()=0
 Re-start the Service.
 
virtual StatusCode configure ()=0
 Configuration (from OFFLINE to CONFIGURED).
 
virtual StatusCode start ()=0
 Start (from INITIALIZED to RUNNING).
 
virtual StatusCode stop ()=0
 Stop (from RUNNING to INITIALIZED).
 
virtual StatusCode terminate ()=0
 Initialization (from CONFIGURED to OFFLINE).
 
virtual StatusCode reinitialize ()=0
 Initialization (from INITIALIZED or RUNNING to INITIALIZED, via CONFIGURED).
 
virtual StatusCode restart ()=0
 Initialization (from RUNNING to RUNNING, via INITIALIZED).
 
virtual Gaudi::StateMachine::State FSMState () const =0
 Get the current state.
 
virtual Gaudi::StateMachine::State targetFSMState () const =0
 When we are in the middle of a transition, get the state where the transition is leading us.
 
- Public Member Functions inherited from INamedInterface
 DeclareInterfaceID (INamedInterface, 1, 0)
 InterfaceID.
 
virtual const std::stringname () const =0
 Retrieve the name of the instance.
 
virtual ~INamedInterface ()
 Virtual destructor (always needed for abstract classes).
 
- Public Member Functions inherited from IInterface
virtual unsigned long addRef ()=0
 Increment the reference count of Interface instance.
 
virtual unsigned long release ()=0
 Release Interface instance.
 
virtual unsigned long refCount () const =0
 Current reference count.
 
virtual ~IInterface ()
 Virtual destructor.
 

Private Types

typedef std::vector< std::stringNames
 external handlers
 
typedef std::vector
< IGslErrorHandler * > 
Handlers
 

Private Member Functions

 GslSvc ()
 default constructor is private
 
 GslSvc (const GslSvc &)
 copy constructor is private
 
GslSvcoperator= (const GslSvc &)
 assignment operator is private
 

Private Attributes

std::string m_errorPolicy
 error policy
 
Names m_handlersTypeNames
 
Handlers m_handlers
 
std::vector< intm_ignore
 codes to be ignored
 

Friends

class SvcFactory< GslSvc >
 friend factory for instantiation
 

Additional Inherited Members

- Public Types inherited from extends1< Service, IGslSvc >
typedef extends1 base_class
 Typedef to this class.
 
typedef extend_interfaces1
< IGslSvc
extend_interfaces_base
 Typedef to the base of this class.
 
typedef
extend_interfaces_base::ext_iids 
interfaces
 MPL set of all the implemented interfaces.
 
- Static Public Member Functions inherited from IInterface
static const InterfaceIDinterfaceID ()
 Return an instance of InterfaceID identifying the interface.
 
- Protected Member Functions inherited from Service
virtual ~Service ()
 Standard Destructor.
 
int outputLevel () const
 get the Service's output level
 
- Protected Member Functions inherited from IGslSvc
virtual ~IGslSvc ()
 destructor (virtual and protected)
 
- Protected Attributes inherited from Service
IntegerProperty m_outputLevel
 Service output level.
 
Gaudi::StateMachine::State m_state
 Service state.
 
Gaudi::StateMachine::State m_targetState
 Service state.
 

Detailed Description

The implementation of IGslSvc interface.

The Gsl Service is teh service which perform intelligent error handling for GSL (GNU Scientific Library)

It provides a choice between different "Error Handling Policies"

Current implementation supports the several "error handling policies", which are driven by "ErrorPolicy" property of class GslSvc:

Attention
The error handling could be "turned off" for selected error codes (e.g. GSL_SUCCESS or GSL_CONTINUE ) using "IgnoreCodes" property. This feature is active only for "Handle" error policy.
See Also
GslErrorHandlers
GslErrorHandlers::ingnoreTheError
GslErrorHandlers::throwException
GslErrorHandlers::handleTheError
IGslSvc
IGslErrorHandler
GslErrorCount
GslErrorPrint
GslErrorException
Author
Vanya Belyaev Ivan..nosp@m.Bely.nosp@m.aev@i.nosp@m.tep..nosp@m.ru
Date
29/04/2002

Definition at line 86 of file GslSvc.h.

Member Typedef Documentation

Definition at line 163 of file GslSvc.h.

external handlers

Definition at line 161 of file GslSvc.h.

Constructor & Destructor Documentation

GslSvc::GslSvc ( const std::string name,
ISvcLocator svc 
)

Standard constructor.

mandatory static factory for service instantiation

See Also
Service
Parameters
nameservice name
scvpointer to service locator
See Also
SvcFactory
ISvcFactory
IFactoryStandard constructor
Parameters
nameservice name
scvpointer to service locator

Definition at line 48 of file GslSvc.cpp.

: base_class ( name , svc )
, m_errorPolicy ( "GSL" )
, m_ignore ()
{
declareProperty( "ErrorPolicy" , m_errorPolicy ) ;
declareProperty( "IgnoreCodes" , m_ignore ) ;
}
GslSvc::~GslSvc ( )
virtual

destructor, virtual and protected

destructor

Definition at line 65 of file GslSvc.cpp.

{}
GslSvc::GslSvc ( )
private

default constructor is private

GslSvc::GslSvc ( const GslSvc )
private

copy constructor is private

Member Function Documentation

StatusCode GslSvc::finalize ( )
virtual

standard service finalization

See Also
Service
IGslSvc
IService
Returns
status code
See Also
Service
IService
Returns
status code

Reimplemented from Service.

Definition at line 164 of file GslSvc.cpp.

{
log << MSG::DEBUG << "==> Finalize" << endmsg;
// deactivate the static accessor to the service
// finalize the base class
return Service::finalize() ;
}
StatusCode GslSvc::handle ( const GslError error) const
virtual

handle the GSL error

See Also
IGslSvc
Parameters
errerror
Returns
status code
Parameters
errorerror
Returns
status code

Implements IGslSvc.

Definition at line 233 of file GslSvc.cpp.

{
// code to be ignored?
error.code ) ) { return sc ; }
// invoke all handlers
sc.isSuccess() && m_handlers.end() != handler ; ++handler )
{ sc = (*handler)->handle( error ); }
//
return sc ;
}
IGslSvc::GslErrorHandler GslSvc::handler ( ) const
virtual

retrieve the current GSL error handler

See Also
IGslSvc
Returns
current GSL error handler
current GSL error handler

Implements IGslSvc.

Definition at line 182 of file GslSvc.cpp.

{
GslErrorHandler hh = gsl_set_error_handler( 0 );
gsl_set_error_handler( hh );
return hh ;
}
StatusCode GslSvc::initialize ( )
virtual

standard service initialization

See Also
Service
IGslSvc
IService
Returns
status code
See Also
Service
IService
Returns
status code

Prints the type of used handler get the handler

Get Tool Service

Reimplemented from Service.

Definition at line 75 of file GslSvc.cpp.

{
// initialize the base class
if( sc.isFailure() )
<< " Error in initialization of base class 'Service'"<< endmsg;
return sc;
}
// activate the static accessor to the service
// set the error handlers
if ( "GSL" == m_errorPolicy ) { /* nothing to do */ }
else if ( "Off" == m_errorPolicy )
{ gsl_set_error_handler_off() ; }
else if ( "Abort" == m_errorPolicy )
{ gsl_set_error_handler ( 0 ) ; }
else if ( "Ignore" == m_errorPolicy )
{ gsl_set_error_handler ( GslErrorHandlers::ignoreTheError ) ; }
else if ( "Exception" == m_errorPolicy )
{ gsl_set_error_handler ( GslErrorHandlers::throwException ) ; }
else if ( "Handle" == m_errorPolicy )
{ gsl_set_error_handler ( GslErrorHandlers::handleTheError ) ; }
else
<< " Unknown Error policy '" << m_errorPolicy << "'"
<< " Valid policies: "
<< "[ 'GSL' , 'Off' , 'Abort' , 'Ignore' , 'Exception' , 'Handle' ]"
<< endmsg;
}
GslErrorHandler handler = gsl_set_error_handler( 0 );
gsl_set_error_handler( handler );
if( 0 != handler )
<< " GSL Error Handler is '"
<< System::typeinfoName( typeid(*handler) ) << "'"
<< endmsg; }
else { log << MSG::INFO << " Error Handler is NULL" << endmsg ; }
{
SmartIF<IToolSvc> toolsvc(serviceLocator()->service("ToolSvc"));
if (!toolsvc.isValid()) {
log << MSG::ERROR << " Could not locate Tool Service! " << endmsg;
}
m_handlersTypeNames.end() != it ; ++it )
{
std::find( it->begin() , it->end() , '/');
const std::string::size_type pos = ipos - it->begin() ;
IGslErrorHandler* eh = 0 ;
if( it->end() != ipos )
{ sc = toolsvc->retrieveTool
( std::string( *it , 0 , pos ) ,
std::string( *it , pos + 1, it->length() ), eh , this ) ; }
else
{ sc = toolsvc->retrieveTool
( *it , std::string( *it , pos + 1, it->length() ) ,
eh , this ) ; }
if( sc.isFailure() )
<< " Could not retrieve tool '" << *it << "'"<< endmsg ;
return sc ; }
if( 0 == eh )
<< " Could not retrieve tool '" << *it << "'"<< endmsg ;
}
}
//
}
GslSvc& GslSvc::operator= ( const GslSvc )
private

assignment operator is private

IGslSvc::GslErrorHandler GslSvc::setHandler ( IGslSvc::GslErrorHandler  handler) const
virtual

set new GSL error handler

See Also
IGslSvc
Parameters
handlernew GSL error handler
Returns
GSL error handler
Parameters
handlernew GSL error handler
Returns
GSL error handler

Implements IGslSvc.

Definition at line 197 of file GslSvc.cpp.

{
gsl_set_error_handler( handler );
{
log << MSG::DEBUG << " New GSL handler is set '" ;
if( 0 == handler ) { log << "NULL" ; }
else { log << System::typeinfoName( typeid(handler) ) ; }
log << "'" << endmsg ;
}
return handler ;
}
StatusCode GslSvc::status ( const int  error) const
virtual

transform GSL error code to Gaudi status code

See Also
IGslSvc
Parameters
errorGLS error code
Returns
status code
Parameters
errorGLS error code
Returns
status code

Implements IGslSvc.

Definition at line 217 of file GslSvc.cpp.

{
if( GSL_SUCCESS == error ){ return StatusCode::SUCCESS ; }
if( sc.isSuccess() ){ return StatusCode::FAILURE ; }
return sc ;
}

Friends And Related Function Documentation

friend class SvcFactory< GslSvc >
friend

friend factory for instantiation

Definition at line 88 of file GslSvc.h.

Member Data Documentation

std::string GslSvc::m_errorPolicy
private

error policy

Definition at line 158 of file GslSvc.h.

Handlers GslSvc::m_handlers
private

Definition at line 164 of file GslSvc.h.

Names GslSvc::m_handlersTypeNames
private

Definition at line 162 of file GslSvc.h.

std::vector<int> GslSvc::m_ignore
private

codes to be ignored

Definition at line 167 of file GslSvc.h.


The documentation for this class was generated from the following files:

Generated at Wed Nov 28 2012 12:17:29 for Gaudi Framework, version v23r5 by Doxygen version 1.8.2 written by Dimitri van Heesch, © 1997-2004